Suppr超能文献

MARCKSL1-2 通过招募 SUZ12 抑制 HDAC1 并上调 miR-200b 逆转肺腺癌细胞对多西紫杉醇的耐药性。

MARCKSL1-2 reverses docetaxel-resistance of lung adenocarcinoma cells by recruiting SUZ12 to suppress HDAC1 and elevate miR-200b.

机构信息

Department of Medical Oncology, The First Affiliated Hospital of Soochow University, No.188 Shizi Street, Gusu District, Suzhou, 215006, Jiangsu, China.

Department of Pharmacy, The Fourth Affiliated Hospital of Nantong University, Yancheng, 224005, Jiangsu, China.

出版信息

Mol Cancer. 2022 Jul 21;21(1):150. doi: 10.1186/s12943-022-01605-w.

Abstract

BACKGROUND

Long non-coding RNAs (lncRNAs) are implicated in the development of multiple cancers. In our previous study, we demonstrated that HDAC1/4-mediated silencing of microRNA-200b (miR-200b) enhances docetaxel (DTX)-resistance of human lung adenocarcinoma (LAD) cells.

METHODS AND RESULTS

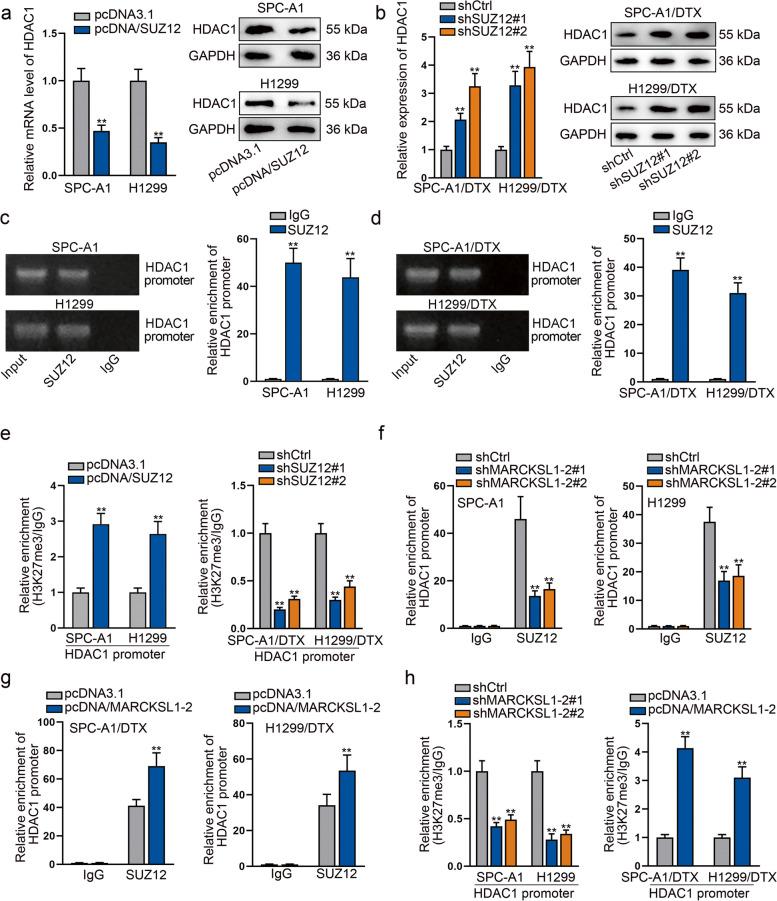
Herein, we probed the function of LncRNA MARCKSL1-2 (MARCKSL1-transcript variant 2, NR_052852.1) in DTX resistance of LAD cells. It was found that MARCKSL1-2 expression was markedly reduced in DTX-resistant LAD cells. Through gain- or loss- of function assays, colony formation assay, EdU assay, TUNEL assay, and flow cytometry analysis, we found that MARCKSL1-2 suppressed the growth and DTX resistance of both parental and DTX-resistant LAD cells. Moreover, we found that MARCKSL1-2 functioned in LAD through increasing miR-200b expression and repressing HDAC1. Mechanistically, MARCKSL1-2 recruited the suppressor of zeste 12 (SUZ12) to the promoter of histone deacetylase 1 (HDAC1) to strengthen histone H3 lysine 27 trimethylation (H3K27me3) of HDAC1 promoter, thereby reducing HDAC1 expression. MARCKSL1-2 up-regulated miR-200b by blocking the suppressive effect of HDAC1 on the histone acetylation modification at miR-200b promoter. Furthermore, in vivo analysis using mouse xenograft tumor model supported that overexpression of MARCKSL1-2 attenuated the DTX resistance in LAD tumors.

CONCLUSIONS

We confirmed that MARCKSL1-2 alleviated DTX resistance in LAD cells by abolishing the inhibitory effect of HDAC1 on miR-200b via the recruitment of SUZ12. MARCKSL1-2 could be a promising target to improve the chemotherapy of LAD.

摘要

背景

长链非编码 RNA(lncRNA)参与多种癌症的发生发展。在我们之前的研究中,已经证实 HDAC1/4 介导的 microRNA-200b(miR-200b)沉默可增强人肺腺癌(LAD)细胞对多西紫杉醇(DTX)的耐药性。

方法和结果

在此,我们研究了 LncRNA MARCKSL1-2(MARCKSL1-转录变体 2,NR_052852.1)在 LAD 细胞 DTX 耐药中的作用。结果发现,MARCKSL1-2 在 DTX 耐药的 LAD 细胞中表达明显降低。通过功能获得或缺失实验、集落形成实验、EdU 实验、TUNEL 实验和流式细胞术分析,我们发现 MARCKSL1-2 抑制了亲本和 DTX 耐药的 LAD 细胞的生长和 DTX 耐药性。此外,我们发现 MARCKSL1-2 通过增加 miR-200b 的表达和抑制 HDAC1 发挥作用。其机制是 MARCKSL1-2 将抑制素锌指蛋白 12(SUZ12)募集到组蛋白去乙酰化酶 1(HDAC1)启动子上,增强 HDAC1 启动子上组蛋白 H3 赖氨酸 27 三甲基化(H3K27me3),从而降低 HDAC1 的表达。MARCKSL1-2 通过阻断 HDAC1 对 miR-200b 启动子组蛋白乙酰化修饰的抑制作用而上调 miR-200b。此外,利用小鼠异种移植肿瘤模型的体内分析表明,MARCKSL1-2 的过表达可减轻 LAD 肿瘤中的 DTX 耐药性。

结论

我们证实,MARCKSL1-2 通过招募 SUZ12 消除 HDAC1 对 miR-200b 的抑制作用,从而减轻 LAD 细胞中的 DTX 耐药性。MARCKSL1-2 可能成为提高 LAD 化疗效果的有前途的靶点。

https://cdn.ncbi.nlm.nih.gov/pmc/blobs/2e0e/9306054/7d4cc2586dc9/12943_2022_1605_Fig1_HTML.jpg

文献AI研究员

20分钟写一篇综述,助力文献阅读效率提升50倍。

立即体验

用中文搜PubMed

大模型驱动的PubMed中文搜索引擎

马上搜索

文档翻译

学术文献翻译模型,支持多种主流文档格式。

立即体验