Suppr超能文献

生长素在……果实起始过程中协调瘦果和花托发育。 (原文句子不完整,翻译可能不太能准确表意)

Auxin Coordinates Achene and Receptacle Development During Fruit Initiation in .

作者信息

Tian Yunhe, Xin Wei, Lin Juncheng, Ma Jun, He Jun, Wang Xuhui, Xu Tongda, Tang Wenxin

机构信息

College of Horticulture, Fujian Agriculture and Forestry University, Fuzhou, China.

Plant Synthetic Biology Center, Horticulture Biology and Metabolic Center, Haixia Institute of Science and Technology, Fujian Agriculture and Forestry University, Fuzhou, China.

出版信息

Front Plant Sci. 2022 Jul 7;13:929831. doi: 10.3389/fpls.2022.929831. eCollection 2022.

Abstract

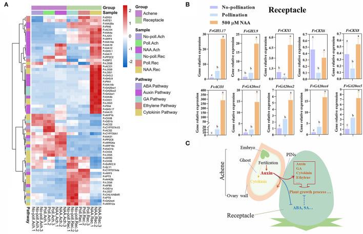
In strawberries, fruit set is considered as the transition from the quiescent ovary to a rapidly growing fruit. Auxin, which is produced from the fertilized ovule in the achenes, plays a key role in promoting the enlargement of receptacles. However, detailed regulatory mechanisms for fruit set and the mutual regulation between achenes and receptacles are largely unknown. In this study, we found that pollination promoted fruit development (both achene and receptacle), which could be stimulated by exogenous auxin treatment. Interestingly, auxin was highly accumulated in achenes, but not in receptacles, after pollination. Further transcriptome analysis showed that only a small portion of the differentially expressed genes induced by pollination overlapped with those by exogenous auxin treatment. Auxin, but not pollination, was able to activate the expression of growth-related genes, especially in receptacles, which resulted in fast growth. Meanwhile, those genes involved in the pathways of other hormones, such as GA and cytokinin, were also regulated by exogenous auxin treatment, but not pollination. This suggested that pollination was not able to activate auxin responses in receptacles but produced auxin in fertilized achenes, and then auxin might be able to transport or transduce from achenes to receptacles and promote fast fruit growth at the early stage of fruit initiation. Our work revealed a potential coordination between achenes and receptacles during fruit set, and auxin might be a key coordinator.

摘要

在草莓中,坐果被认为是从静止的子房向快速生长的果实的转变。生长素由瘦果中受精的胚珠产生,在促进花托膨大方面起关键作用。然而,坐果的详细调控机制以及瘦果与花托之间的相互调控在很大程度上尚不清楚。在本研究中,我们发现授粉促进了果实发育(包括瘦果和花托),外源生长素处理也可刺激这种发育。有趣的是,授粉后生长素在瘦果中高度积累,但在花托中却没有。进一步的转录组分析表明,授粉诱导的差异表达基因中只有一小部分与外源生长素处理诱导的基因重叠。生长素而非授粉能够激活与生长相关的基因表达,尤其是在花托中,从而导致快速生长。同时,参与其他激素(如赤霉素和细胞分裂素)途径的那些基因也受到外源生长素处理的调控,但不受授粉的调控。这表明授粉无法激活花托中的生长素反应,但在受精的瘦果中产生生长素,然后生长素可能从瘦果运输或传导至花托,并在果实起始的早期促进果实快速生长。我们的研究揭示了坐果过程中瘦果与花托之间潜在的协调作用,生长素可能是关键的协调因子。

https://cdn.ncbi.nlm.nih.gov/pmc/blobs/bcfe/9301465/8d11524edd96/fpls-13-929831-g0001.jpg

文献AI研究员

20分钟写一篇综述,助力文献阅读效率提升50倍。

立即体验

用中文搜PubMed

大模型驱动的PubMed中文搜索引擎

马上搜索

文档翻译

学术文献翻译模型,支持多种主流文档格式。

立即体验