Suppr超能文献

利用转录组和蛋白质组全局分析深入了解电脉冲刺激的人肌管的代谢适应性

Insight Into the Metabolic Adaptations of Electrically Pulse-Stimulated Human Myotubes Using Global Analysis of the Transcriptome and Proteome.

作者信息

Mengeste Abel M, Nikolić Nataša, Dalmao Fernandez Andrea, Feng Yuan Z, Nyman Tuula A, Kersten Sander, Haugen Fred, Kase Eili Tranheim, Aas Vigdis, Rustan Arild C, Thoresen G Hege

机构信息

Section for Pharmacology and Pharmaceutical Biosciences, Department of Pharmacy, University of Oslo, Oslo, Norway.

Department of Immunology, Institute of Clinical Medicine, University of Oslo and Oslo University Hospital, Oslo, Norway.

出版信息

Front Physiol. 2022 Jul 6;13:928195. doi: 10.3389/fphys.2022.928195. eCollection 2022.

Abstract

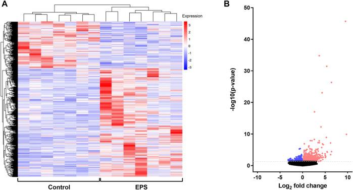
Electrical pulse stimulation (EPS) has proven to be a useful tool to interrogate cell-specific responses to muscle contraction. In the present study, we aimed to uncover networks of signaling pathways and regulatory molecules responsible for the metabolic effects of exercise in human skeletal muscle cells exposed to chronic EPS. Differentiated myotubes from young male subjects were exposed to EPS protocol 1 (i.e. 2 ms, 10 V, and 0.1 Hz for 24 h), whereas myotubes from middle-aged women and men were exposed to protocol 2 (i.e. 2 ms, 30 V, and 1 Hz for 48 h). Fuel handling as well as the transcriptome, cellular proteome, and secreted proteins of EPS-treated myotubes from young male subjects were analyzed using a combination of high-throughput RNA sequencing, high-resolution liquid chromatography-tandem mass spectrometry, oxidation assay, and immunoblotting. The data showed that oxidative metabolism was enhanced in EPS-exposed myotubes from young male subjects. Moreover, a total of 81 differentially regulated proteins and 952 differentially expressed genes (DEGs) were observed in these cells after EPS protocol 1. We also found 61 overlapping genes while comparing the DEGs to mRNA expression in myotubes from the middle-aged group exposed to protocol 2, assessed by microarray. Gene ontology (GO) analysis indicated that significantly regulated proteins and genes were enriched in biological processes related to glycolytic pathways, positive regulation of fatty acid oxidation, and oxidative phosphorylation, as well as muscle contraction, autophagy/mitophagy, and oxidative stress. Additionally, proteomic identification of secreted proteins revealed extracellular levels of 137 proteins were changed in myotubes from young male subjects exposed to EPS protocol 1. Selected putative myokines were measured using ELISA or multiplex assay to validate the results. Collectively, our data provides new insight into the transcriptome, proteome and secreted proteins alterations following exercise and is a valuable resource for understanding the molecular mechanisms and regulatory molecules mediating the beneficial metabolic effects of exercise.

摘要

电脉冲刺激(EPS)已被证明是一种用于探究细胞对肌肉收缩特异性反应的有用工具。在本研究中,我们旨在揭示在暴露于慢性EPS的人骨骼肌细胞中负责运动代谢效应的信号通路和调节分子网络。来自年轻男性受试者的分化肌管暴露于EPS方案1(即2毫秒、10伏和0.1赫兹,持续24小时),而来自中年女性和男性的肌管暴露于方案2(即2毫秒、30伏和1赫兹,持续48小时)。使用高通量RNA测序、高分辨率液相色谱 - 串联质谱、氧化测定和免疫印迹相结合的方法,分析了来自年轻男性受试者的经EPS处理的肌管的燃料处理以及转录组、细胞蛋白质组和分泌蛋白。数据表明,来自年轻男性受试者的暴露于EPS的肌管中的氧化代谢增强。此外,在EPS方案1处理后的这些细胞中观察到总共81种差异调节蛋白和952个差异表达基因(DEG)。在将DEG与通过微阵列评估的暴露于方案2的中年组肌管中的mRNA表达进行比较时,我们还发现了61个重叠基因。基因本体(GO)分析表明,显著调节的蛋白质和基因富集于与糖酵解途径、脂肪酸氧化的正调节、氧化磷酸化以及肌肉收缩、自噬/线粒体自噬和氧化应激相关的生物学过程。此外,分泌蛋白的蛋白质组学鉴定显示,来自暴露于EPS方案1的年轻男性受试者的肌管中137种蛋白质的细胞外水平发生了变化。使用酶联免疫吸附测定(ELISA)或多重测定法测量选定的假定肌动蛋白以验证结果。总体而言,我们的数据为运动后转录组、蛋白质组和分泌蛋白的改变提供了新的见解,并且是理解介导运动有益代谢效应的分子机制和调节分子的宝贵资源。

https://cdn.ncbi.nlm.nih.gov/pmc/blobs/27e6/9298736/63cace529d27/fphys-13-928195-g001.jpg

文献AI研究员

20分钟写一篇综述,助力文献阅读效率提升50倍。

立即体验

用中文搜PubMed

大模型驱动的PubMed中文搜索引擎

马上搜索

文档翻译

学术文献翻译模型,支持多种主流文档格式。

立即体验