Suppr超能文献

是一种新型的预后生物标志物,且与泛癌中免疫抑制性肿瘤微环境相关。

is a Novel Prognostic Biomarker and Correlated With an Immunosuppressive Tumor Microenvironment in Pan-Cancer.

作者信息

Wu Gujie, Chen Mianxiong, Ren Hefei, Sha Xinyu, He Min, Ren Kuan, Qi Juntao, Lin Feng

机构信息

Department of Urology, Shenzhen Traditional Chinese Medicine Hospital, Guangzhou University of Chinese Medicine, Shenzhen, China.

Research Center of Clinical Medicine, Affiliated Hospital of Nantong University, Nantong, China.

出版信息

Front Cell Dev Biol. 2022 Jul 8;10:930933. doi: 10.3389/fcell.2022.930933. eCollection 2022.

Abstract

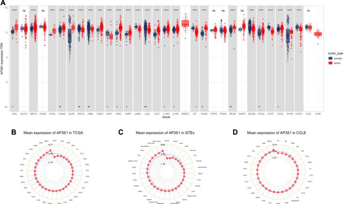
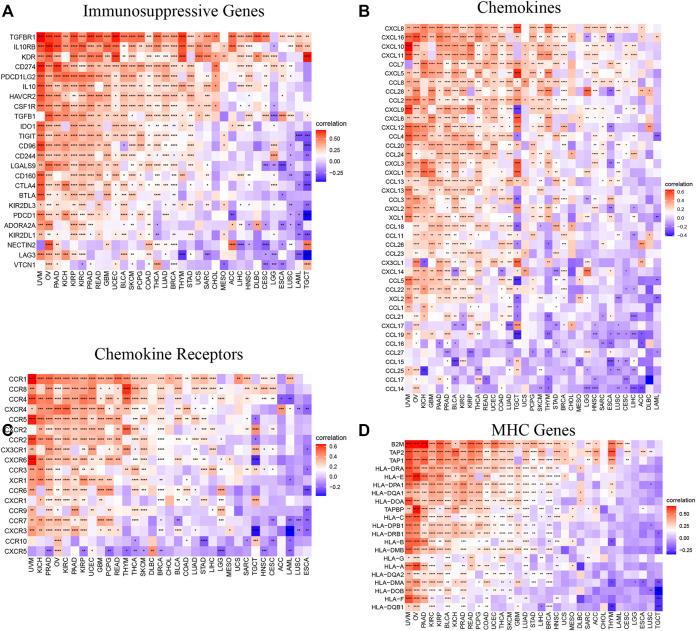
Adaptor-related protein complex 3, sigma one subunit (AP3S1) is one of the encoding subunits of the adaptor complex AP-3. However, its role in various tumor types and relationship with the tumor immune microenvironment (TIME) remains unclear. AP3S1 expression was analyzed using datasets from The Cancer Genome Atlas, Genotype-Tissue Expression, UALCAN, and HPA databases. Then, we performed a systematic analysis of the genetic alterations, clinical features, and prognostic value of AP3S1 in pan-cancer. Gene set enrichment analysis (GSEA) and gene set variation analysis (GSVA) were used to identify the signaling pathways associated with AP3S1. The correlation between immune cell infiltration and AP3S1 expression was analyzed using immune cell infiltration data from the ImmuCellAI, TIMER2, and a previous study. Finally, we analyzed the association of AP3S1 with tumor mutational burden (TMB), microsatellite instability (MSI), and immune-related genes. We found AP3S1 overexpression in most tumors and a significant association with low survival rates. GSEA and GSVA results show that AP3S1 is involved in tumor progression and associated with immune pathways in different tumor types. We also found that AP3S1 expression was positively correlated with the level of infiltration of immunosuppressive cells (tumor-associated macrophages, cancer-associated fibroblasts, Tregs) and negatively correlated with immune killer cells, including NK cells and CD8 T cells, in pan-cancer. The expression of AP3S1 could affect TMB and MSI in various cancers. In addition, AP3S1 was positively correlated with most immunosuppressive genes, including PD-1, PD-L1, CTLA4, LAG3 and TIGIT in most cancer types. Our study reveals that AP3S1 is a potential pan-cancer oncogene and plays an essential role in tumorigenesis and cancer immunity. Elevated expression of AP3S1 indicates an immunosuppressive microenvironment and can be used as a potential prognostic biomarker and a target for immunotherapy.

摘要

衔接蛋白相关蛋白复合物3,σ1亚基(AP3S1)是衔接蛋白复合物AP - 3的编码亚基之一。然而,其在各种肿瘤类型中的作用以及与肿瘤免疫微环境(TIME)的关系仍不清楚。使用来自癌症基因组图谱、基因型 - 组织表达、UALCAN和HPA数据库的数据集分析AP3S1的表达。然后,我们对AP3S1在泛癌中的基因改变、临床特征和预后价值进行了系统分析。基因集富集分析(GSEA)和基因集变异分析(GSVA)用于识别与AP3S1相关的信号通路。使用来自ImmuCellAI、TIMER2和先前研究的免疫细胞浸润数据,分析免疫细胞浸润与AP3S1表达之间的相关性。最后,我们分析了AP3S1与肿瘤突变负荷(TMB)、微卫星不稳定性(MSI)和免疫相关基因的关联。我们发现AP3S1在大多数肿瘤中过表达且与低生存率显著相关。GSEA和GSVA结果表明,AP3S1参与肿瘤进展并与不同肿瘤类型中的免疫通路相关。我们还发现,在泛癌中,AP3S1表达与免疫抑制细胞(肿瘤相关巨噬细胞、癌症相关成纤维细胞、调节性T细胞)的浸润水平呈正相关,与免疫杀伤细胞(包括自然杀伤细胞和CD8 T细胞)呈负相关。AP3S1的表达可影响各种癌症中的TMB和MSI。此外,在大多数癌症类型中,AP3S1与大多数免疫抑制基因(包括PD - 1、PD - L1、CTLA4、LAG3和TIGIT)呈正相关。我们的研究表明,AP3S1是一种潜在的泛癌癌基因,在肿瘤发生和癌症免疫中起重要作用。AP3S1表达升高表明免疫抑制微环境,可作为潜在的预后生物标志物和免疫治疗靶点。

https://cdn.ncbi.nlm.nih.gov/pmc/blobs/2f31/9304770/5bf742616db4/fcell-10-930933-g001.jpg

文献AI研究员

20分钟写一篇综述,助力文献阅读效率提升50倍。

立即体验

用中文搜PubMed

大模型驱动的PubMed中文搜索引擎

马上搜索

文档翻译

学术文献翻译模型,支持多种主流文档格式。

立即体验