Suppr超能文献

枸杞树皮富含萜类化合物的提取物通过减轻氧化应激对胰岛素抵抗的C2C12细胞和链脲佐菌素诱导的糖尿病小鼠显示出抗糖尿病作用。

Terpenoid-Rich Extract of L. Bark Displays Antidiabetic Action in Insulin-Resistant C2C12 Cells and STZ-Induced Diabetic Mice by Attenuation of Oxidative Stress.

作者信息

Song Bo-Rim, Alam Md Badrul, Lee Sang-Han

机构信息

Department of Food Science and Biotechnology, Graduate School, Kyungpook National University, Daegu 41566, Korea.

Food and Bio-Industry Research Institute, Inner Beauty/Antiaging Center, Kyungpook National University, Daegu 41566, Korea.

出版信息

Antioxidants (Basel). 2022 Jun 23;11(7):1227. doi: 10.3390/antiox11071227.

Abstract

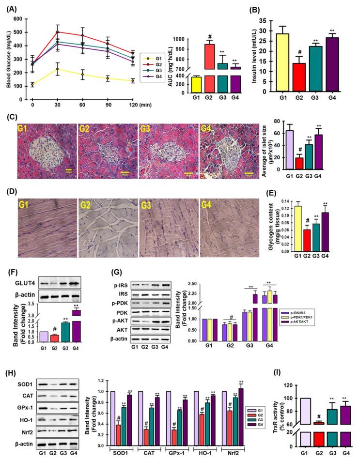
Insulin resistance (IR) plays a key role in the pathogenesis and clinical outcome of patients with multiple diseases and diabetes. In this study, we examined the antidiabetic effects of a terpenoid-rich extract from L. bark (TRDI) in palmitic acid-induced insulin resistance (PA-IR) in C2C12 myotube and a streptozotocin (STZ)-induced diabetic mice model and explored the possible underlying mechanism. TRDI showed potential DPPH- and ABTS-radical scavenging effects with a half-maximal inhibitory concentration (IC) value of 9.76 ± 0.50 µg/mL and 17.47 ± 1.31 µg/mL, respectively. Furthermore, TRDI strongly mitigated α-glucosidase activity with an IC value of 3.03 ± 1.01 µg/mL, which was 92-fold higher than the positive control, acarbose (IC = 279.49 ± µg/mL). TRDI stimulated the insulin receptor substrarte-1 (INS-1), downregulated phosphoinositide-dependent kinase-1 (PDK1) and protein kinase B (Akt) in both normal and PA-IR C2C12 cells as well as in STZ-induced diabetic mice, enhanced glucose transporter 4 (GLUT4) translocation to the plasma membrane (PM), and increased glucose absorption. Furthermore, TRDI administration significantly reduced PA-induced reactive oxygen species (ROS) formation in C2C12 cells and increased the protein level of numerous antioxidant enzymes such as superoxide dismutase 1 (SOD1), catalase (CAT), glutathione peroxidase-1 (GPx-1) and thioredoxin reductase (TrxR) both in vitro and in vivo. Furthermore, TRDI facilitated nuclear factor erythroid 2 related factor 2 (Nrf2) nuclear translocation and increased HO-1 expression in PA-IR C2C12 cells and STZ-induced diabetic mice. However, for the inhibition of Nrf2, TRDI failed to resist the effects of IR. Thus, this study provides new evidence to support the use of TRDI for diabetes treatment.

摘要

胰岛素抵抗(IR)在多种疾病和糖尿病患者的发病机制及临床结局中起着关键作用。在本研究中,我们检测了来自L. bark的富含萜类化合物的提取物(TRDI)对棕榈酸诱导的C2C12肌管胰岛素抵抗(PA-IR)以及链脲佐菌素(STZ)诱导的糖尿病小鼠模型的抗糖尿病作用,并探讨了其可能的潜在机制。TRDI显示出潜在的清除DPPH和ABTS自由基的作用,其半数抑制浓度(IC)值分别为9.76±0.50μg/mL和17.47±1.31μg/mL。此外,TRDI能强力减轻α-葡萄糖苷酶活性,IC值为3.03±1.01μg/mL,比阳性对照阿卡波糖(IC = 279.49±μg/mL)高92倍。TRDI在正常和PA-IR的C2C12细胞以及STZ诱导的糖尿病小鼠中均刺激胰岛素受体底物-1(INS-1),下调磷酸肌醇依赖性激酶-1(PDK1)和蛋白激酶B(Akt),增强葡萄糖转运蛋白4(GLUT4)向质膜(PM)的转位,并增加葡萄糖吸收。此外,给予TRDI可显著减少PA诱导的C2C12细胞中活性氧(ROS)的形成,并在体外和体内增加多种抗氧化酶的蛋白水平,如超氧化物歧化酶1(SOD1)、过氧化氢酶(CAT)、谷胱甘肽过氧化物酶-1(GPx-1)和硫氧还蛋白还原酶(TrxR)。此外,TRDI促进核因子红细胞2相关因子2(Nrf2)的核转位,并增加PA-IR的C2C12细胞和STZ诱导的糖尿病小鼠中血红素加氧酶-1(HO-1)的表达。然而,对于Nrf-2的抑制,TRDI未能抵抗IR的影响。因此,本研究为支持使用TRDI治疗糖尿病提供了新的证据。

https://cdn.ncbi.nlm.nih.gov/pmc/blobs/cfbe/9312268/aefe6d5abde2/antioxidants-11-01227-g001.jpg

文献AI研究员

20分钟写一篇综述,助力文献阅读效率提升50倍。

立即体验

用中文搜PubMed

大模型驱动的PubMed中文搜索引擎

马上搜索

文档翻译

学术文献翻译模型,支持多种主流文档格式。

立即体验