Suppr超能文献

复发/难治性经典型霍奇金淋巴瘤初始治疗的新型挽救治疗方案:选择众多,如何抉择?

Novel Salvage Therapy Options for Initial Treatment of Relapsed/Refractory Classical Hodgkin's Lymphoma: So Many Options, How to Choose?

作者信息

Takiar Radhika, Karimi Yasmin

机构信息

Division of Hematology and Medical Oncology, Department of Internal Medicine, Michigan Medicine, 1500 East Medical Center Drive, Ann Arbor, MI 48109, USA.

出版信息

Cancers (Basel). 2022 Jul 20;14(14):3526. doi: 10.3390/cancers14143526.

Abstract

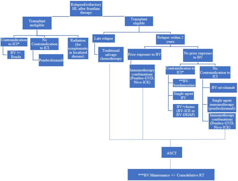
The treatment landscape for relapsed/refractory classical Hodgkin's lymphoma (cHL) has evolved with the introduction of several novel agents. Historically, the standard of care for relapsed cHL was salvage chemotherapy followed by autologous stem cell transplant (ASCT). However, many patients are ineligible for ASCT or will have poor responses to salvage chemotherapy and ASCT. Brentuximab vedotin (BV) and checkpoint inhibitors (nivolumab/pembrolizumab) were initially approved in the post-ASCT setting. However, as a result of excellent responses and durable outcomes in this setting, they are now being studied and explored in earlier lines of therapy. Additionally, these agents are also being studied for post-transplant consolidation and maintenance with promising results in improving progression-free survival. We will review current salvage therapy options involving these novel agents and provide comparisons between regimens to aid the clinician in selecting the appropriate salvage regimen for patients who progress after first-line therapy.

摘要

随着多种新型药物的引入,复发/难治性经典型霍奇金淋巴瘤(cHL)的治疗格局不断演变。从历史上看,复发cHL的标准治疗方案是挽救性化疗,随后进行自体干细胞移植(ASCT)。然而,许多患者不符合ASCT的条件,或者对挽救性化疗和ASCT反应不佳。维布妥昔单抗(BV)和检查点抑制剂(纳武利尤单抗/帕博利珠单抗)最初是在ASCT后的情况下获得批准的。然而,由于在这种情况下疗效出色且预后持久,它们现在正被用于早期治疗方案的研究和探索。此外,这些药物也正在进行移植后巩固和维持治疗的研究,在改善无进展生存期方面取得了有前景的结果。我们将回顾目前涉及这些新型药物的挽救治疗选择,并对不同治疗方案进行比较,以帮助临床医生为一线治疗后病情进展的患者选择合适的挽救方案。

https://cdn.ncbi.nlm.nih.gov/pmc/blobs/b430/9318183/adb7d2e3b62e/cancers-14-03526-g001.jpg

文献AI研究员

20分钟写一篇综述,助力文献阅读效率提升50倍。

立即体验

用中文搜PubMed

大模型驱动的PubMed中文搜索引擎

马上搜索

文档翻译

学术文献翻译模型,支持多种主流文档格式。

立即体验