Suppr超能文献

丝素蛋白诱导的钆功能化金纳米颗粒用于磁共振成像/计算机断层扫描双模态成像引导的光热治疗

Silk Fibroin-Induced Gadolinium-Functionalized Gold Nanoparticles for MR/CT Dual-Modal Imaging-Guided Photothermal Therapy.

作者信息

Yang Chuanxue, Mei Tianxiao, Fu Qingge, Zhang Yifan, Liu Yang, Cui Ran, Li Gang, Wang Yibin, Huang Jianguo, Jia Junqiang, Chen Bo, Hu Yihui

机构信息

Institute for Regenerative Medicine, Jian Hospital & Shanghai East Hospital, School of Life Sciences and Technology & School of Medicine, Tongji University, Shanghai 200092, China.

Department of Hepatopancreatobiliary Surgery, Jian Hospital & Shanghai East Hospital, Jian 343000, China.

出版信息

J Funct Biomater. 2022 Jun 22;13(3):87. doi: 10.3390/jfb13030087.

Abstract

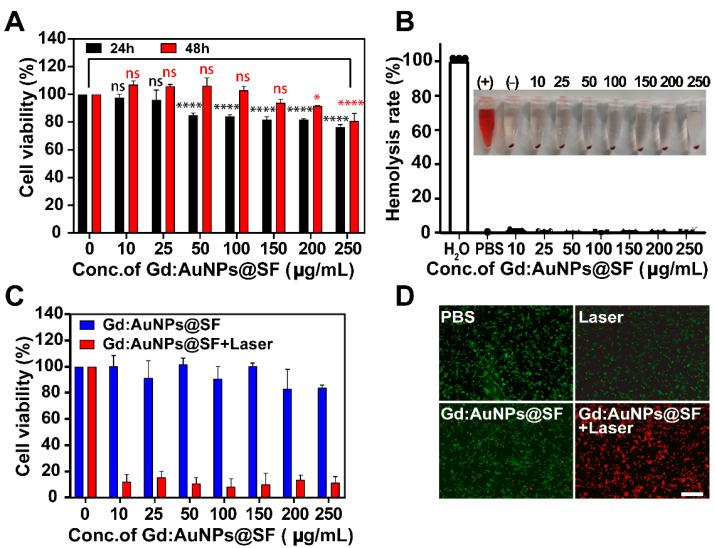
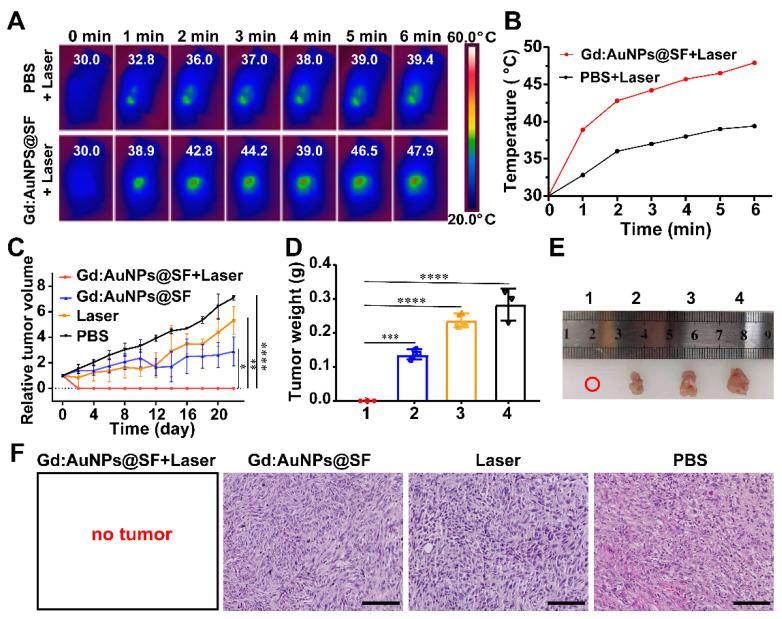
The development of multifunction nanoplatforms integrating accurate diagnosis and efficient therapy is of great significance for the precise treatment of tumors. Gold nanoparticles (AuNPs) possessing hallmark features of computed tomography (CT) imaging and photothermal conversion capability hold great potential in tumor theranostics. In this study, taking the advantages of outstanding biocompatibility, interesting anti-inflammatory and immunomodulatory properties, and abundant amino acid residues of silk fibroin (SF), a multifunctional Gd-hybridized AuNP nanoplatform was constructed using SF as a stabilizer and reductant via a facile one-pot biomimetic method, denoted as Gd:AuNPs@SF. The obtained Gd:AuNPs@SF possessed fascinating biocompatibility and excellent photothermal conversion efficiency. Functionalized with Gd, Gd:AuNPs@SF exhibited super tumor-contrasted imaging performance in magnetic resonance (MR) and CT imaging modalities. Moreover, Gd:AuNPs@SF, with strong NIR absorbance, demonstrated that it could effectively kill tumor cells in vitro, and was also proved to successfully ablate tumor tissues through MR/CT imaging-guided photothermal therapy (PTT) without systemic toxicity in Pan02 xenograft C57BL/6 mouse models. We successfully synthesized Gd:AuNPs@SF for MR/CT dual-mode imaging-guided PTT via a facile one-pot biomimetic method, and this biomimetic strategy can also be used for the construction of other multifunction nanoplatforms, which is promising for precise tumor theranostics.

摘要

开发集成精确诊断和高效治疗的多功能纳米平台对于肿瘤的精准治疗具有重要意义。具有计算机断层扫描(CT)成像标志性特征和光热转换能力的金纳米颗粒(AuNP)在肿瘤诊疗中具有巨大潜力。在本研究中,利用丝素蛋白(SF)出色的生物相容性、有趣的抗炎和免疫调节特性以及丰富的氨基酸残基,通过简便的一锅法仿生方法,以SF作为稳定剂和还原剂构建了一种多功能钆杂交AuNP纳米平台,记为Gd:AuNPs@SF。所获得的Gd:AuNPs@SF具有迷人的生物相容性和优异的光热转换效率。用钆功能化后,Gd:AuNPs@SF在磁共振(MR)和CT成像模式下表现出超强的肿瘤对比成像性能。此外,具有强近红外吸收的Gd:AuNPs@SF表明它可以在体外有效杀死肿瘤细胞,并且在Pan02异种移植C57BL/6小鼠模型中也被证明可以通过MR/CT成像引导的光热疗法(PTT)成功消融肿瘤组织而无全身毒性。我们通过简便的一锅法仿生方法成功合成了用于MR/CT双模成像引导PTT的Gd:AuNPs@SF,并且这种仿生策略还可用于构建其他多功能纳米平台,这对于精确肿瘤诊疗具有广阔前景。

https://cdn.ncbi.nlm.nih.gov/pmc/blobs/4d13/9326592/9a47f30950fd/jfb-13-00087-sch001.jpg

文献AI研究员

20分钟写一篇综述,助力文献阅读效率提升50倍。

立即体验

用中文搜PubMed

大模型驱动的PubMed中文搜索引擎

马上搜索

文档翻译

学术文献翻译模型,支持多种主流文档格式。

立即体验