Suppr超能文献

缺氧处理的肺动脉平滑肌细胞的蛋白质组学和磷酸化蛋白质组学综合分析

Integrative Proteomic and Phosphoproteomic Analyses of Hypoxia-Treated Pulmonary Artery Smooth Muscle Cells.

作者信息

Luo Ang, Hao Rongrong, Zhou Xia, Jia Yangfan, Tang Haiyang

机构信息

College of Veterinary Medicine, Northwest A&F University, Xianyang 712100, China.

State Key Laboratory of Respiratory Disease, National Clinical Research Center for Respiratory Disease, Guangzhou 510120, China.

出版信息

Proteomes. 2022 Jun 28;10(3):23. doi: 10.3390/proteomes10030023.

Abstract

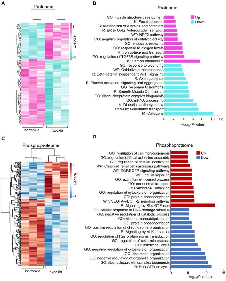
Abnormal proliferation of pulmonary artery smooth muscle cells (PASMCs) is one of the main causes of pulmonary vascular remodeling in pulmonary arterial hypertension (PAH). Hypoxia is an important factor related to PAH and can induce the excessive proliferation of PASMCs and inhibit apoptosis. To explore the possible mechanism of hypoxia-related PAH, human PASMCs are exposed to hypoxia for 24 h and tandem mass tag (TMT)-based quantitative proteomic and phosphoproteomic analyses are performed. Proteomic analysis revealed 134 proteins are significantly changed (p < 0.05, |log2 (fold change)| > log2 [1.1]), of which 48 proteins are upregulated and 86 are downregulated. Some of the changed proteins are verified by using qRT-PCR and Western blotting. Phosphoproteomic analysis identified 404 significantly changed (p < 0.05, |log2 (fold change)| > log2 [1.1]) phosphopeptides. Among them, 146 peptides are upregulated while 258 ones are downregulated. The kinase-substrate enrichment analysis revealed kinases such as P21 protein-activated kinase 1/2/4 (PAK1/2/4), protein-kinase cGMP-dependent 1 and 2 (PRKG1/2), and mitogen-activated protein-kinase 4/6/7 (MAP2K4/6/7) are significantly enriched and activated. For all the significantly changed proteins or phosphoproteins, a comprehensive pathway analysis is performed. In general, this study furthers our understanding of the mechanism of hypoxia-induced PAH.

摘要

肺动脉平滑肌细胞(PASMCs)的异常增殖是肺动脉高压(PAH)中肺血管重塑的主要原因之一。缺氧是与PAH相关的一个重要因素,可诱导PASMCs过度增殖并抑制细胞凋亡。为了探索缺氧相关PAH的可能机制,将人PASMCs暴露于缺氧环境24小时,并进行基于串联质谱标签(TMT)的定量蛋白质组学和磷酸化蛋白质组学分析。蛋白质组学分析显示,有134种蛋白质发生了显著变化(p < 0.05,|log2(倍数变化)| > log2 [1.1]),其中48种蛋白质上调,86种蛋白质下调。一些变化的蛋白质通过qRT-PCR和蛋白质免疫印迹法进行了验证。磷酸化蛋白质组学分析鉴定出404个显著变化的(p < 0.05,|log2(倍数变化)| > log2 [1.1])磷酸肽段。其中,146个肽段上调,258个肽段下调。激酶-底物富集分析显示,诸如p21蛋白激活激酶1/2/4(PAK1/2/4)、蛋白激酶cGMP依赖性1和2(PRKG1/2)以及丝裂原活化蛋白激酶4/6/7(MAP2K4/6/7)等激酶显著富集并被激活。对所有显著变化的蛋白质或磷酸化蛋白质进行了全面的通路分析。总的来说,这项研究加深了我们对缺氧诱导PAH机制的理解。

https://cdn.ncbi.nlm.nih.gov/pmc/blobs/db92/9326561/0acf810c7bb9/proteomes-10-00023-g001.jpg

文献AI研究员

20分钟写一篇综述,助力文献阅读效率提升50倍。

立即体验

用中文搜PubMed

大模型驱动的PubMed中文搜索引擎

马上搜索

文档翻译

学术文献翻译模型,支持多种主流文档格式。

立即体验