Suppr超能文献

HIV-1 潜伏期优先在原代 CD4 T 细胞的有效感染过程中建立在最小激活和非分裂细胞中。

HIV-1 latency is established preferentially in minimally activated and non-dividing cells during productive infection of primary CD4 T cells.

机构信息

Veterans Affairs San Diego Healthcare System, San Diego, California, United States of America.

Department of Pathology, University of California San Diego, La Jolla, California, United States of America.

出版信息

PLoS One. 2022 Jul 27;17(7):e0271674. doi: 10.1371/journal.pone.0271674. eCollection 2022.

Abstract

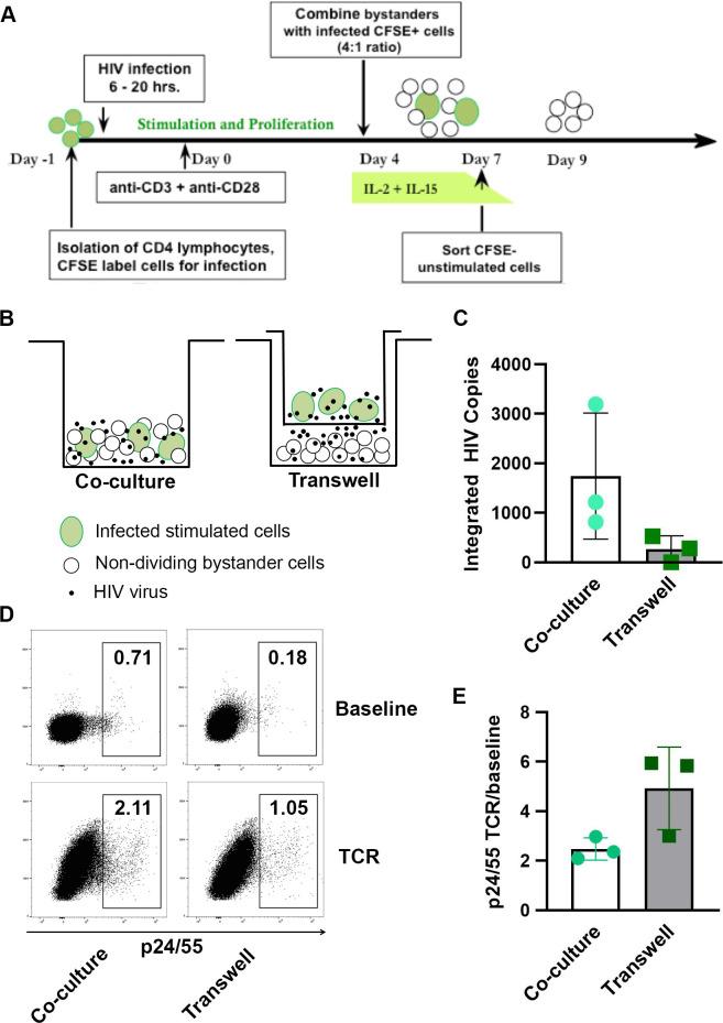
Latently infected CD4 T cells form a stable reservoir of HIV that leads to life-long viral persistence; the mechanisms involved in establishment of this latency are not well understood. Three scenarios have been proposed: 1) an activated, proliferating cell becomes infected and reverts back to a resting state; 2) an activated cell becomes infected during its return to resting; or 3) infection is established directly in a resting cell. The aim of this study was, therefore, to investigate the relationship between T cell activation and proliferation and the establishment of HIV latency. Isolated primary CD4 cells were infected at different time points before or after TCR-induced stimulation. Cell proliferation within acutely infected cultures was tracked using CFSE viable dye over 14 days; and cell subsets that underwent varying degrees of proliferation were isolated at end of culture by flow cytometric sorting. Recovered cell subpopulations were analyzed for the amount of integrated HIV DNA, and the ability to produce virus, upon a second round of cell stimulation. We show that cell cultures exposed to virus, prior to stimulus addition, contained the highest levels of integrated and replication-competent provirus after returning to quiescence; whereas, cells infected during the height of cell proliferation retained the least. Cells that did not divide or exhibited limited division, following virus exposure and stimulation contained greater amounts of integrated and inducible HIV than did cells that had divided many times. Based on these results, co-culture experiments were conducted to demonstrate that latent infection could be established directly in non-dividing cells via cell-to-cell transmission from autologous productively infected cells. Together, the findings from our studies implicate the likely importance of direct infection of sub-optimally activated T cells in establishment of latently infected reservoirs in vivo, especially in CD4 lymphocytes that surround productive viral foci within immune tissue microenvironments.

摘要

潜伏感染的 CD4 T 细胞形成了 HIV 的稳定储存库,导致终身病毒持续存在;目前尚未完全了解建立这种潜伏感染的机制。目前提出了三种情况:1)激活、增殖的细胞被感染并恢复到静止状态;2)激活的细胞在恢复静止状态时被感染;或 3)感染直接发生在静止细胞中。因此,本研究旨在探讨 T 细胞激活和增殖与 HIV 潜伏感染建立之间的关系。在 TCR 诱导刺激之前或之后的不同时间点,将分离的原代 CD4 细胞感染。在 14 天内使用 CFSE 活染料跟踪急性感染培养物中的细胞增殖;并在培养结束时通过流式细胞术分选分离经历不同程度增殖的细胞亚群。回收的细胞亚群用于分析整合的 HIV DNA 量,以及在第二轮细胞刺激时产生病毒的能力。我们表明,与在刺激物添加之前暴露于病毒的细胞培养物在返回静止状态后含有最高水平的整合和复制能力的前病毒;而在细胞增殖高峰期感染的细胞则保留最少。在病毒暴露和刺激后未分裂或仅有限分裂的细胞比经历多次分裂的细胞含有更多的整合和可诱导的 HIV。基于这些结果,进行了共培养实验以证明潜伏感染可以通过来自自体产感染细胞的细胞间传播直接在非分裂细胞中建立。总之,我们的研究结果表明,在体内,特别是在免疫组织微环境中围绕产病毒焦点的 CD4 淋巴细胞中,直接感染亚最佳激活的 T 细胞可能在建立潜伏感染储库方面具有重要意义。

https://cdn.ncbi.nlm.nih.gov/pmc/blobs/5f8d/9328514/90f744a8d05a/pone.0271674.g001.jpg

文献AI研究员

20分钟写一篇综述,助力文献阅读效率提升50倍。

立即体验

用中文搜PubMed

大模型驱动的PubMed中文搜索引擎

马上搜索

文档翻译

学术文献翻译模型,支持多种主流文档格式。

立即体验