Suppr超能文献

通过 ROS 介导的 ATM/ATR 信号通路抑制埃斯硒啉诱导的 H1N1 流感病毒凋亡。

Inhibition of H1N1 Influenza Virus-induced Apoptosis by Ebselen Through ROS-mediated ATM/ATR Signaling Pathways.

机构信息

Center Laboratory, Guangzhou Women and Children's Medical Center, Guangzhou Medical University, Yuexiu District, No 318 Renminzhong Road, Guangzhou, 510120, China.

出版信息

Biol Trace Elem Res. 2023 Jun;201(6):2811-2822. doi: 10.1007/s12011-022-03369-2. Epub 2022 Jul 27.

Abstract

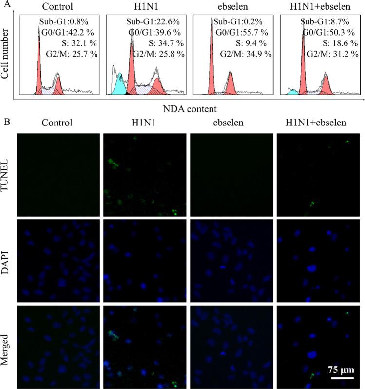
Influenza A viruses can cause global outbreaks and seasonal pandemics. However, the use of conventional anti-influenza drugs leads to an increase in drug-resistant mutations in influenza viruses worldwide. Therefore, numerous studies have focused on developing effective anti-influenza drugs. It is feasible to treat influenza by targeting influenza-mediated oxidative damage. Ebselen is a synthetic organoselenium compound which provides glutathione peroxidase-like activity. It has been shown to play a role in anti-influenza therapy, but the mechanism remains to be further explored. This experiment verified the anti-influenza effect of ebselen. CCK-8 and PCR showed that ebselen had a significant inhibitory effect on virus replication compared with the virus group. In addition, the mechanistic investigations revealed that ebselen could inhibit influenza-mediated apoptosis, mitochondrial damage, accumulation of reactive oxygen species, and DNA breakage. At the same time, ebselen significantly inhibited the phosphorylation of ATM and ATR and promoted the activation of PARP and Caspase-3. Ebselen, on the other hand, reduced the inflammatory response caused by influenza. These results suggest that ebselen is a promising inhibitor for H1N1.

摘要

甲型流感病毒可引起全球性暴发和季节性大流行。然而,常规抗流感药物的使用会导致全球流感病毒耐药性突变的增加。因此,许多研究都集中在开发有效的抗流感药物上。通过针对流感介导的氧化损伤来治疗流感是可行的。依布硒啉是一种合成有机硒化合物,具有谷胱甘肽过氧化物酶样活性。它已被证明在抗流感治疗中发挥作用,但机制仍有待进一步探索。本实验验证了依布硒啉的抗流感作用。CCK-8 和 PCR 结果表明,与病毒组相比,依布硒啉对病毒复制具有显著的抑制作用。此外,机制研究表明,依布硒啉可以抑制流感介导的细胞凋亡、线粒体损伤、活性氧的积累和 DNA 断裂。同时,依布硒啉显著抑制 ATM 和 ATR 的磷酸化,并促进 PARP 和 Caspase-3 的激活。另一方面,依布硒啉减少了流感引起的炎症反应。这些结果表明,依布硒啉是一种有前途的 H1N1 抑制剂。

https://cdn.ncbi.nlm.nih.gov/pmc/blobs/e7cb/9330958/a773e51cc55c/12011_2022_3369_Fig1_HTML.jpg

文献AI研究员

20分钟写一篇综述,助力文献阅读效率提升50倍。

立即体验

用中文搜PubMed

大模型驱动的PubMed中文搜索引擎

马上搜索

文档翻译

学术文献翻译模型,支持多种主流文档格式。

立即体验