Suppr超能文献

烟酰胺单核苷酸可改善碘酸钠引起的 RPE 细胞衰老和炎症。

Nicotinamide Mononucleotide Ameliorates Cellular Senescence and Inflammation Caused by Sodium Iodate in RPE.

机构信息

Department of Ophthalmology, Shanghai Tenth People's Hospital, School of Medicine, Tongji University, Shanghai 200072, China.

出版信息

Oxid Med Cell Longev. 2022 Jul 18;2022:5961123. doi: 10.1155/2022/5961123. eCollection 2022.

Abstract

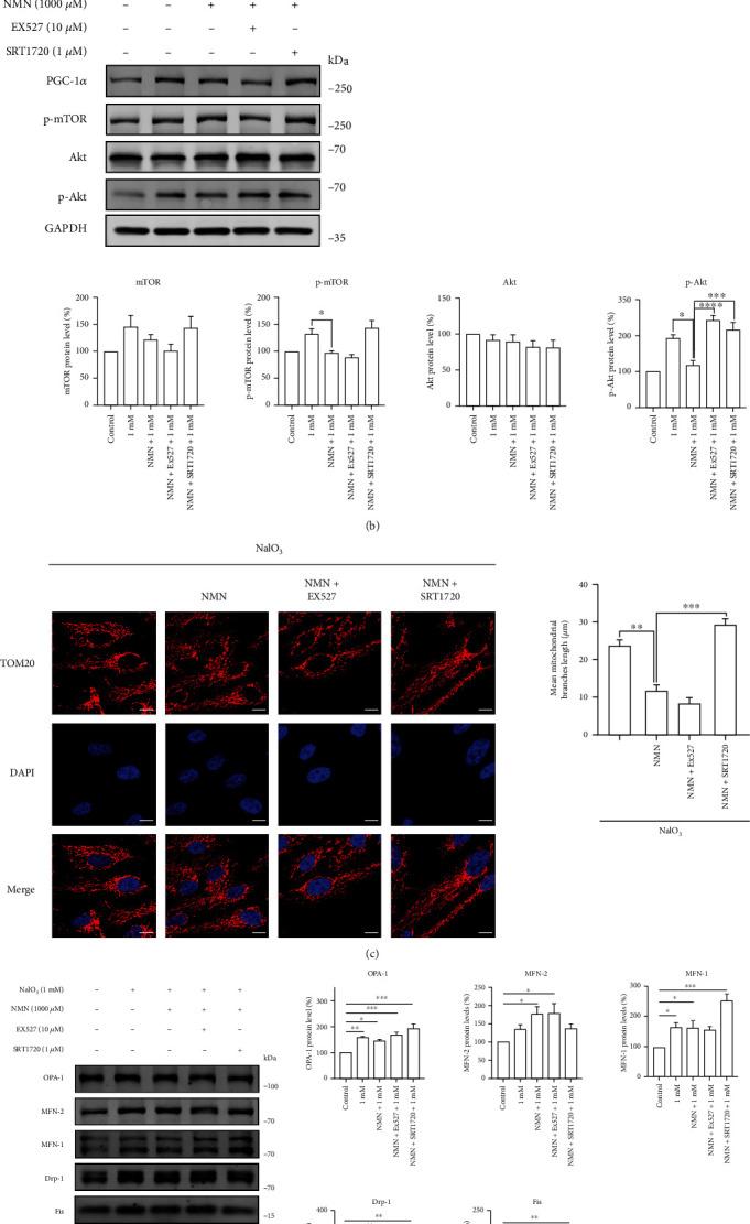
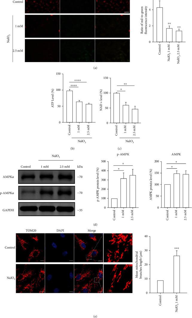
Senescent cells have been demonstrated to have lower cellular NAD levels and are involved in the development of various age-related diseases, including age-related macular degeneration (AMD). Sodium iodate (NaIO) has been primarily used as an oxidant to establish a model of dry AMD. Results of previous studies have showed that NaIO induced retinal tissue senescence . However, the role of NaIO and the mechanism by which it induces retinal pigment epithelium (RPE) senescence remains unknown. In this study, RPE cell senescence was confirmed to be potentially induced by NaIO. The results showed that the number of senescence-associated--galactosidase (SA--gal-)-positive cells and the protein levels of p16 and p21 increased after NaIO treatment. Additionally, the senescent RPE cells underwent oxidative stress and NAD depletion. Furthermore, significant DNA damage and mitochondrial dysfunction were also detected in senescent RPE cells. The antioxidant N-acetylcysteine (NAC) could alleviate cellular senescence only by a minimal degree, whereas supplementation with nicotinamide mononucleotide (NMN) strongly ameliorated RPE senescence through the alleviation of DNA damage and the maintenance of mitochondrial function. The protective effects of NMN were demonstrated to rely on undisturbed Sirt1 signaling. Moreover, both the expression of senescence markers of RPE and subretinal inflammatory cell infiltration were decreased by NMN treatment . Our results indicate that RPE senescence induced by NaIO acquired several key features of AMD. More importantly, NMN may potentially be used to treat RPE senescence and senescence-associated pre-AMD changes by restoring the NAD levels in cells and tissues.

摘要

衰老细胞的细胞内 NAD 水平较低,与多种与年龄相关的疾病的发生发展有关,包括年龄相关性黄斑变性(AMD)。碘酸钠(NaIO)主要用作氧化剂,以建立干性 AMD 模型。先前的研究结果表明,NaIO 诱导了视网膜组织衰老。然而,NaIO 的作用及其诱导视网膜色素上皮(RPE)衰老的机制尚不清楚。本研究证实 NaIO 可能潜在地诱导 RPE 细胞衰老。结果表明,NaIO 处理后,衰老相关-β-半乳糖苷酶(SA-β-gal)阳性细胞的数量以及 p16 和 p21 的蛋白水平增加。此外,衰老的 RPE 细胞发生氧化应激和 NAD 耗竭。此外,在衰老的 RPE 细胞中还检测到明显的 DNA 损伤和线粒体功能障碍。抗氧化剂 N-乙酰半胱氨酸(NAC)只能在很小程度上缓解细胞衰老,而烟酰胺单核苷酸(NMN)的补充则通过缓解 DNA 损伤和维持线粒体功能,强烈改善 RPE 衰老。NMN 的保护作用依赖于未受干扰的 Sirt1 信号传导。此外,NMN 处理还降低了 RPE 衰老标志物的表达和视网膜下炎性细胞浸润。我们的研究结果表明,NaIO 诱导的 RPE 衰老获得了 AMD 的几个关键特征。更重要的是,NMN 可能通过恢复细胞和组织中的 NAD 水平,用于治疗 RPE 衰老和与衰老相关的 AMD 前变化。

https://cdn.ncbi.nlm.nih.gov/pmc/blobs/2571/9313989/f95e0379d6ea/OMCL2022-5961123.001.jpg

文献AI研究员

20分钟写一篇综述,助力文献阅读效率提升50倍。

立即体验

用中文搜PubMed

大模型驱动的PubMed中文搜索引擎

马上搜索

文档翻译

学术文献翻译模型,支持多种主流文档格式。

立即体验