Suppr超能文献

脂肪组织中长链非编码 RNA 和信使 RNA 变化与 2 型肥胖糖尿病大鼠 Roux-en-Y 胃旁路手术后胰岛素抵抗改善的相关性研究。

The Association of lncRNA and mRNA Changes in Adipose Tissue with Improved Insulin Resistance in Type 2 Obese Diabetes Mellitus Rats after Roux-en-Y Gastric Bypass.

机构信息

Department of Physiology and Pathophysiology, Xi'an Jiaotong University School of Basic Medical Sciences, Xi'an 710061, China.

General Surgery, The First Affiliated Hospital of Jiamusi University, Jiamusi, Heilongjiang 154002, China.

出版信息

Dis Markers. 2022 Jul 18;2022:8902916. doi: 10.1155/2022/8902916. eCollection 2022.

Abstract

OBJECTIVE

Roux-en-Y gastric bypass (RYGB) has shown good effects in improving obesity and type II diabetes mellitus (T2DM), but the underlying mechanisms remain unclear. This study explored the changes of related lncRNAs, mRNAs, and signaling pathways in white adipose tissue of T2DM rats after RYGB based on RNA-Seq sequencing, with the aim to provide a theoretical basis for RYGB treatment.

METHODS

T2DM rat models were established by continuous feeding with a high-fat diet and injection of streptozotocin (STZ), after which they underwent RYGB or sham surgery. After the surgery, their body weight was measured weekly. Their fasting blood glucose (FBG) and fasting serum insulin (FSI) were also measured. A homeostasis model assessment of insulin resistance (HOMA-IR) was calculated at weeks 0, 8, and 12. Besides, white adipose tissue of T2DM rats was collected for RNA-Seq sequencing and validated by qRT-PCR. A series of bioinformatics analyses, such as differential expression genes (DEGs) screening, was performed. GO and KEGG functional enrichment analysis and protein-protein interaction (PPI) network construction were conducted based on the sequencing data.

RESULTS

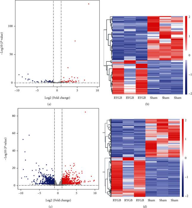
RYGB surgery could significantly inhibit the weight growth rate and decrease the FBG, FSI, and HOMA-IR of T2DM rats. Bioinformatics analysis of RNA sequencing (RNA-Seq) results revealed that 87 DE- lncRNAs (49 upregulated and 38 downregulated) and 1,824 DEGs (896 upregulated and 928 downregulated) were present in between the RYGB group and Sham group. GO and KEGG analysis showed that the target genes of DEGs and differentially expressed lncRNAs (DE-lncRNAs) were mainly associated with amino acid metabolism, fatty acid metabolism, channel activity, and other processes. In addition, the PPI network diagram also displayed that genes such as Fasn, Grin3a, and Nog could be key genes playing a role after RYGB. qRT-PCR showed that the expression level of Grin3a in the RYGB group was significantly increased compared with the Sham group, while the expression of Fasn and Nog was significantly decreased, which was consistent with the sequencing results.

CONCLUSION

Using RNA-Seq sequencing, this study revealed the changes of related lncRNAs, mRNAs, and signaling pathways in the white adipose tissue of T2DM rats after RYGB and identified Fasn, Grin3a, and Nog as potential key genes to function after RYGB.

摘要

目的

Roux-en-Y 胃旁路术(RYGB)在改善肥胖和 2 型糖尿病(T2DM)方面已显示出良好的效果,但潜在机制尚不清楚。本研究通过 RNA-Seq 测序探讨 RYGB 后 T2DM 大鼠白色脂肪组织中相关长链非编码 RNA(lncRNA)、信使 RNA(mRNA)和信号通路的变化,旨在为 RYGB 治疗提供理论依据。

方法

采用高脂饮食喂养联合链脲佐菌素(STZ)注射法建立 T2DM 大鼠模型,行 RYGB 或假手术。手术后每周测量大鼠体重,检测大鼠空腹血糖(FBG)和空腹血清胰岛素(FSI)水平,计算胰岛素抵抗稳态模型评估指数(HOMA-IR)。于 0、8、12 周时取 T2DM 大鼠白色脂肪组织进行 RNA-Seq 测序,并采用 qRT-PCR 进行验证。对测序数据进行差异表达基因(DEGs)筛选等一系列生物信息学分析,包括 GO 和 KEGG 功能富集分析以及构建蛋白质-蛋白质相互作用(PPI)网络。

结果

RYGB 手术可显著抑制 T2DM 大鼠体重增长率,降低 FBG、FSI 和 HOMA-IR。RNA 测序(RNA-Seq)结果的生物信息学分析显示,RYGB 组与 Sham 组间存在 87 个差异表达 lncRNA(49 个上调,38 个下调)和 1824 个差异表达基因(896 个上调,928 个下调)。GO 和 KEGG 分析表明,DEGs 和差异表达 lncRNA(DE-lncRNA)的靶基因主要与氨基酸代谢、脂肪酸代谢、通道活性等过程相关。此外,PPI 网络图还显示 Fasn、Grin3a 和 Nog 等基因可能是 RYGB 后发挥作用的关键基因。qRT-PCR 结果显示,RYGB 组 Grin3a 基因的表达水平明显高于 Sham 组,而 Fasn 和 Nog 的表达水平明显降低,与测序结果一致。

结论

本研究采用 RNA-Seq 测序技术,揭示了 RYGB 后 T2DM 大鼠白色脂肪组织中相关 lncRNA、mRNA 和信号通路的变化,并鉴定 Fasn、Grin3a 和 Nog 为 RYGB 后潜在的关键作用基因。

https://cdn.ncbi.nlm.nih.gov/pmc/blobs/7eef/9313968/54a426e91ab6/DM2022-8902916.001.jpg

文献AI研究员

20分钟写一篇综述,助力文献阅读效率提升50倍。

立即体验

用中文搜PubMed

大模型驱动的PubMed中文搜索引擎

马上搜索

文档翻译

学术文献翻译模型,支持多种主流文档格式。

立即体验