Suppr超能文献

青蒿素通过降低 TNFSF11 表达和抑制软骨中 PI3K/AKT/mTOR 信号通路激活线粒体自噬缓解骨关节炎。

Artemisinin relieves osteoarthritis by activating mitochondrial autophagy through reducing TNFSF11 expression and inhibiting PI3K/AKT/mTOR signaling in cartilage.

机构信息

Department of Orthopedic Surgery, The Second Affiliated Hospital of Jiaxing University, Jiaxing, 314000, China.

Department of Pharmacy, The Second Affiliated Hospital of Jiaxing University, Jiaxing, 314000, China.

出版信息

Cell Mol Biol Lett. 2022 Jul 28;27(1):62. doi: 10.1186/s11658-022-00365-1.

Abstract

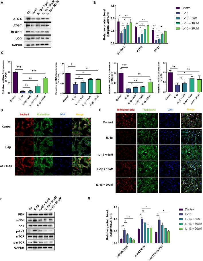
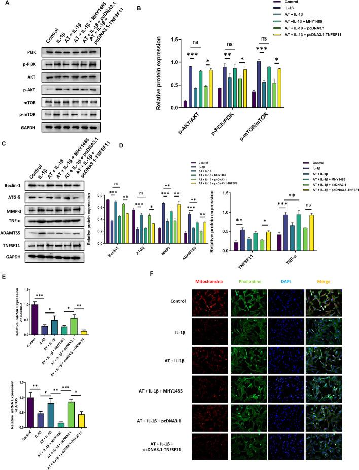
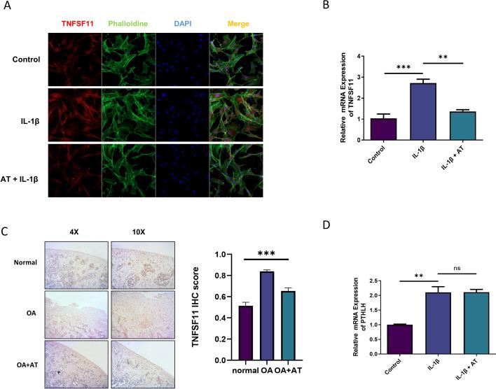
Osteoarthritis (OA) is a widespread chronic degenerative joint disease characterized by the degeneration of articular cartilage or inflamed joints. Our findings indicated that treatment with artemisinin (AT) downregulates the protein levels of MMP3, MMP13, and ADAMTS5, which are cartilage degradation-related proteins in OA, and inhibits the expression of inflammatory factors in interleukin-1β (IL-1β)-stimulated chondrocytes. However, the mechanism of the role of AT in OA remains unclear. Here, we performed gene sequencing and bioinformatics analysis in control, OA, and OA + AT groups to demonstrate that several mRNA candidates were enriched in the PI3K/AKT/mTOR signaling pathway, and TNFSF11 was significantly downregulated after AT treatment. TNFSF11 was downregulated in the OA + AT group, whereas it was upregulated in rat OA tissues and OA chondrocytes. Therefore, we confirmed that TNFSF11 was the target gene of AT. In addition, our study revealed that AT relieved cartilage degradation and defection by activating mitochondrial autophagy via inhibiting the PI3K/AKT/mTOR signaling pathway in IL-1β-induced chondrocytes. Furthermore, an OA model was established in rats with medial meniscus destabilization. Injecting AT into the knee joints of OA rat alleviated surgical resection-induced cartilage destruction. Thus, these findings revealed that AT relieves OA by activating mitochondrial autophagy by reducing TNFSF11 expression and inhibiting PI3K/AKT/mTOR signaling.

摘要

骨关节炎(OA)是一种广泛存在的慢性退行性关节疾病,其特征是关节软骨退化或关节发炎。我们的研究结果表明,青蒿素(AT)治疗可下调 OA 中与软骨降解相关的蛋白 MMP3、MMP13 和 ADAMTS5 的蛋白水平,并抑制白细胞介素-1β(IL-1β)刺激的软骨细胞中炎症因子的表达。然而,AT 在 OA 中的作用机制尚不清楚。在这里,我们在对照组、OA 组和 OA+AT 组中进行了基因测序和生物信息学分析,结果表明,几个 mRNA 候选物在 PI3K/AKT/mTOR 信号通路中富集,并且 AT 处理后 TNFSF11 的表达显著下调。TNFSF11 在 OA+AT 组中下调,而在大鼠 OA 组织和 OA 软骨细胞中上调。因此,我们证实 TNFSF11 是 AT 的靶基因。此外,我们的研究表明,AT 通过抑制 IL-1β 诱导的软骨细胞中的 PI3K/AKT/mTOR 信号通路,激活线粒体自噬,从而缓解软骨降解和缺陷。此外,通过内侧半月板不稳定建立大鼠 OA 模型。向 OA 大鼠膝关节注射 AT 可缓解手术切除引起的软骨破坏。因此,这些发现表明,AT 通过降低 TNFSF11 表达和抑制 PI3K/AKT/mTOR 信号通路来激活线粒体自噬,从而缓解 OA。

https://cdn.ncbi.nlm.nih.gov/pmc/blobs/e0dc/9331798/6a7eff107316/11658_2022_365_Fig1_HTML.jpg

文献AI研究员

20分钟写一篇综述,助力文献阅读效率提升50倍。

立即体验

用中文搜PubMed

大模型驱动的PubMed中文搜索引擎

马上搜索

文档翻译

学术文献翻译模型,支持多种主流文档格式。

立即体验