Suppr超能文献

骨髓间充质干细胞通过 AABR07028795.2/rno-miR-667-5p 轴抑制肝纤维化。

Bone marrow mesenchymal stem cells inhibit hepatic fibrosis via the AABR07028795.2/rno-miR-667-5p axis.

机构信息

Department of Hepatobiliary Surgery, The Third Affiliated Hospital of Sun Yat-Sen University, No. 600, Tianhe Road, Tianhe District, Guangzhou, 510630, Guangdong, China.

Department of General Surgery, The Third Affiliated Hospital of Sun Yat-Sen University, Guangzhou, 510630, Guangdong, China.

出版信息

Stem Cell Res Ther. 2022 Jul 28;13(1):375. doi: 10.1186/s13287-022-03069-7.

Abstract

BACKGROUND

The mechanism of bone marrow mesenchymal stem cells (BMSCs) in treating hepatic fibrosis remains unclear.

METHODS

TGF-β1-induced hepatic stellate cell (HSC)-T6 and CCl4-induced hepatic fibrosis rats were treated with BMSCs. HSC-T6 cell activity was determined using the cell counting kit-8 assay, and the histology change was evaluated using hematoxylin and eosin and Masson staining. The expression of fibrosis markers was determined using real-time quantitative PCR, Western blotting, and immunocytochemistry. RNA sequencing (RNA-seq) was used to screen the lncRNAs involved in the effect of BMSCs in fibrosis, and the function of fibrosis-associated lncRNA in fibrosis histology change and fibrosis marker expression was investigated. The potential miRNA target of lncRNA was predicted using R software. The interaction between lncRNA and miRNA was verified using luciferase report system and RNA immunoprecipitation (RIP) in 293T and HSC-T6 cells.

RESULTS

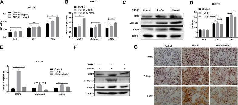
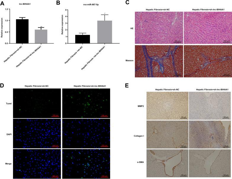
BMSC attenuated TGF-β1-induced HSC-T6 activation and suppressed the expression of fibrosis-associated gene (MMP2, Collagen I, and αSMA) expression at the transcription and translation levels. BMSC treatment also improves hepatic fibrosis in rats with CCl4-induced fibrosis by decreasing the expression of fibrosis-associated genes and suppressing collagen deposition in the liver. RNA-seq revealed that AABR07028795.2 (lnc-BIHAA1) was downregulated in the TGF-β1-induced HSC-T6 after treatment with BMSCs as compared with those in TGF-β1-induced HSC-T6, and subsequently, functional analysis showed that lnc-BIHAA1 plays a beneficial role in suppressing hepatic fibrosis. Luciferase activity assay and RIP revealed that lnc-BIHAA1 interacted with the miRNA, rno-miR-667-5p, functioning as a fibrosis phenotype suppressor in TGF-β1-induced HSC-T6. Moreover, overexpression of rno-miR-667-5p significantly reverses the effect of lnc-BIHAA1 on HSC-T6.

CONCLUSIONS

BMSC treatment suppresses hepatic fibrosis by downregulating the lnc-BIHAA1/rno-miR-667-5p signaling pathway in HSCs. Our results provide a scientific basis for establishing BMSCs as a biological treatment method for liver fibrosis.

摘要

背景

骨髓间充质干细胞(BMSCs)治疗肝纤维化的机制尚不清楚。

方法

用 BMSCs 处理 TGF-β1 诱导的肝星状细胞(HSC)-T6 和 CCl4 诱导的肝纤维化大鼠。用细胞计数试剂盒-8 测定 HSC-T6 细胞活性,用苏木精和伊红及 Masson 染色评价组织学变化。用实时定量 PCR、Western blot 和免疫细胞化学测定纤维化标志物的表达。用 RNA 测序(RNA-seq)筛选与 BMSCs 抗纤维化作用相关的长链非编码 RNA(lncRNA),并用纤维化相关 lncRNA 研究其在纤维化组织学变化和纤维化标志物表达中的功能。用 R 软件预测 lncRNA 的潜在 miRNA 靶标。用荧光素酶报告系统和 293T 和 HSC-T6 细胞中的 RNA 免疫沉淀(RIP)验证 lncRNA 和 miRNA 之间的相互作用。

结果

BMSC 减弱了 TGF-β1 诱导的 HSC-T6 激活,并在转录和翻译水平抑制了纤维化相关基因(MMP2、胶原 I 和 αSMA)的表达。BMSC 治疗还通过降低纤维化相关基因的表达和抑制肝脏胶原沉积,改善 CCl4 诱导的纤维化大鼠的肝纤维化。RNA-seq 显示,与 TGF-β1 诱导的 HSC-T6 相比,用 BMSCs 处理后 TGF-β1 诱导的 HSC-T6 中 AABR07028795.2(lnc-BIHAA1)下调,随后功能分析表明 lnc-BIHAA1 在抑制肝纤维化中发挥有益作用。荧光素酶活性测定和 RIP 显示,lnc-BIHAA1 与 miRNA rno-miR-667-5p 相互作用,作为 TGF-β1 诱导的 HSC-T6 中的纤维化表型抑制剂。此外,rno-miR-667-5p 的过表达可显著逆转 lnc-BIHAA1 对 HSC-T6 的作用。

结论

BMSC 通过下调 HSCs 中的 lnc-BIHAA1/rno-miR-667-5p 信号通路抑制肝纤维化。我们的结果为将 BMSCs 作为肝纤维化的生物治疗方法提供了科学依据。

https://cdn.ncbi.nlm.nih.gov/pmc/blobs/ad00/9331515/96ad4bbe4268/13287_2022_3069_Fig1_HTML.jpg

文献AI研究员

20分钟写一篇综述,助力文献阅读效率提升50倍。

立即体验

用中文搜PubMed

大模型驱动的PubMed中文搜索引擎

马上搜索

文档翻译

学术文献翻译模型,支持多种主流文档格式。

立即体验