Suppr超能文献

小儿造血干细胞移植后 Epstein-Barr 病毒再激活:危险因素和数学模型的敏感性分析。

Epstein-Barr Virus Reactivation After Paediatric Haematopoietic Stem Cell Transplantation: Risk Factors and Sensitivity Analysis of Mathematical Model.

机构信息

Infection, Immunity and Inflammation Research & Teaching Department, University College London (UCL) Great Ormond Street Institute of Child Health, University College London, London, United Kingdom.

Department of Bone Marrow Transplantation, Great Ormond Street Hospital for Children, London, United Kingdom.

出版信息

Front Immunol. 2022 Jul 12;13:903063. doi: 10.3389/fimmu.2022.903063. eCollection 2022.

Abstract

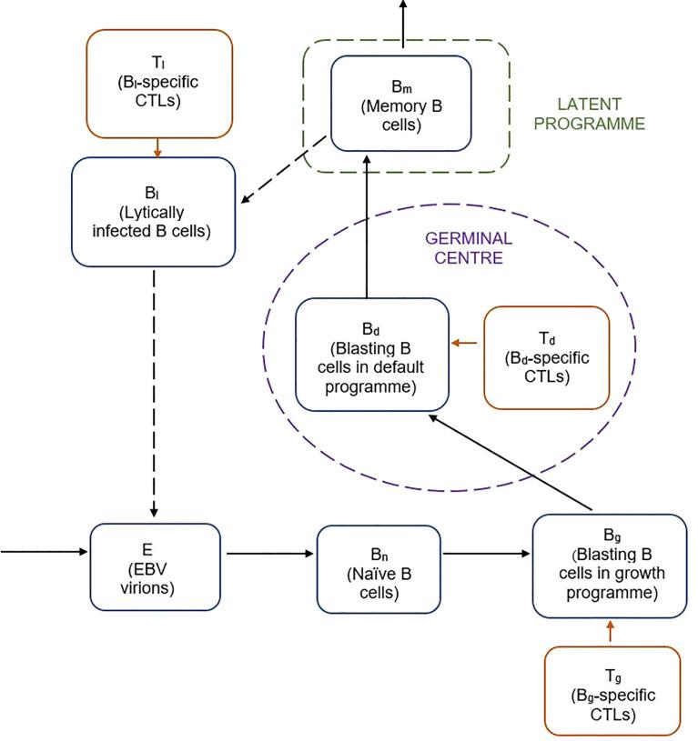
Epstein-Barr virus (EBV) establishes a lifelong latent infection in healthy humans, kept under immune control by cytotoxic T cells (CTLs). Following paediatric haematopoetic stem cell transplantation (HSCT), a loss of immune surveillance leads to opportunistic outgrowth of EBV-infected cells, resulting in EBV reactivation, which can ultimately progress to post-transplant lymphoproliferative disorder (PTLD). The aims of this study were to identify risk factors for EBV reactivation in children in the first 100 days post-HSCT and to assess the suitability of a previously reported mathematical model to mechanistically model EBV reactivation kinetics in this cohort. Retrospective electronic data were collected from 56 children who underwent HSCT at Great Ormond Street Hospital (GOSH) between 2005 and 2016. Using EBV viral load (VL) measurements from weekly quantitative PCR (qPCR) monitoring post-HSCT, a multivariable Cox proportional hazards (Cox-PH) model was developed to assess time to first EBV reactivation event in the first 100 days post-HSCT. Sensitivity analysis of a previously reported mathematical model was performed to identify key parameters affecting EBV VL. Cox-PH modelling revealed EBV seropositivity of the HSCT recipient and administration of anti-thymocyte globulin (ATG) pre-HSCT to be significantly associated with an increased risk of EBV reactivation in the first 100 days post-HSCT (adjusted hazard ratio (AHR) = 2.32, P = 0.02; AHR = 2.55, P = 0.04). Five parameters were found to affect EBV VL in sensitivity analysis of the previously reported mathematical model. In conclusion, we have assessed the effect of multiple covariates on EBV reactivation in the first 100 days post-HSCT in children and have identified key parameters in a previously reported mechanistic mathematical model that affect EBV VL. Future work will aim to fit this model to patient EBV VLs, develop the model to account for interindividual variability and model the effect of clinically relevant covariates such as rituximab therapy and ATG on EBV VL.

摘要

EB 病毒(EBV)在健康人群中建立终身潜伏感染,受细胞毒性 T 细胞(CTL)的免疫控制。小儿造血干细胞移植(HSCT)后,免疫监视丧失导致 EBV 感染细胞的机会性过度生长,导致 EBV 再激活,最终进展为移植后淋巴组织增生性疾病(PTLD)。本研究旨在确定 HSCT 后 100 天内儿童 EBV 再激活的危险因素,并评估先前报道的数学模型在该队列中对 EBV 再激活动力学进行机制建模的适用性。从 2005 年至 2016 年在大奥蒙德街医院(GOSH)接受 HSCT 的 56 名儿童的回顾性电子数据进行了收集。使用 HSCT 后每周定量 PCR(qPCR)监测的 EBV 病毒载量(VL)测量值,开发了多变量 Cox 比例风险(Cox-PH)模型,以评估 HSCT 后 100 天内首次 EBV 再激活事件的时间。对先前报道的数学模型进行了敏感性分析,以确定影响 EBV VL 的关键参数。Cox-PH 模型显示,HSCT 受者 EBV 血清阳性和 HSCT 前使用抗胸腺细胞球蛋白(ATG)与 HSCT 后 100 天内 EBV 再激活的风险增加显著相关(调整后的危险比(AHR)= 2.32,P = 0.02;AHR = 2.55,P = 0.04)。在对先前报道的数学模型进行敏感性分析时,发现了 5 个影响 EBV VL 的参数。总之,我们评估了多个协变量对儿童 HSCT 后 100 天内 EBV 再激活的影响,并确定了先前报道的机制数学模型中影响 EBV VL 的关键参数。未来的工作将旨在将该模型拟合到患者的 EBV VL 中,开发该模型以考虑个体间变异性,并对利妥昔单抗治疗和 ATG 等临床相关协变量对 EBV VL 的影响进行建模。

https://cdn.ncbi.nlm.nih.gov/pmc/blobs/0b8f/9314642/bafb20764591/fimmu-13-903063-g001.jpg

文献AI研究员

20分钟写一篇综述,助力文献阅读效率提升50倍。

立即体验

用中文搜PubMed

大模型驱动的PubMed中文搜索引擎

马上搜索

文档翻译

学术文献翻译模型,支持多种主流文档格式。

立即体验