Suppr超能文献

积极抑制先天免疫核酸受体。

actively suppresses innate immune nucleic acid receptors.

机构信息

Department of Pathology, Microbiology, and Immunology, Vanderbilt University Medical Center, Nashville, Tennessee, USA.

Microbe-Host Interactions Training Program, Vanderbilt University, Nashville, Tennessee, USA.

出版信息

Gut Microbes. 2022 Jan-Dec;14(1):2105102. doi: 10.1080/19490976.2022.2105102.

Abstract

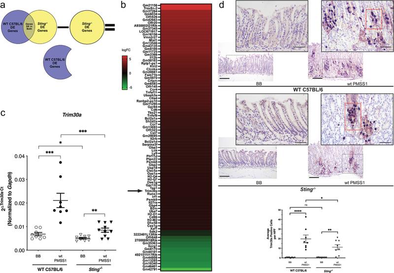
Chronic mucosal pathogens have evolved multiple strategies to manipulate the host immune response; consequently, microbes contribute to the development of >2 million cases of cancer/year. Gastric adenocarcinoma is the fourth leading cause of cancer-related death and confers the highest risk for this disease. Gastric innate immune effectors can either eliminate bacteria or mobilize adaptive immune responses including Toll-like receptors (TLRs), and cytosolic DNA sensor/adaptor proteins (e.g., stimulator of interferon genes, STING). The strain-specific type IV secretion system (T4SS) augments gastric cancer risk and translocates DNA into epithelial cells where it activates the microbial DNA sensor TLR9 and suppresses injury ; however, the ability of to suppress additional nucleic acid PRRs within the context of chronic gastric inflammation and injury remains undefined. In this study, and experiments identified a novel mechanism through which actively suppresses STING and RIG-I signaling via downregulation of IRF3 activation. , the use of genetically deficient mice revealed that Th17 inflammatory responses are heightened following infection within the context of deficiency in conjunction with increased expression of a known host immune regulator, Trim30a. This novel mechanism of immune suppression by is likely a critical component of a finely tuned rheostat that not only regulates the initial innate immune response, but also drives chronic gastric inflammation and injury.

摘要

慢性黏膜病原体已经进化出多种策略来操纵宿主的免疫反应;因此,微生物导致了每年超过 200 万例癌症的发生。胃腺癌是癌症相关死亡的第四大主要原因,并且为此疾病带来了最高的风险。胃固有免疫效应物可以消除细菌或动员适应性免疫反应,包括 Toll 样受体(TLRs)和细胞质 DNA 传感器/衔接蛋白(例如,干扰素基因刺激物,STING)。特定于菌株的 IV 型分泌系统(T4SS)增加了胃癌的风险,并将 DNA 转移到上皮细胞中,在那里它激活微生物 DNA 传感器 TLR9 并抑制损伤;然而,在慢性胃炎症和损伤的背景下, 抑制额外的核酸 PRRs 的能力仍然未定义。在这项研究中,通过 和 实验确定了一种新的机制,通过该机制, 通过下调 IRF3 激活来积极抑制 STING 和 RIG-I 信号。此外,使用基因缺陷小鼠发现,在 缺陷的情况下, 感染会导致 Th17 炎症反应增强,同时表达一种已知的宿主免疫调节剂 Trim30a。 这种免疫抑制的新机制可能是一个精细调节变阻器的关键组成部分,它不仅调节初始的先天免疫反应,而且还驱动慢性胃炎症和损伤。

https://cdn.ncbi.nlm.nih.gov/pmc/blobs/7938/9341374/2bfa0ef2ee65/KGMI_A_2105102_F0001_OC.jpg

文献AI研究员

20分钟写一篇综述,助力文献阅读效率提升50倍。

立即体验

用中文搜PubMed

大模型驱动的PubMed中文搜索引擎

马上搜索

文档翻译

学术文献翻译模型,支持多种主流文档格式。

立即体验