Suppr超能文献

棘球蚴囊形成过程中细胞外囊泡中 Notch 信号通路相关 miRNA-mRNA 亚网络的生物信息学分析和实验验证。

Bioinformatics analysis and experimental verification of Notch signalling pathway-related miRNA-mRNA subnetwork in extracellular vesicles during Echinococcus granulosus encystation.

机构信息

National Institute of Parasitic Diseases, Chinese Center for Disease Control and Prevention (Chinese Center for Tropical Diseases Research); NHC Key Laboratory of Parasite and Vector Biology; WHO Collaborating Centre for Tropical Diseases; National Center for International Research on Tropical Diseases, Shanghai, 200025, China.

College of Basic Medicine, Xinjiang Medical University, Urumqi, 830011, China.

出版信息

Parasit Vectors. 2022 Jul 30;15(1):272. doi: 10.1186/s13071-022-05391-8.

Abstract

BACKGROUND

Encystation of the protoscoleces (PSCs) of Echinococcus granulosus is the main cause of secondary hydatid dissemination in the intermediate host. Extracellular vesicles (EVs) can transfer miRNAs into parasite cells to regulate mRNA expression. However, loading of developmental pathway-related miRNAs, such as those related to the Notch signalling pathway in EVs is unclear. Thus, we screened the miRNA-mRNA subnetwork involved in the Notch pathway during E. granulosus encystation in vitro and assessed changes in expression in the parasite and EVs.

METHODS

mRNAs and miRNAs differentially expressed (DE) between PSCs and microcysts (MCs) were screened using high-throughput sequencing. DE mRNAs obtained from transcriptome analysis were intersected with mRNAs predicted to be targets of the conserved DE miRNAs of a small RNA library. DE miRNA functions were analysed using public databases, and a miRNA-mRNA subnetwork related to the Notch pathway was established. Notch pathway-related mRNA and miRNA expression of worms and EVs at different times was verified.

RESULTS

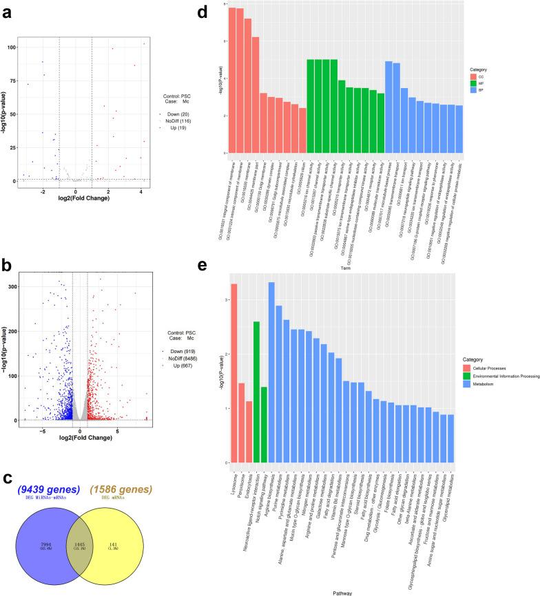
In total, 1445 DE mRNAs between MCs and PSCs were screened after the intersection between 1586 DE mRNAs from the transcriptome and 9439 target mRNAs predicted using 39 DE miRNAs from the small RNA library. The DE mRNAs were clustered into 94 metabolic pathways, including the Notch pathway. Five DE miRNAs, including the most significantly expressed new DE miRNA, egr-new-mir0694-3p, corresponding to four target mRNAs (EgrG_000892700, EgrG_001029400, EgrG_001081400 and EgrG_000465800) were all enriched in the Notch pathway. The expression of the above mRNAs and miRNAs was consistent with the results of high-throughput sequencing, and the expression of each miRNA in EVs was verified. Annotated as ADAM17/TACE in the Notch pathway, EgrG_000892700 was down-regulated during PSC encystation. egr-miR-4989-3p and egr-miR-277a-3p expression in EVs after encystation was nearly five times that in EVs before encystation, which might regulate the expression of EgrG_000892700.

CONCLUSIONS

Five miRNAs corresponding to four target mRNAs may be involved in regulating the Notch pathway during the PSC encystation. EVs may regulate the expression of EgrG_000892700 in PSCs because of continuous targeting of egr-miR-4989-3p and egr-miR-277a-3p and participate in the regulation the Notch pathway. The study might expand new ideas for blocking the secondary infection of E. granulosus PSCs via EVs miRNAs.

摘要

背景

细粒棘球蚴原头节的囊化是中间宿主中继发性包虫播散的主要原因。细胞外囊泡(EVs)可以将 miRNA 转移到寄生虫细胞中,从而调节 mRNA 表达。然而,EVs 中与 Notch 信号通路相关的发育途径相关 miRNA 的加载情况尚不清楚。因此,我们筛选了体外细粒棘球蚴原头节囊化过程中 Notch 通路相关的 miRNA-mRNA 亚网络,并评估了寄生虫和 EVs 中这些 miRNA 的表达变化。

方法

使用高通量测序筛选原头节(PSCs)和微囊(MCs)之间差异表达(DE)的 mRNAs 和 miRNAs。从转录组分析中获得的 DE mRNAs 与使用小 RNA 文库中保守 DE miRNAs 预测的靶 mRNAs 进行了交集。使用公共数据库分析 DE miRNA 的功能,并建立了与 Notch 通路相关的 miRNA-mRNA 亚网络。验证了不同时间蠕虫和 EVs 中 Notch 通路相关 mRNA 和 miRNA 的表达情况。

结果

总共筛选出 MCs 和 PSCs 之间的 1445 个 DE mRNAs,这些 mRNAs 是通过将转录组中 1586 个 DE mRNAs 与使用 39 个 DE miRNAs 预测的 9439 个靶 mRNAs 进行交集得到的。DE mRNAs 被聚类到 94 个代谢途径中,包括 Notch 途径。五个 DE miRNAs,包括表达最显著的新 DE miRNA,egr-new-mir0694-3p,对应于四个靶 mRNAs(EgrG_000892700、EgrG_001029400、EgrG_001081400 和 EgrG_000465800),均富集在 Notch 途径中。上述 mRNAs 和 miRNAs 的表达与高通量测序结果一致,并验证了每个 miRNA 在 EVs 中的表达。在 Notch 途径中被注释为 ADAM17/TACE 的 EgrG_000892700 在 PSC 囊化过程中表达下调。囊化后 EVs 中 egr-miR-4989-3p 和 egr-miR-277a-3p 的表达水平几乎是囊化前的五倍,这可能调节 EgrG_000892700 的表达。

结论

五个对应于四个靶 mRNAs 的 miRNAs 可能参与调节 PSC 囊化过程中的 Notch 通路。EVs 可能通过持续靶向 egr-miR-4989-3p 和 egr-miR-277a-3p 来调节 PSCs 中 EgrG_000892700 的表达,并参与 Notch 通路的调节。该研究可能为通过 EVs miRNAs 阻断细粒棘球蚴原头节的继发性感染提供新的思路。

https://cdn.ncbi.nlm.nih.gov/pmc/blobs/3bc0/9338502/0be138c7eccb/13071_2022_5391_Fig1_HTML.jpg

文献AI研究员

20分钟写一篇综述,助力文献阅读效率提升50倍。

立即体验

用中文搜PubMed

大模型驱动的PubMed中文搜索引擎

马上搜索

文档翻译

学术文献翻译模型,支持多种主流文档格式。

立即体验