Suppr超能文献

氧化甾醇衍生物Oxy186和Oxy210抑制非小细胞肺癌中的WNT信号通路。

Oxysterol derivatives Oxy186 and Oxy210 inhibit WNT signaling in non-small cell lung cancer.

作者信息

Tang Liu-Ya, Spezia Marie, Chen Ting, Shin Jee-Hye, Wang Feng, Stappenbeck Frank, Lebensohn Andres M, Parhami Farhad, Zhang Ying E

机构信息

Laboratory of Cellular and Molecular Biology, Center for Cancer Research, National Cancer Institute, National Institutes of Health, NIH, Building 37, RM 2056B, Bethesda, MD, 20892, USA.

Max Biopharma. Inc, 2870 Colorado Avenue, Santa Monica, CA, 90404, USA.

出版信息

Cell Biosci. 2022 Jul 30;12(1):119. doi: 10.1186/s13578-022-00857-9.

Abstract

BACKGROUND

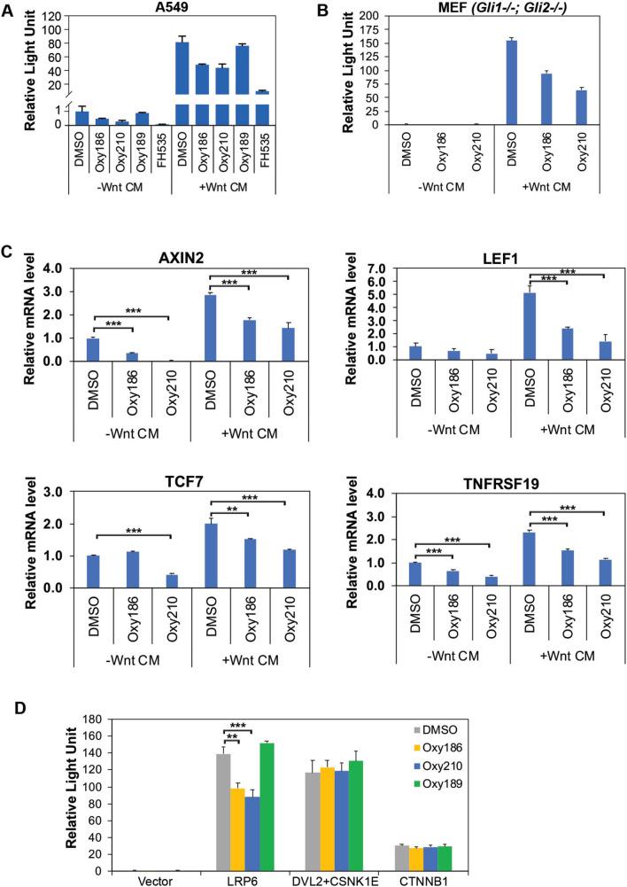
Developmental signaling pathways such as those of Hedgehog (HH) and WNT play critical roles in cancer stem cell self-renewal, migration, and differentiation. They are often constitutively activated in many human malignancies, including non-small cell lung cancer (NSCLC). Previously, we reported that two oxysterol derivatives, Oxy186 and Oxy210, are potent inhibitors of HH/GLI signaling and NSCLC cancer cell growth. In addition, we also showed that Oxy210 is a potent inhibitor of TGF-β/SMAD signaling. In this follow-up study, we further explore the mechanism of action by which these oxysterols control NSCLC cell proliferation and tumor growth.

RESULTS

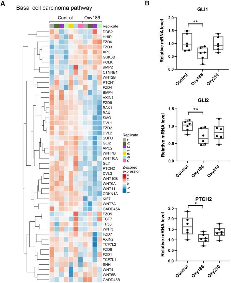
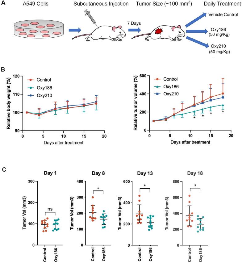
Using a GLI-responsive luciferase reporter assay, we show here that HH ligand could not mount a signaling response in the NSCLC cell line A549, even though Oxy186 and Oxy210 still inhibited non-canonical GLI activity and suppressed the proliferation of A549 cells. Further, we uncover an unexpected activity of these two oxysterols in inhibiting the WNT/β-catenin signaling at the level of LRP5/6 membrane receptors. We also show that in a subcutaneous xenograft tumor model generated from A549 cells, Oxy186, but not Oxy210, exhibits strong inhibition of tumor growth. Subsequent RNA-seq analysis of the xenograft tumor tissue reveal that the WNT/β-catenin pathway is the target of Oxy186 in vivo.

CONCLUSION

The oxysterols Oxy186 and Oxy210 both possess inhibitory activity towards WNT/β-catenin signaling, and Oxy186 is also a potent inhibitor of NSCLC tumor growth.

摘要

背景

诸如刺猬信号通路(HH)和WNT信号通路等发育信号通路在癌症干细胞的自我更新、迁移和分化中发挥着关键作用。它们在包括非小细胞肺癌(NSCLC)在内的许多人类恶性肿瘤中常常持续激活。此前,我们报道了两种氧化甾醇衍生物Oxy186和Oxy210是HH/GLI信号通路和NSCLC癌细胞生长的有效抑制剂。此外,我们还表明Oxy210是TGF-β/SMAD信号通路的有效抑制剂。在这项后续研究中,我们进一步探究了这些氧化甾醇控制NSCLC细胞增殖和肿瘤生长的作用机制。

结果

使用GLI反应性荧光素酶报告基因检测,我们在此表明,尽管Oxy186和Oxy210仍能抑制非经典GLI活性并抑制A549细胞的增殖,但HH配体在NSCLC细胞系A549中无法引发信号反应。此外,我们发现这两种氧化甾醇在LRP5/6膜受体水平抑制WNT/β-连环蛋白信号通路方面具有意想不到的活性。我们还表明,在由A549细胞生成的皮下异种移植肿瘤模型中,Oxy186而非Oxy210对肿瘤生长具有强烈抑制作用。随后对异种移植肿瘤组织进行的RNA测序分析表明,WNT/β-连环蛋白通路是Oxy186在体内的作用靶点。

结论

氧化甾醇Oxy186和Oxy210均对WNT/β-连环蛋白信号通路具有抑制活性,且Oxy186也是NSCLC肿瘤生长的有效抑制剂。

https://cdn.ncbi.nlm.nih.gov/pmc/blobs/e509/9338492/c4af0d64f5f6/13578_2022_857_Fig1_HTML.jpg

文献AI研究员

20分钟写一篇综述,助力文献阅读效率提升50倍。

立即体验

用中文搜PubMed

大模型驱动的PubMed中文搜索引擎

马上搜索

文档翻译

学术文献翻译模型,支持多种主流文档格式。

立即体验