Suppr超能文献

ELO2通过调节拟南芥中一氧化氮的积累参与渗透胁迫反应的调控。

ELO2 Participates in the Regulation of Osmotic Stress Response by Modulating Nitric Oxide Accumulation in Arabidopsis.

作者信息

Zheng Si-Qiu, Fu Zheng-Wei, Lu Ying-Tang

机构信息

State Key Laboratory of Hybrid Rice, College of Life Sciences, Wuhan University, Wuhan, China.

出版信息

Front Plant Sci. 2022 Jul 13;13:924064. doi: 10.3389/fpls.2022.924064. eCollection 2022.

Abstract

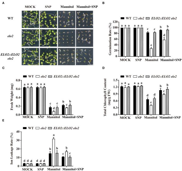
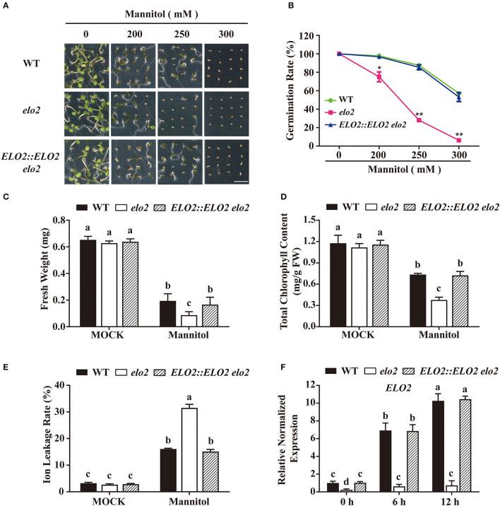
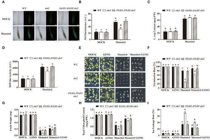
The ELO family is involved in synthesizing very-long-chain fatty acids (VLCFAs) and VLCFAs play a crucial role in plant development, protein transport, and disease resistance, but the physiological function of the plant ELO family is largely unknown. Further, while nitric oxide synthase (NOS)-like activity acts in various plant environmental responses by modulating nitric oxide (NO) accumulation, how the NOS-like activity is regulated in such different stress responses remains misty. Here, we report that the yeast mutant Δ is defective in HO-triggered cell apoptosis with decreased NOS-like activity and NO accumulation, while its Arabidopsis homologous gene could complement such defects in Δ. The expression of this gene is enhanced and required in plant osmotic stress response because the T-DNA insertion mutant is more sensitive to the stress than wild-type plants, and expression could rescue the sensitivity phenotype of . In addition, osmotic stress-promoted NOS-like activity and NO accumulation are significantly repressed in , while exogenous application of NO donors can rescue this sensitivity of in terms of germination rate, fresh weight, chlorophyll content, and ion leakage. Furthermore, stress-responsive gene expression, proline accumulation, and catalase activity are also repressed in compared with the wild type under osmotic stress. In conclusion, our study identifies ELO2 as a pivotal factor involved in plant osmotic stress response and reveals its role in regulating NOS-like activity and NO accumulation.

摘要

ELO家族参与超长链脂肪酸(VLCFA)的合成,而VLCFA在植物发育、蛋白质运输和抗病性中起着关键作用,但植物ELO家族的生理功能在很大程度上尚不清楚。此外,虽然一氧化氮合酶(NOS)样活性通过调节一氧化氮(NO)积累参与各种植物环境反应,但在这些不同的应激反应中NOS样活性是如何被调节的仍不清楚。在此,我们报道酵母突变体Δ在HO触发的细胞凋亡中存在缺陷,其NOS样活性和NO积累降低,而其拟南芥同源基因可以弥补Δ中的这些缺陷。该基因的表达在植物渗透胁迫反应中增强且是必需的,因为T-DNA插入突变体比野生型植物对胁迫更敏感,并且该基因的表达可以挽救其敏感表型。此外,在该突变体中渗透胁迫促进的NOS样活性和NO积累被显著抑制,而外源施加NO供体可以在发芽率、鲜重、叶绿素含量和离子渗漏方面挽救该突变体的这种敏感性。此外,与野生型相比,在渗透胁迫下该突变体中的应激反应基因表达、脯氨酸积累和过氧化氢酶活性也受到抑制。总之,我们的研究确定ELO2是参与植物渗透胁迫反应的关键因子,并揭示了其在调节NOS样活性和NO积累中的作用。

https://cdn.ncbi.nlm.nih.gov/pmc/blobs/718e/9326477/57b954019dd6/fpls-13-924064-g0001.jpg

文献AI研究员

20分钟写一篇综述,助力文献阅读效率提升50倍。

立即体验

用中文搜PubMed

大模型驱动的PubMed中文搜索引擎

马上搜索

文档翻译

学术文献翻译模型,支持多种主流文档格式。

立即体验