Suppr超能文献

布鲁顿酪氨酸激酶抑制剂在慢性淋巴细胞白血病/小淋巴细胞淋巴瘤(CLL/SLL)中的应用:实用指南

Use of BTK Inhibitors in Chronic Lymphocytic Leukemia/Small Lymphocytic Lymphoma (CLL/SLL): A Practical Guidance.

作者信息

St-Pierre Frédérique, Ma Shuo

机构信息

Department of Medicine, Division of Hematology/Oncology and the Robert H. Lurie Comprehensive Cancer Center, Northwestern University, Chicago, IL, USA.

Department of Medicine, Division of Hematology/Oncology, Feinberg School of Medicine, Northwestern University, Chicago, IL, USA.

出版信息

Blood Lymphat Cancer. 2022 Jul 22;12:81-98. doi: 10.2147/BLCTT.S326627. eCollection 2022.

Abstract

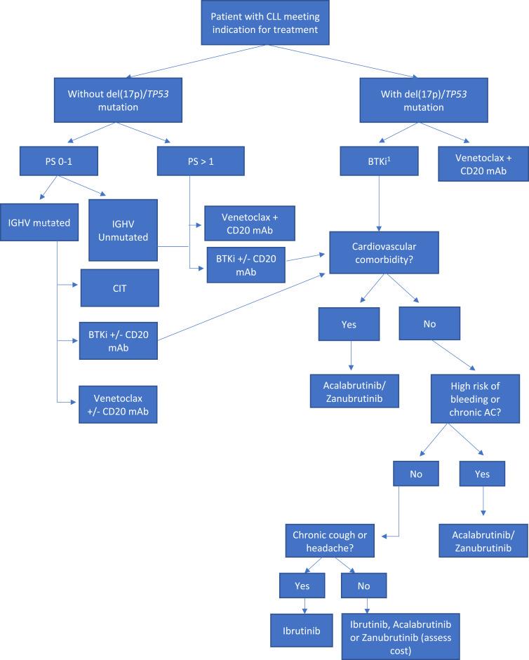
The treatment landscape of chronic lymphocytic leukemia/small lymphocytic lymphoma (CLL/SLL) has changed significantly since the development of oral Bruton's tyrosine kinase (BTK) inhibitors. While chemoimmunotherapy was previously the standard of care for first-line treatment, BTK inhibitors have proven to be a highly effective and safe therapeutic option for CLL/SLL, and now constitute one of the preferred first-line options. Ibrutinib, the first approved covalent BTK inhibitor in CLL/SLL, has the most long-term data supporting its efficacy in CLL/SLL treatment although is associated with increased risk of cardiovascular and hemorrhage adverse events due to off-target kinase inhibition. The second-generation covalent BTK inhibitors, including acalabrutinib and zanubrutinib, are more selective to BTK with less off-target effects. Resistance to covalent BTK inhibitors may emerge over time due to mutations in BTK and downstream kinases. Novel non-covalent BTK inhibitors currently being studied are showing promising activities to overcome such resistance. In this review, we discuss the role of BTK inhibitors in treatment of CLL/SLL, review the data that led to approval of BTK inhibitors in CLL/SLL, outline the toxicity profile of each approved BTK inhibitor and management, and give practical guidance on how to select the most appropriate agent for treatment.

摘要

自从口服布鲁顿酪氨酸激酶(BTK)抑制剂问世以来,慢性淋巴细胞白血病/小淋巴细胞淋巴瘤(CLL/SLL)的治疗格局发生了显著变化。虽然化疗免疫疗法以前是一线治疗的标准,但BTK抑制剂已被证明是CLL/SLL一种高效且安全的治疗选择,现在已成为首选的一线选择之一。伊布替尼是首个被批准用于CLL/SLL的共价BTK抑制剂,有最多的长期数据支持其在CLL/SLL治疗中的疗效,不过由于脱靶激酶抑制作用,其与心血管和出血不良事件风险增加有关。第二代共价BTK抑制剂,包括阿卡替尼和泽布替尼,对BTK的选择性更高,脱靶效应更少。随着时间推移,由于BTK和下游激酶的突变,可能会出现对共价BTK抑制剂的耐药性。目前正在研究的新型非共价BTK抑制剂显示出有希望克服这种耐药性的活性。在本综述中,我们讨论BTK抑制剂在CLL/SLL治疗中的作用,回顾导致BTK抑制剂在CLL/SLL中获批的数据,概述每种获批BTK抑制剂的毒性特征及管理,并就如何选择最合适的治疗药物提供实用指导。

https://cdn.ncbi.nlm.nih.gov/pmc/blobs/a8e3/9325877/429aa8ecf6a7/BLCTT-12-81-g0001.jpg

文献AI研究员

20分钟写一篇综述,助力文献阅读效率提升50倍。

立即体验

用中文搜PubMed

大模型驱动的PubMed中文搜索引擎

马上搜索

文档翻译

学术文献翻译模型,支持多种主流文档格式。

立即体验