Suppr超能文献

新型分泌修饰区域(SMR)肽在人乳腺癌细胞中表现出抗转移特性。

Novel secretion modification region (SMR) peptide exhibits anti-metastatic properties in human breast cancer cells.

机构信息

Department of Microbiology, Biochemistry, and Immunology, Morehouse School of Medicine, Atlanta, GA, 30310, USA.

Columbia College, Columbia University, New York, NY, 10027, USA.

出版信息

Sci Rep. 2022 Aug 1;12(1):13204. doi: 10.1038/s41598-022-17534-z.

Abstract

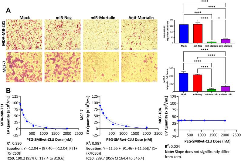
Breast cancer is the second leading cause of cancer-related mortality in women worldwide, with nearly 90% attributed to metastatic progression. Exosomes containing epithelial-mesenchymal transition (EMT) 'programs' transmit pro-metastatic phenotypes. Our group discovered and developed a novel anti-cancer SMR peptide that antagonizes breast cancer cell exosome release resulting in cell cycle arrest and tumor growth suppression. This study aims to evaluate the anti-metastatic capabilities of the SMR peptide, focusing on exosomes and EMT. Breast cancer cell lines MDA-MB-231 and MCF-7 were treated with the SMRwt peptide, and the following assays were performed: cell wound-healing, migration, invasion. The SMRwt peptide consists of the following amino acid sequence VGFPVAAVGFPVDYKDDDDK and contains the SMR domain (VGFPV) of the HIV-1 Nef protein. Western blot analysis detected epithelial and mesenchymal markers to evaluate EMT progression. Extracellular vesicle type and quantity were assessed through NanoSight analysis. Mortalin and Vimentin knockdown was achieved through antibody targeting and miRNAs. Data gathered demonstrated that the SMR peptide interacts with Mortalin and Vimentin to inhibit pro-EMT exosome release and induce EMT tumor suppressor protein expression. Specifically, SMRwt treatment reduced mesenchymal markers Mortalin and Vimentin expression, while the epithelial marker E-cadherin expression was increased in breast cancer cells and breast cancer-derived exosomes. The SMR peptide specificity was identified as no effect was observed for MCF-10A exosome release or function. Direct Mortalin knockdown paralleled the results of SMR peptide treatment with an effective blockade of breast cancer cell migration. Conversely, the invasion assay differed between breast cancer cell lines with invasion blocked for in MCF-7 but not in MDA-MB-231. These results reinforce the therapeutic value of targeting breast cancer exosome release and reinforce Mortalin and Vimentin as critical regulators and therapeutic targets in breast cancer cell progression, EMT, and metastatic potential. A greater understanding of the SMR peptide mechanism of action will benefit the therapeutic design of anti-metastatic agents.

摘要

乳腺癌是全球女性癌症相关死亡的第二大主要原因,近 90%归因于转移性进展。含有上皮-间充质转化(EMT)“程序”的外泌体传递促转移表型。我们小组发现并开发了一种新型的抗癌 SMR 肽,该肽拮抗乳腺癌细胞外泌体释放,导致细胞周期停滞和肿瘤生长抑制。本研究旨在评估 SMR 肽的抗转移能力,重点关注外泌体和 EMT。用 SMRwt 肽处理乳腺癌细胞系 MDA-MB-231 和 MCF-7,并进行以下实验:细胞划痕愈合、迁移、侵袭。SMRwt 肽由以下氨基酸序列 VGFPVAAVGFPVDYKDDDDK 组成,包含 HIV-1 Nef 蛋白的 SMR 结构域(VGFPV)。Western blot 分析检测上皮和间充质标志物以评估 EMT 进展。通过纳米粒子追踪分析评估细胞外囊泡的类型和数量。通过抗体靶向和 miRNA 实现 Mortalin 和 Vimentin 的敲低。收集的数据表明,SMR 肽与 Mortalin 和 Vimentin 相互作用,抑制促 EMT 外泌体释放并诱导 EMT 肿瘤抑制蛋白表达。具体而言,SMRwt 处理降低了间充质标志物 Mortalin 和 Vimentin 的表达,而乳腺癌细胞和乳腺癌衍生的外泌体中上皮标志物 E-钙粘蛋白的表达增加。SMR 肽的特异性是指 MCF-10A 外泌体释放或功能没有观察到影响。直接 Mortalin 敲低与 SMR 肽处理的结果平行,有效地阻断了乳腺癌细胞的迁移。相反,乳腺癌细胞系的侵袭实验不同,在 MCF-7 中阻断侵袭,但在 MDA-MB-231 中不阻断。这些结果强化了针对乳腺癌外泌体释放的治疗价值,并强化了 Mortalin 和 Vimentin 作为乳腺癌细胞进展、EMT 和转移潜能的关键调节剂和治疗靶点。对 SMR 肽作用机制的更深入了解将有益于抗转移剂的治疗设计。

https://cdn.ncbi.nlm.nih.gov/pmc/blobs/a42a/9343421/b611eafd220d/41598_2022_17534_Fig1_HTML.jpg

文献AI研究员

20分钟写一篇综述,助力文献阅读效率提升50倍。

立即体验

用中文搜PubMed

大模型驱动的PubMed中文搜索引擎

马上搜索

文档翻译

学术文献翻译模型,支持多种主流文档格式。

立即体验