Suppr超能文献

纵向粪便微生物组和代谢物数据表明,健康成年犬突然改变饮食后,微生物组会迅速变化,随后趋于稳定。

Longitudinal fecal microbiome and metabolite data demonstrate rapid shifts and subsequent stabilization after an abrupt dietary change in healthy adult dogs.

作者信息

Lin Ching-Yen, Jha Aashish R, Oba Patrícia M, Yotis Sofia M, Shmalberg Justin, Honaker Ryan W, Swanson Kelly S

机构信息

Division of Nutritional Sciences, University of Illinois at Urbana-Champaign, Urbana, IL, 61801, USA.

NomNomNow, Inc, Nashville, TN, 37218, USA.

出版信息

Anim Microbiome. 2022 Aug 1;4(1):46. doi: 10.1186/s42523-022-00194-9.

Abstract

BACKGROUND

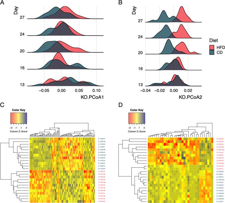
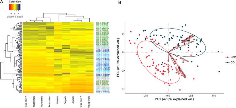
Diet has a large influence on gut microbiota diversity and function. Although previous studies have investigated the effect of dietary interventions on the gut microbiome, longitudinal changes in the gut microbiome, microbial functions, and metabolite profiles post dietary interventions have been underexplored. How long these outcomes require to reach a steady-state, how they relate to one another, and their impact on host physiological changes are largely unknown. To address these unknowns, we collected longitudinal fecal samples following an abrupt dietary change in healthy adult beagles (n = 12, age: 5.16 ± 0.87 year, BW: 13.37 ± 0.68 kg) using a crossover design. All dogs were fed a kibble diet (control) from d1-14, and then fed that same diet supplemented with fiber (HFD) or a protein-rich canned diet (CD) from d15-27. Fresh fecal samples were collected on d13, 16, 20, 24, and 27 for metabolite and microbiome assessment. Fecal microbial diversity and composition, metabolite profiles, and microbial functions dramatically diverged and stabilized within a few days (2 d for metabolites; 6 d for microbiota) after dietary interventions. Fecal acetate, propionate, and total short-chain fatty acids increased after change to HFD, while fecal isobutyrate, isovalerate, total branched-chain fatty acids, phenol, and indole increased after dogs consumed CD. Relative abundance of ~ 100 bacterial species mainly belonging to the Firmicutes, Proteobacteria, and Actinobacteria phyla increased in HFD. These shifts in gut microbiome diversity and composition were accompanied by functional changes. Transition to HFD led to increases in the relative abundance of KEGG orthology (KO) terms related to starch and sucrose metabolism, fatty acid biosynthesis, and amino sugar and nucleotide sugar metabolism, while transition to CD resulted in increased relative abundance of KO terms pertaining to inositol phosphate metabolism and sulfur metabolism. Significant associations among fecal microbial taxa, KO terms, and metabolites were observed, allowing for high-accuracy prediction of diet group by random forest analysis.

CONCLUSIONS

Longitudinal sampling and a multi-modal approach to characterizing the gastrointestinal environment allowed us to demonstrate how drastically and quickly dietary changes impact the fecal microbiome and metabolite profiles of dogs following an abrupt dietary change and identify key microbe-metabolite relationships that allowed for treatment prediction.

摘要

背景

饮食对肠道微生物群的多样性和功能有很大影响。尽管先前的研究已经调查了饮食干预对肠道微生物组的影响,但饮食干预后肠道微生物组、微生物功能和代谢物谱的纵向变化尚未得到充分探索。这些结果需要多长时间才能达到稳态、它们之间如何相互关联以及它们对宿主生理变化的影响在很大程度上尚不清楚。为了解决这些未知问题,我们采用交叉设计,在健康成年比格犬(n = 12,年龄:5.16 ± 0.87岁,体重:13.37 ± 0.68千克)饮食突然改变后收集纵向粪便样本。所有犬只在第1 - 14天喂食干粮饮食(对照),然后在第15 - 27天喂食添加纤维的相同饮食(高脂饮食,HFD)或富含蛋白质的罐装饮食(CD)。在第13、16、20、24和27天收集新鲜粪便样本用于代谢物和微生物组评估。饮食干预后,粪便微生物多样性和组成、代谢物谱以及微生物功能在几天内(代谢物为2天;微生物群为6天)急剧分化并稳定下来。改为高脂饮食后,粪便乙酸盐、丙酸盐和总短链脂肪酸增加,而犬只食用CD后,粪便异丁酸、异戊酸、总分支链脂肪酸、苯酚和吲哚增加。在高脂饮食中,主要属于厚壁菌门、变形菌门和放线菌门的约100种细菌的相对丰度增加。肠道微生物组多样性和组成的这些变化伴随着功能变化。向高脂饮食转变导致与淀粉和蔗糖代谢、脂肪酸生物合成以及氨基糖和核苷酸糖代谢相关的京都基因和基因组百科全书(KEGG)直系同源物(KO)术语的相对丰度增加,而向CD转变导致与肌醇磷酸代谢和硫代谢相关的KO术语的相对丰度增加。观察到粪便微生物分类群、KO术语和代谢物之间存在显著关联,通过随机森林分析可以高精度预测饮食组。

结论

纵向采样和一种多模式方法来表征胃肠道环境使我们能够证明饮食变化在突然改变饮食后对犬只粪便微生物组和代谢物谱的影响是多么剧烈和迅速,并确定允许进行治疗预测的关键微生物 - 代谢物关系。

https://cdn.ncbi.nlm.nih.gov/pmc/blobs/317d/9341101/aa2d945c031b/42523_2022_194_Fig1_HTML.jpg

文献AI研究员

20分钟写一篇综述,助力文献阅读效率提升50倍。

立即体验

用中文搜PubMed

大模型驱动的PubMed中文搜索引擎

马上搜索

文档翻译

学术文献翻译模型,支持多种主流文档格式。

立即体验