Suppr超能文献

肛隐窝型肛瘘发病机制:免疫特征的新认识。

The pathogenesis of cryptoglandular anal fistula: New insight into the immunological profile.

机构信息

Proctology Unit, Fondazione Policlinico Universitario A. Gemelli IRCCS, Rome, Italy.

Dipartimento di Scienze della Vita e Sanità Pubblica, Università Cattolica del Sacro Cuore, Rome, Italy.

出版信息

Colorectal Dis. 2022 Dec;24(12):1567-1575. doi: 10.1111/codi.16290. Epub 2022 Aug 16.

Abstract

AIM

The aetiology of cryptoglandular anal fistula (AF) is poorly understood. Evidence suggests that persistence and/or recurrence of the disease is more related to inflammatory than infectious factors. The aim of this study was to investigate the immune profile of cryptoglandular AF and to perform a histopathological characterization.

METHOD

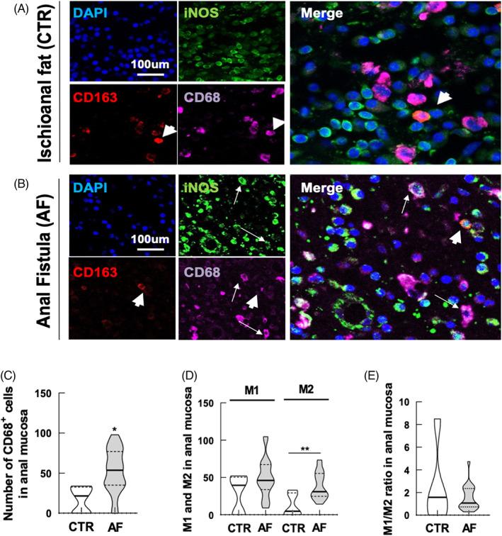
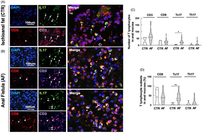
Fistulectomy was performed in all patients; healthy ischioanal fat from the same patients was used as a control. Samples were evaluated by the Luminex xMAP system for the detection of 27 analytes. AF tissues were analysed using immunofluorescence. Staining was performed using primary antibodies to identify M1 inflammatory and M2 anti-inflammatory macrophages. Selective staining of total T lymphocytes and different T lymphocyte subsets was performed.

RESULTS

Twenty patients with AF underwent a fistulectomy. Specific cytokine pathways differentiated AF from healthy tissue: pro-inflammatory cytokines interleukin (IL)-1β, IL-4, IL-8 and IL-17 and the anti-inflammatory cytokine IL-10 were overexpressed in AF compared with controls. Chemokines involved in macrophage recruitment (CCL2, CCL3, CCL4) were higher in AF than in healthy fatty tissue. Moreover, we showed that Tc17 cells characterize AF patients, thus confirming the enzyme-linked immunosorbent assay data. Furthermore, elevated infiltration of CD68+ myeloid cells and a reduction of the M1/M2 ratio characterize AF patients.

CONCLUSION

A combination of inflammatory cytokines, chemokines and growth factors reside in the wound microenvironment of AF patients. For the first time an important prevalence of Tc17 cells and a reduction in the M1/M2 ratio was observed, thus suggesting new insights into the immunological characterization of AF patients.

摘要

目的

肛隐窝型肛瘘(AF)的病因尚不清楚。有证据表明,疾病的持续存在和/或复发与炎症因素而非感染因素关系更为密切。本研究旨在探讨肛隐窝型 AF 的免疫特征,并进行组织病理学特征分析。

方法

所有患者均行瘘管切除术;同时取自同一患者的健康坐骨肛管脂肪组织作为对照。采用 Luminex xMAP 系统检测 27 种分析物,评估标本。采用免疫荧光法分析 AF 组织。使用识别 M1 炎症型和 M2 抗炎型巨噬细胞的一抗进行染色。对总 T 淋巴细胞和不同 T 淋巴细胞亚群进行选择性染色。

结果

20 例 AF 患者接受瘘管切除术。特定的细胞因子途径将 AF 与健康组织区分开来:与对照组相比,AF 中促炎细胞因子白细胞介素(IL)-1β、IL-4、IL-8 和 IL-17 以及抗炎细胞因子 IL-10 过度表达。参与巨噬细胞募集的趋化因子(CCL2、CCL3、CCL4)在 AF 中高于健康脂肪组织。此外,我们发现 Tc17 细胞是 AF 患者的特征,从而证实了酶联免疫吸附试验数据。此外,CD68+髓样细胞的浸润增加和 M1/M2 比值降低是 AF 患者的特征。

结论

炎症细胞因子、趋化因子和生长因子组合存在于 AF 患者的伤口微环境中。首次观察到 Tc17 细胞的重要流行率和 M1/M2 比值降低,从而为 AF 患者的免疫学特征提供了新的见解。

https://cdn.ncbi.nlm.nih.gov/pmc/blobs/4956/10087133/87663569ec61/CODI-24-1567-g002.jpg

文献AI研究员

20分钟写一篇综述,助力文献阅读效率提升50倍。

立即体验

用中文搜PubMed

大模型驱动的PubMed中文搜索引擎

马上搜索

文档翻译

学术文献翻译模型,支持多种主流文档格式。

立即体验