Suppr超能文献

转录组分类揭示特发性肺纤维化的分子亚群。

Transcriptome Classification Reveals Molecular Subgroups in Idiopathic Pulmonary Fibrosis.

机构信息

Department of Respiratory and Critical Care Medicine, The First Affiliated Hospital of Xi'an Jiaotong University, Xi'an, Shanxi, China.

Library of Binzhou Medical University, Yantai, Shandong, China.

出版信息

Genet Res (Camb). 2022 Jul 16;2022:7448481. doi: 10.1155/2022/7448481. eCollection 2022.

Abstract

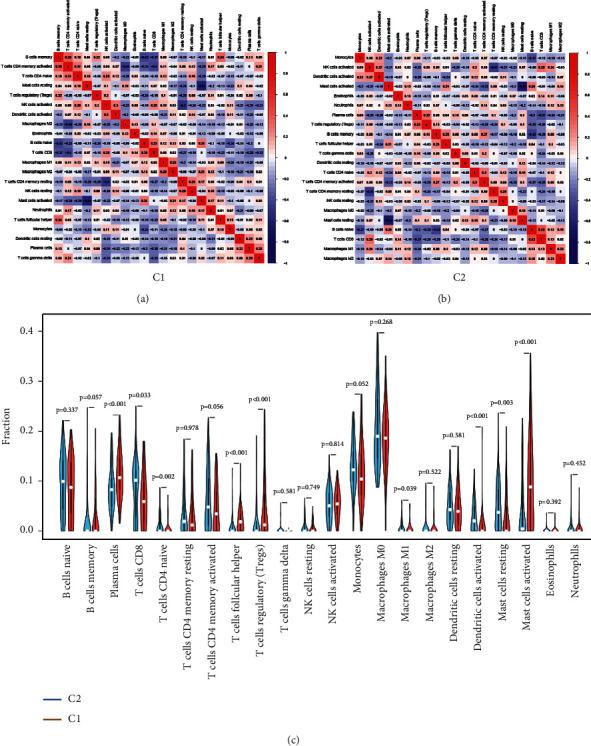
Idiopathic pulmonary fibrosis (IPF) is a disease of progressive lung fibrosis with a high mortality rate. This study aimed to uncover the underlying molecular features for different types of IPF. IPF microarray datasets were retrieved from GEO databases. Weighted gene co-expression analysis (WGCNA) was used and identified subgroup-specific WGCNA modules. Infiltration-level immune cells in different subgroups of microenvironments were analyzed with CIBERSORT algorithms. The result is we classified 173 IPF cases into two subgroups based on gene expression profiles, which were retrieved from the GEO databases. The SGRQ score and age were significantly higher in C2 than in C1. Using WGCNA, five subgroup-specific modules were identified. M4 was mainly enriched by MAPK signaling, which was mainly expressed in C2; M1, M2, and M3 were mainly enriched by metabolic pathways and Chemokine signaling, and the pathway of M5 was phagosome inflammation; M1, M2, M3, and M5 were mainly expressed in C1. Utilizing the CIBERSORT, we showed that the number of M1 macrophage cells, CD8 T cells, regulatory T cells (Tregs), and Plasma cells was significantly different between C1 and C2. We found the molecular subgroups of IPF revealed that cases from different subgroups may have their unique patterns and provide novel information to understand the mechanisms of IPF itself.

摘要

特发性肺纤维化(IPF)是一种进行性肺纤维化疾病,死亡率很高。本研究旨在揭示不同类型 IPF 的潜在分子特征。从 GEO 数据库中检索到 IPF 微阵列数据集。使用加权基因共表达分析(WGCNA)并鉴定亚组特异性 WGCNA 模块。使用 CIBERSORT 算法分析不同微环境亚组中的浸润性免疫细胞。结果我们根据基因表达谱将 173 例 IPF 病例分为两组,这些病例来自 GEO 数据库。C2 组的 SGRQ 评分和年龄明显高于 C1 组。使用 WGCNA,鉴定了五个亚组特异性模块。M4 主要富集 MAPK 信号通路,主要在 C2 中表达;M1、M2 和 M3 主要富集代谢途径和趋化因子信号,M5 的途径是吞噬体炎症;M1、M2、M3 和 M5 主要在 C1 中表达。利用 CIBERSORT,我们表明 C1 和 C2 之间 M1 巨噬细胞、CD8 T 细胞、调节性 T 细胞(Tregs)和浆细胞的数量存在显著差异。我们发现 IPF 的分子亚组表明来自不同亚组的病例可能具有其独特的模式,并为了解 IPF 本身的机制提供新的信息。

https://cdn.ncbi.nlm.nih.gov/pmc/blobs/00a0/9308534/1c4b0700dd9c/GR2022-7448481.001.jpg

文献AI研究员

20分钟写一篇综述,助力文献阅读效率提升50倍。

立即体验

用中文搜PubMed

大模型驱动的PubMed中文搜索引擎

马上搜索

文档翻译

学术文献翻译模型,支持多种主流文档格式。

立即体验