Suppr超能文献

超长寿命室温磷光N掺杂碳点的制备及其光动力抗菌/抗癌作用

Preparation and photodynamic antibacterial/anticancer effects of ultralong-lifetime room-temperature phosphorescent N-doped carbon dots.

作者信息

Miao Yanming, Zhang Xinhao, Li Jinyao, Yang Wenli, Huang Xiaomin, Lv Jinzhi

机构信息

School of Life Science, Shanxi Normal University Taiyuan 030006 PR China

出版信息

RSC Adv. 2022 Jul 15;12(32):20481-20491. doi: 10.1039/d2ra02251f. eCollection 2022 Jul 14.

Abstract

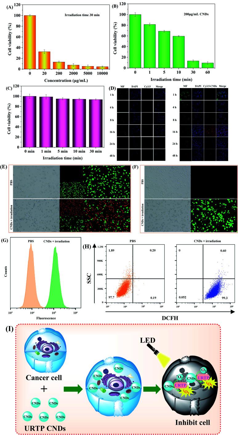
Room-temperature phosphorescent (RTP) N-doped carbon-dots (CNDs) featuring eco-friendliness, low cost and high biocompatibility, are ideal photodynamic antibacterial and anticancer nanomaterials. However, the existing CNDs are limited by low singlet oxygen (O) quantum yield, which has become a bottleneck in the development of CNDs. One basic reason is the short T-state exciton lifetime of CNDs. Herein, triethylenetetramine hexaacetic acid was used to synthesize CNDs a one-step hydrothermal method. CNDs are characterized with low toxicity, high biocompatibility and ultralong-lifetime RTP (URTP). In addition to the URTP (average lifetime 414 ms) under solid conditions, CNDs even had URTP (average lifetime 320 ms) in a water environment. The ultralong T exciton lifetime largely extends the collision time between T state excitons and O and prolongs the energy transfer time, not only improving the quantum yield (0.63) of singlet oxygen (O) in solution, but also facilitating the photodynamic antibacterial and anticancer effects.

摘要

室温磷光(RTP)氮掺杂碳点(CNDs)具有环保、低成本和高生物相容性等特点,是理想的光动力抗菌和抗癌纳米材料。然而,现有的碳点受到单线态氧(O)量子产率低的限制,这已成为碳点发展的瓶颈。一个基本原因是碳点的三重态激子寿命较短。在此,采用三亚乙基四胺六乙酸通过一步水热法合成碳点。碳点具有低毒性、高生物相容性和超长寿命磷光(URTP)的特性。除了在固态条件下具有URTP(平均寿命414毫秒)外,碳点在水环境中甚至也具有URTP(平均寿命320毫秒)。超长的三重态激子寿命大大延长了三重态激子与单线态氧之间的碰撞时间,延长了能量转移时间,不仅提高了溶液中单线态氧(O)的量子产率(0.63),还促进了光动力抗菌和抗癌效果。

https://cdn.ncbi.nlm.nih.gov/pmc/blobs/4549/9285010/af1de53ea04d/d2ra02251f-f1.jpg

文献AI研究员

20分钟写一篇综述,助力文献阅读效率提升50倍。

立即体验

用中文搜PubMed

大模型驱动的PubMed中文搜索引擎

马上搜索

文档翻译

学术文献翻译模型,支持多种主流文档格式。

立即体验