Suppr超能文献

有丝分裂染色质相变可防止被微管穿孔。

A mitotic chromatin phase transition prevents perforation by microtubules.

机构信息

Institute of Molecular Biotechnology of the Austrian Academy of Sciences, Vienna BioCenter, Vienna, Austria.

Vienna BioCenter PhD Program, Doctoral School of the University of Vienna and Medical University of Vienna, Vienna, Austria.

出版信息

Nature. 2022 Sep;609(7925):183-190. doi: 10.1038/s41586-022-05027-y. Epub 2022 Aug 3.

Abstract

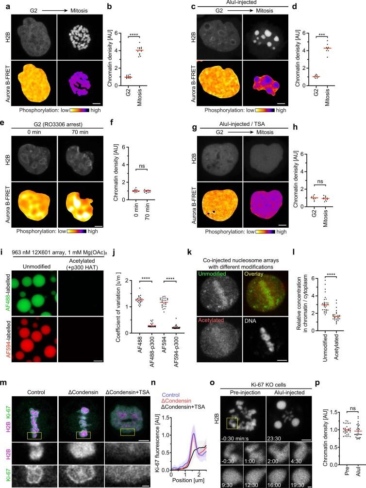
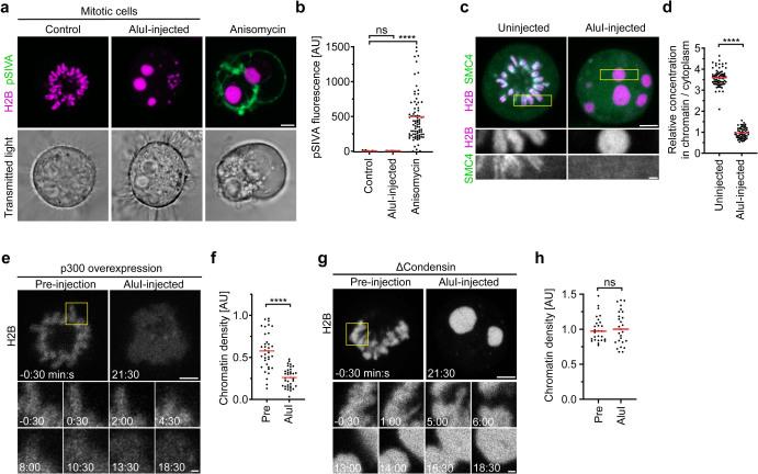
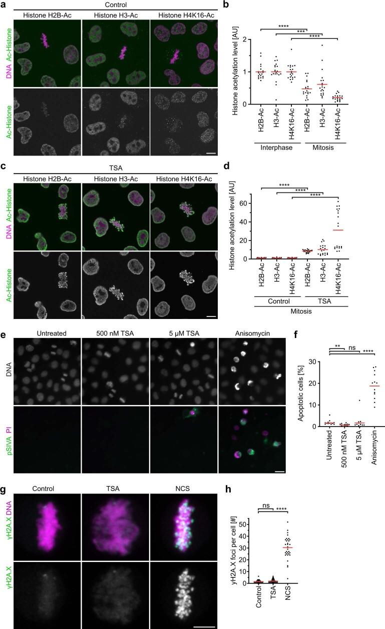
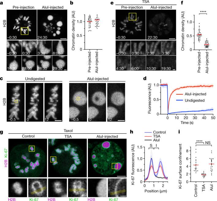
Dividing eukaryotic cells package extremely long chromosomal DNA molecules into discrete bodies to enable microtubule-mediated transport of one genome copy to each of the newly forming daughter cells. Assembly of mitotic chromosomes involves DNA looping by condensin and chromatin compaction by global histone deacetylation. Although condensin confers mechanical resistance to spindle pulling forces, it is not known how histone deacetylation affects material properties and, as a consequence, segregation mechanics of mitotic chromosomes. Here we show how global histone deacetylation at the onset of mitosis induces a chromatin-intrinsic phase transition that endows chromosomes with the physical characteristics necessary for their precise movement during cell division. Deacetylation-mediated compaction of chromatin forms a structure dense in negative charge and allows mitotic chromosomes to resist perforation by microtubules as they are pushed to the metaphase plate. By contrast, hyperacetylated mitotic chromosomes lack a defined surface boundary, are frequently perforated by microtubules and are prone to missegregation. Our study highlights the different contributions of DNA loop formation and chromatin phase separation to genome segregation in dividing cells.

摘要

真核细胞将极其长的染色体 DNA 分子包装成离散的结构,以实现微管介导的一个基因组拷贝向每个新形成的子细胞的运输。有丝分裂染色体的组装涉及由凝聚素介导的 DNA 环化和通过全局组蛋白去乙酰化实现染色质的紧缩。尽管凝聚素赋予纺锤体拉力的机械抗性,但尚不清楚组蛋白去乙酰化如何影响物质特性,并因此影响有丝分裂染色体的分离力学。在这里,我们展示了有丝分裂开始时的全局组蛋白去乙酰化如何诱导染色质内在的相转变,赋予染色体在细胞分裂过程中精确运动所需的物理特性。去乙酰化介导的染色质紧缩形成了一个带负电荷的密集结构,使有丝分裂染色体在被推向中期板时能够抵抗微管的穿孔。相比之下,过度乙酰化的有丝分裂染色体缺乏明确的表面边界,经常被微管穿孔,并且容易发生错误分离。我们的研究强调了 DNA 环化和染色质相分离对有丝分裂细胞中基因组分离的不同贡献。

https://cdn.ncbi.nlm.nih.gov/pmc/blobs/688b/9433320/8cae23576711/41586_2022_5027_Fig1_HTML.jpg

文献AI研究员

20分钟写一篇综述,助力文献阅读效率提升50倍。

立即体验

用中文搜PubMed

大模型驱动的PubMed中文搜索引擎

马上搜索

文档翻译

学术文献翻译模型,支持多种主流文档格式。

立即体验