Suppr超能文献

用于视网膜母细胞瘤多模态成像引导协同光热/光动力治疗的双靶多功能超顺磁性阳离子纳米脂质体。

Dual-Target Multifunctional Superparamagnetic Cationic Nanoliposomes for Multimodal Imaging-Guided Synergistic Photothermal/Photodynamic Therapy of Retinoblastoma.

机构信息

Department of Ophthalmology, the Second Affiliated Hospital of Chongqing Medical University, Chongqing, People's Republic of China.

Chongqing Key Laboratory of Ultrasound Molecular Imaging, Institute of Ultrasound Imaging of Chongqing Medical University, Chongqing, People's Republic of China.

出版信息

Int J Nanomedicine. 2022 Jul 26;17:3217-3237. doi: 10.2147/IJN.S364264. eCollection 2022.

Abstract

BACKGROUND

With high malignancy, retinoblastoma (RB) commonly occurs in infants and has incredible difficulty with the early diagnosis. In recent years, the integrated theranostics of multimodal imaging-guided therapy has shown promising potential for oncotherapy.

PURPOSE

To prepare folate/magnetic dual-target theranostic nanoparticles integrating with US/PA/MR imaging and the synergistic photothermal treatment (PTT)/photodynamic treatment (PDT) for the early diagnosis and timely intervention of RB cancer.

METHODS

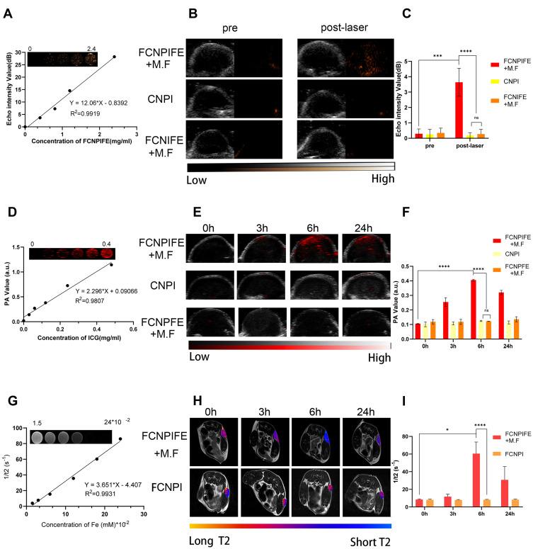
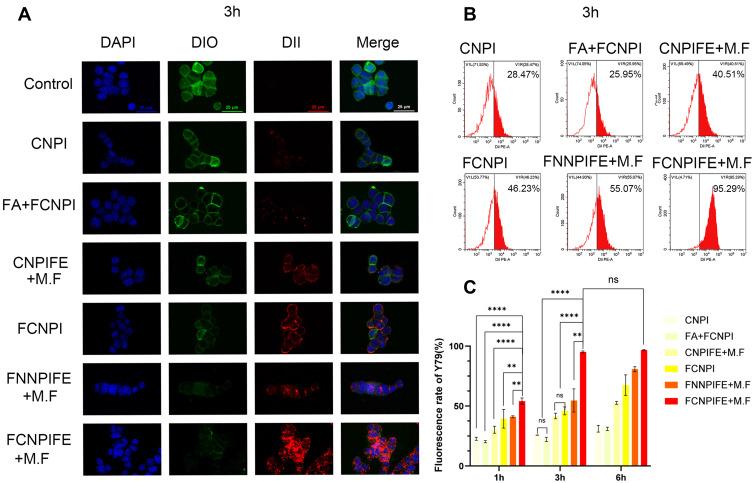
Folate/magnetic dual-target cationic nanoliposomes (CN) encapsulating indocyanine green (ICG) and perfluorohexane(PFH)(FA-CN-PFH-ICG-FeO, FCNPIFE) were synthesized and characterized. Then we evaluated their targeting ability, US/PA/MR imaging effects, and the efficacy of synergistic PTT/PDT in vitro and in vivo. Finally, we explored the mechanism of synergistic PTT/PDT in Y79 tumor-bearing mice.

RESULTS

FCNPIFEs were stable and uniform in 7 days. They showed excellent in vitro targeting ability with a 95.29% cell uptake rate. The in vitro US/PA/MRI imaging results of FCNPIFEs showed a concentration-dependent manner, and in vitro therapy FCNPIFEs exhibited an enhanced anticancer efficacy against Y79 cells. In vivo analysis confirmed that FCNPIFEs enabled a targeted synergistic PTT/PDT under US/PA/MR imaging guidance in Y79 tumor-bearing mice, achieving almost complete tumor regression. Immunofluorescence results displayed weaker fluorescence intensity compared with other single treatment groups, confirming that PTT/PDT synergistic therapy effect was achieved by down-regulating the expression of HIF-1α and HSP70.

CONCLUSION

FCNPIFEs were verified as promising theranostic nanoliposomes for RB oncotherapy and showed great potential in clinical application.

摘要

背景

视网膜母细胞瘤(RB)恶性程度高,常发生于婴幼儿,早期诊断困难。近年来,多模态影像引导治疗的综合治疗已显示出治疗肿瘤的巨大潜力。

目的

制备叶酸/磁性双重靶向治疗纳米粒子,结合超声/光声/磁共振成像以及协同光热治疗(PTT)/光动力治疗(PDT),用于 RB 癌症的早期诊断和及时干预。

方法

合成并表征了叶酸/磁性双重靶向阳离子纳米脂质体(CN),包载吲哚菁绿(ICG)和全氟己烷(PFH)(FA-CN-PFH-ICG-FeO,FCNPIFE)。然后,我们评估了它们的靶向能力、超声/光声/磁共振成像效果以及协同 PTT/PDT 的体外和体内疗效。最后,我们在 Y79 荷瘤小鼠中探讨了协同 PTT/PDT 的机制。

结果

FCNPIFEs 在 7 天内稳定且均匀。它们表现出优异的体外靶向能力,细胞摄取率为 95.29%。FCNPIFEs 的体外超声/光声/磁共振成像结果呈浓度依赖性,体外治疗 FCNPIFEs 对 Y79 细胞表现出增强的抗癌疗效。体内分析证实,FCNPIFEs 能够在超声/光声/磁共振成像引导下实现 Y79 荷瘤小鼠的靶向协同 PTT/PDT,几乎完全消退肿瘤。免疫荧光结果显示与其他单一治疗组相比荧光强度较弱,证实 PTT/PDT 协同治疗效果是通过下调 HIF-1α 和 HSP70 的表达实现的。

结论

FCNPIFEs 被验证为用于 RB 肿瘤治疗的有前途的治疗诊断纳米脂质体,在临床应用中具有巨大潜力。

https://cdn.ncbi.nlm.nih.gov/pmc/blobs/a2c5/9339948/a22403b7736e/IJN-17-3217-g0001.jpg

文献AI研究员

20分钟写一篇综述,助力文献阅读效率提升50倍。

立即体验

用中文搜PubMed

大模型驱动的PubMed中文搜索引擎

马上搜索

文档翻译

学术文献翻译模型,支持多种主流文档格式。

立即体验