Suppr超能文献

禽T细胞趋化因子CCL19可抑制传染性法氏囊病病毒的复制。

Infectious bursal disease virus replication is inhibited by avain T cell chemoattractant chemokine CCL19.

作者信息

Wang Qiuxia, Chu Fuming, Zhang Xin, Hu Huilong, Lu Lang, Wang Fang, Yu Yan, Zhang Yanhong, Ma Jinyou, Xu Zhiyong, Eldemery Fatma, Ou Changbo, Liu Xingyou

机构信息

College of Animal Science and Veterinary Medicine, Henan Institute of Science and Technology, Xinxiang, China.

Department of Hygiene and Zoonoses, Faculty of Veterinary Medicine, Mansoura University, Mansoura, Egypt.

出版信息

Front Microbiol. 2022 Jul 22;13:912908. doi: 10.3389/fmicb.2022.912908. eCollection 2022.

Abstract

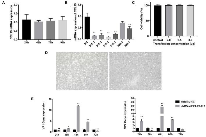
Chemokine CCL19, together with its receptor CCR7, is one of the most important factors recruiting immune cells into target organ during virus infection. Our previous study has shown that CCL19 played a vital role in the process of T cell trafficking into bursae during bursal disease virus (IBDV) infection. In this study, we hypothesized that CCL19 could exert direct influences on IBDV replication other than recruiting immune cells. A eukaryotic expression vector of pEGFP-N1/CCL19 was successfully constructed and identified by PCR, double enzymes digestion, and sequencing. Different concentrations of pEGFP-N1/CCL19 plasmids were transfected into DF1 cells and CCL19 protein was highly expressed. Then, DF1 cells were infected with IBDV B87 strain post-transfection. Based on PCR and Western blot results, CCL19 could obviously decrease the gene levels of VP1 and VP2 and the protein levels of VP2 and VP3. When CCL19 was knocked down, the gene levels of VP1 and VP2 were significantly upregulated. Moreover, indirect immunostaining revealed that the IBDV content was largely decreased after CCL19 overexpression. Additionally, CCL19 inhibitory effects might rely on activation of the JNK signal pathway. Taken together, chemokine CCL19 directly blocks IBDV replication in DF1 cells, indicating that CCL19 could play crucial functions other than recruiting T cells during the pathogenesis of IBDV.

摘要

趋化因子CCL19与其受体CCR7一起,是病毒感染期间将免疫细胞募集到靶器官的最重要因素之一。我们先前的研究表明,CCL19在法氏囊病病毒(IBDV)感染期间T细胞迁移到法氏囊的过程中起着至关重要的作用。在本研究中,我们假设CCL19除了募集免疫细胞外,还可对IBDV复制产生直接影响。成功构建了pEGFP-N1/CCL19真核表达载体,并通过PCR、双酶切和测序进行了鉴定。将不同浓度的pEGFP-N1/CCL19质粒转染到DF1细胞中,CCL19蛋白得到高表达。然后,在转染后用IBDV B87株感染DF1细胞。基于PCR和蛋白质印迹结果,CCL19可明显降低VP1和VP2的基因水平以及VP2和VP3的蛋白质水平。当CCL19被敲低时,VP1和VP2的基因水平显著上调。此外,间接免疫染色显示,CCL19过表达后IBDV含量大幅降低。此外,CCL19的抑制作用可能依赖于JNK信号通路的激活。综上所述,趋化因子CCL19直接阻断DF1细胞中IBDV的复制,表明CCL19在IBDV发病机制中除了募集T细胞外还可发挥关键作用。

https://cdn.ncbi.nlm.nih.gov/pmc/blobs/9578/9355407/49b888c054bb/fmicb-13-912908-g0001.jpg

文献AI研究员

20分钟写一篇综述,助力文献阅读效率提升50倍。

立即体验

用中文搜PubMed

大模型驱动的PubMed中文搜索引擎

马上搜索

文档翻译

学术文献翻译模型,支持多种主流文档格式。

立即体验