Suppr超能文献

比较转录组分析揭示了……中低温胁迫的潜在机制

Comparative Transcriptome Analysis Revealing the Potential Mechanism of Low-Temperature Stress in .

作者信息

He Xinru, Long Fengying, Li Yingjie, Xu Yaowen, Hu Longsheng, Yao Tianshu, Huang Yingying, Hu Die, Yang Yujie, Fei Yongjun

机构信息

College of Horticulture and Gardening, Yangtze University, Jingzhou, China.

出版信息

Front Plant Sci. 2022 Jul 19;13:900870. doi: 10.3389/fpls.2022.900870. eCollection 2022.

Abstract

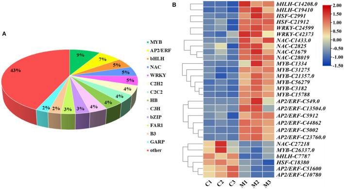
is a rare national tree species in China and possesses important ornamental and ecological value. can be planted in low-temperature areas, depending on whether its seedlings can withstand the harm. To face this problem, the annual seedlings of were subjected to five temperature treatments, and eight physiological indicators were measured. Furthermore, comparative transcriptome analysis was performed between leaves treated at 25°C and -2.8°C. A total of 9,385 differentially expressed genes (DEGs) were involved in low-temperature stress in . An upregulated () and five downregulated (, and ) genes associated with the porphyrin and chlorophyll metabolism pathway may reduce chlorophyll synthesis under low-temperature stress. Upregulation of six DEGs (two , and ) involved in the glycolysis/gluconeogenesis pathway provided energy for under adverse cold conditions. Thirteen upregulated and seven downregulated genes related to antioxidant enzymes were also observed under low-temperature stress. Candidate transcription factors (TFs) played key roles in signal transduction under low-temperature stress in , and quantitative real-time PCR (qRT-PCR) analysis validated the RNA-seq data. The results provide valuable information for further studies on the cold response mechanisms for low-temperature stress in .

摘要

是中国国家珍稀树种,具有重要的观赏和生态价值。它可以种植在低温地区,这取决于其幼苗是否能承受伤害。为了应对这个问题,对该树种的一年生幼苗进行了五种温度处理,并测量了八个生理指标。此外,还对在25°C和-2.8°C处理的该树种叶片进行了比较转录组分析。共有9385个差异表达基因(DEGs)参与了该树种的低温胁迫。与卟啉和叶绿素代谢途径相关的一个上调基因()和五个下调基因(、和)可能会在低温胁迫下减少叶绿素合成。参与糖酵解/糖异生途径的六个DEGs(两个、和)的上调为该树种在不利低温条件下提供了能量。在低温胁迫下还观察到与抗氧化酶相关的13个上调基因和7个下调基因。候选转录因子(TFs)在该树种低温胁迫下的信号转导中起关键作用,定量实时PCR(qRT-PCR)分析验证了RNA-seq数据。这些结果为进一步研究该树种低温胁迫的冷响应机制提供了有价值的信息。

https://cdn.ncbi.nlm.nih.gov/pmc/blobs/f659/9348548/188223e92694/fpls-13-900870-g0001.jpg

文献AI研究员

20分钟写一篇综述,助力文献阅读效率提升50倍。

立即体验

用中文搜PubMed

大模型驱动的PubMed中文搜索引擎

马上搜索

文档翻译

学术文献翻译模型,支持多种主流文档格式。

立即体验