Suppr超能文献

GSDMD 依赖性中性粒细胞胞外诱捕网促进梗阻性肾病中巨噬细胞向肌成纤维细胞的转化和肾纤维化。

GSDMD-dependent neutrophil extracellular traps promote macrophage-to-myofibroblast transition and renal fibrosis in obstructive nephropathy.

机构信息

Department of Nephrology, Blood Purification Research Center, the First Affiliated Hospital, Fujian Medical University, Fuzhou, China.

Fujian Clinical Research Center for Metabolic Chronic Kidney Disease, the First Affiliated Hospital, Fujian Medical University, Fuzhou, China.

出版信息

Cell Death Dis. 2022 Aug 8;13(8):693. doi: 10.1038/s41419-022-05138-4.

Abstract

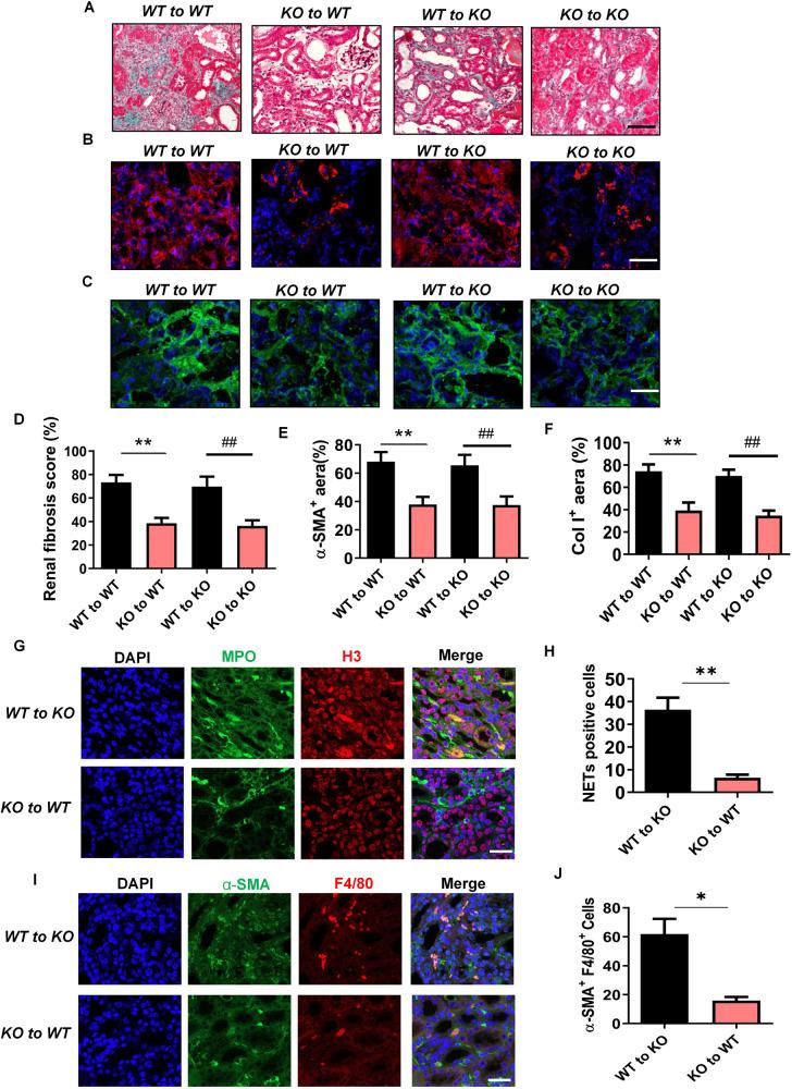
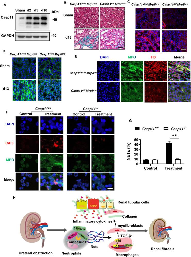
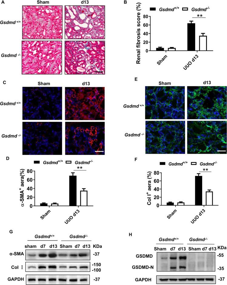
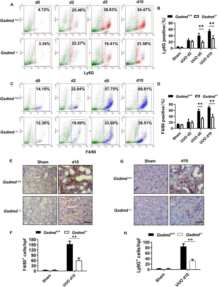
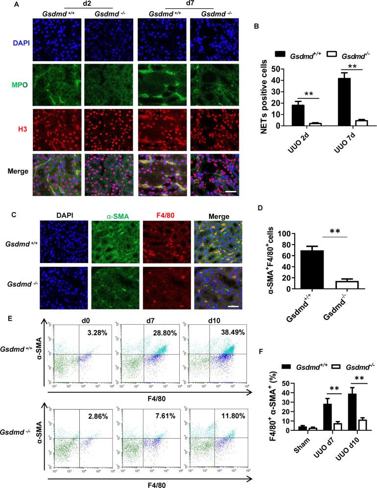
Renal fibrosis is a common consequence of various progressive nephropathies, including obstructive nephropathy, and ultimately leads to kidney failure. Infiltration of inflammatory cells is a prominent feature of renal injury after draining blockages from the kidney, and correlates closely with the development of renal fibrosis. However, the underlying molecular mechanism behind the promotion of renal fibrosis by inflammatory cells remains unclear. Herein, we showed that unilateral ureteral obstruction (UUO) induced Gasdermin D (GSDMD) activation in neutrophils, abundant neutrophil extracellular traps (NETs) formation and macrophage-to-myofibroblast transition (MMT) characterized by α-smooth muscle actin (α-SMA) expression in macrophages. Gsdmd deletion significantly reduced infiltration of inflammatory cells in the kidneys and inhibited NETs formation, MMT and thereby renal fibrosis. Chimera studies confirmed that Gsdmd deletion in bone marrow-derived cells, instead of renal parenchymal cells, provided protection against renal fibrosis. Further, specific deletion of Gsdmd in neutrophils instead of macrophages protected the kidney from undergoing fibrosis after UUO. Single-cell RNA sequencing identified robust crosstalk between neutrophils and macrophages. In vitro, GSDMD-dependent NETs triggered p65 translocation to the nucleus, which boosted the production of inflammatory cytokines and α-SMA expression in macrophages by activating TGF-β1/Smad pathway. In addition, we demonstrated that caspase-11, that could cleave GSDMD, was required for NETs formation and renal fibrosis after UUO. Collectively, our findings demonstrate that caspase-11/GSDMD-dependent NETs promote renal fibrosis by facilitating inflammation and MMT, therefore highlighting the role and mechanisms of NETs in renal fibrosis.

摘要

肾纤维化是各种进行性肾病(包括梗阻性肾病)的常见后果,最终导致肾衰竭。在肾脏引流阻塞后,炎症细胞浸润是肾损伤的一个突出特征,与肾纤维化的发展密切相关。然而,炎症细胞促进肾纤维化的潜在分子机制尚不清楚。在此,我们发现单侧输尿管梗阻(UUO)诱导中性粒细胞中 Gasdermin D(GSDMD)的激活,大量中性粒细胞胞外诱捕网(NETs)形成和巨噬细胞向肌成纤维细胞转化(MMT),其特征是巨噬细胞中表达α-平滑肌肌动蛋白(α-SMA)。Gsdmd 缺失显著减少肾脏中炎症细胞的浸润,并抑制 NETs 形成、MMT 和肾纤维化。嵌合体研究证实,骨髓来源细胞而非肾实质细胞中 Gsdmd 的缺失可防止肾纤维化。此外,中性粒细胞而非巨噬细胞中 Gsdmd 的特异性缺失可防止 UUO 后肾脏发生纤维化。单细胞 RNA 测序确定了中性粒细胞与巨噬细胞之间的强烈串扰。在体外,GSDMD 依赖性 NETs 触发 p65 向核内易位,通过激活 TGF-β1/Smad 通路,增强巨噬细胞中炎症细胞因子和 α-SMA 的表达。此外,我们证明了 caspase-11,它可以切割 GSDMD,是 UUO 后 NETs 形成和肾纤维化所必需的。总之,我们的研究结果表明,caspase-11/GSDMD 依赖性 NETs 通过促进炎症和 MMT 促进肾纤维化,因此强调了 NETs 在肾纤维化中的作用和机制。

https://cdn.ncbi.nlm.nih.gov/pmc/blobs/55ad/9360039/378f7ca788b2/41419_2022_5138_Fig1_HTML.jpg

文献AI研究员

20分钟写一篇综述,助力文献阅读效率提升50倍。

立即体验

用中文搜PubMed

大模型驱动的PubMed中文搜索引擎

马上搜索

文档翻译

学术文献翻译模型,支持多种主流文档格式。

立即体验