Suppr超能文献

环状 RNA circ_0001821 通过 miR-600/ISOC1 轴促进结直肠癌进展。

High Expression of circ_0001821 Promoted Colorectal Cancer Progression Through miR-600/ISOC1 Axis.

机构信息

Department of Surgical Oncology, Shaanxi Provincial People's Hospital, Xi'an, Shaanxi, China.

Department of Otolaryngology, Shaanxi Provincial People's Hospital, Xi'an, Shaanxi, China.

出版信息

Biochem Genet. 2023 Feb;61(1):410-427. doi: 10.1007/s10528-022-10262-z. Epub 2022 Aug 9.

Abstract

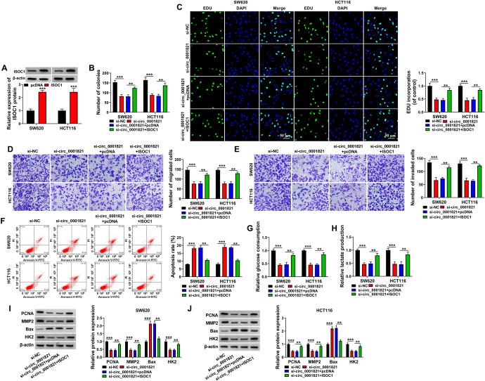
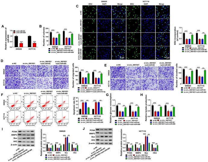
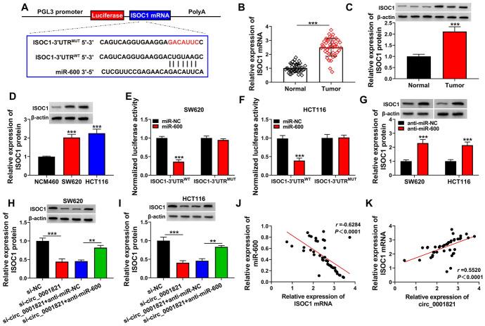
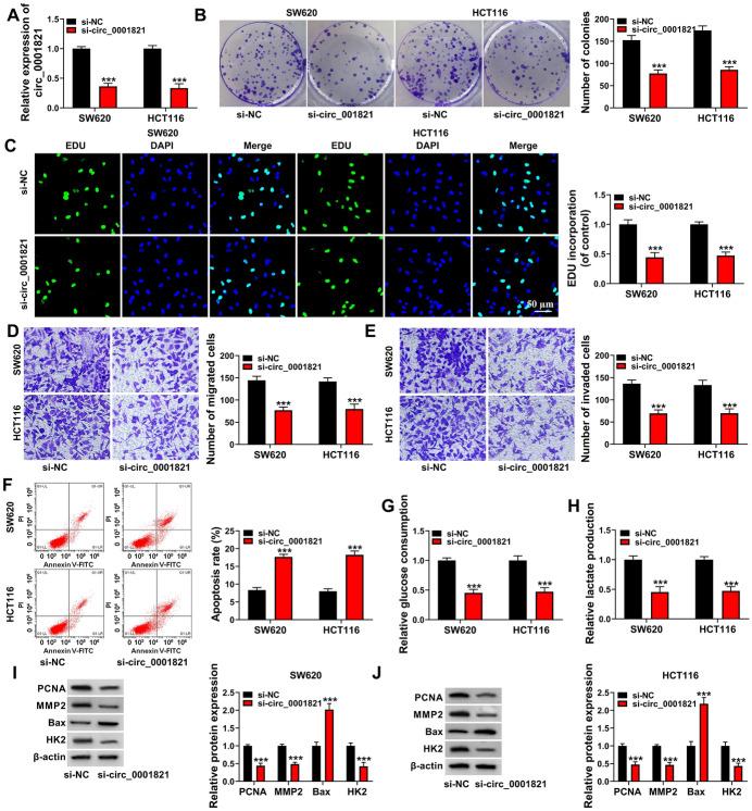
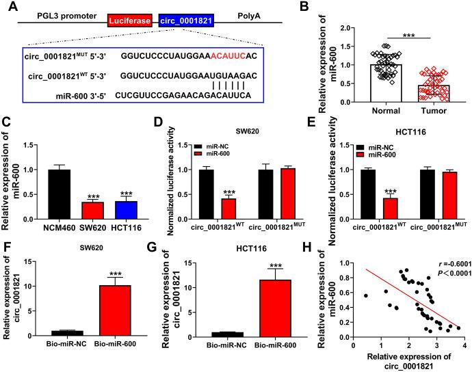
It has been reported that circRNAs play an important regulatory role in the progression of colorectal cancer (CRC). However, the molecular role of circ_0001821 in CRC development is unclear. In this study, we aimed to investigate the regulatory role and molecular mechanisms of circ_0001821 in CRC. Reverse transcription-quantitative PCR and western blot assays were used to detect the expression of circ_0001821, miR-600 and isochorismatase domain containing 1 (ISOC1) in CRC tissues as well as its cell lines. Colony formation assay and EDU assay were used to detect the proliferative capacity of cells. Transwell assay was used to assess cell migration and invasion ability. Flow cytometry was used to analyze cell apoptosis. ELISA was used to measure the glycolytic capacity of cells. Dual-luciferase reporter assay and RNA pull-down assay were used to analyze the relationships between circ_0001821, miR-600 and ISOC1. Animal experimentation was used to validate the functional study of circ_0001821 in vivo. Immunohistochemistry (IHC) of Ki67 staining analysis was conducted to assess tumor growth. Circ_0001821 and ISOC1 were significantly increased in CRC tissues and its cell lines, and miR-600 was significantly decreased in CRC tissues and its cell lines. Silencing circ_0001821 inhibited cell proliferation, migration, invasion and glycolytic capacity, while inducing apoptosis. And it could inhibit tumor growth in vivo. Circ_0001821 could act as a sponge for miR-600 to regulate CRC processes. ISOC1 was identified as a downstream regulator of miR-600, also miR-600 could regulate the expression of ISOC1. In addition, circ_0001821 could regulate ISOC1 expression changes through miR-600. Mechanistically, either miR-600 inhibitor or overexpression of ISOC1 could reverse the effects of knockdown of circ_0001821 on cell biological properties. Circ_0001821 regulated the developmental process of CRC through miR-600/ISOC1 axis.

摘要

据报道,circRNAs 在结直肠癌(CRC)的进展中发挥重要的调控作用。然而,circ_0001821 在 CRC 发展中的分子作用尚不清楚。在本研究中,我们旨在探讨 circ_0001821 在 CRC 中的调控作用及其分子机制。采用逆转录定量 PCR 和 Western blot 检测 CRC 组织及其细胞系中 circ_0001821、miR-600 和异柠檬酸裂解酶域包含 1(ISOC1)的表达。集落形成实验和 EDU 实验检测细胞的增殖能力。Transwell 实验检测细胞迁移和侵袭能力。流式细胞术检测细胞凋亡。ELISA 检测细胞的糖酵解能力。双荧光素酶报告实验和 RNA 下拉实验分析 circ_0001821、miR-600 和 ISOC1 之间的关系。动物实验验证 circ_0001821 体内功能研究。免疫组化(IHC)Ki67 染色分析评估肿瘤生长。circ_0001821 和 ISOC1 在 CRC 组织及其细胞系中显著上调,miR-600 在 CRC 组织及其细胞系中显著下调。沉默 circ_0001821 抑制细胞增殖、迁移、侵袭和糖酵解能力,诱导细胞凋亡,并能抑制体内肿瘤生长。circ_0001821 可以作为 miR-600 的海绵来调节 CRC 进程。ISOC1 被鉴定为 miR-600 的下游调节因子,同时 miR-600 也可以调节 ISOC1 的表达。此外,circ_0001821 可以通过 miR-600 调节 ISOC1 表达变化。机制上,miR-600 抑制剂或 ISOC1 的过表达均可逆转 circ_0001821 敲低对细胞生物学特性的影响。circ_0001821 通过 miR-600/ISOC1 轴调控 CRC 的发生发展过程。

https://cdn.ncbi.nlm.nih.gov/pmc/blobs/b95f/9852123/3a5d0958c468/10528_2022_10262_Fig1_HTML.jpg

文献AI研究员

20分钟写一篇综述,助力文献阅读效率提升50倍。

立即体验

用中文搜PubMed

大模型驱动的PubMed中文搜索引擎

马上搜索

文档翻译

学术文献翻译模型,支持多种主流文档格式。

立即体验