Suppr超能文献

CDK7 抑制增强了胰腺癌对多药化疗的反应。

CDK7 inhibition augments response to multidrug chemotherapy in pancreatic cancer.

机构信息

Department of Surgery, Universitätsklinikum Erlangen, Translational Research Center, Schwabachanlage 12, 91054, Erlangen, Germany.

Wolfson Wohl Cancer Research Centre, Institute of Cancer Sciences, University of Glasgow, Garscube Estate, Glasgow, Scotland, UK.

出版信息

J Exp Clin Cancer Res. 2022 Aug 10;41(1):241. doi: 10.1186/s13046-022-02443-w.

Abstract

BACKGROUND

Pancreatic ductal adenocarcinoma (PDAC) is an aggressive cancer with a dismal prognosis. Although combined treatment with gemcitabine and albumin-bound paclitaxel has improved the prognosis of PDAC, both intrinsic and acquired chemoresistance remain as severe hurtles towards improved prognosis. Thus, new therapeutic targets and innovative strategies are urgently needed.

METHODS

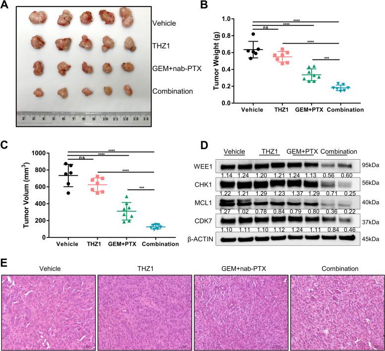
In this study, we used the KPC mouse model-derived PDAC cell line TB32047 to perform kinome-wide CRISPR-Cas9 loss-of-function screening. Next-generation sequencing and MAGeCK-VISPR analysis were performed to identify candidate genes. We then conducted cell viability, clonogenic, and apoptosis assays and evaluated the synergistic therapeutic effects of cyclin-dependent kinase 7 (CDK7) depletion or inhibition with gemcitabine (GEM) and paclitaxel (PTX) in a murine orthotopic pancreatic cancer model. For mechanistic studies, we performed genome enrichment analysis (GSEA) and Western blotting to identify and verify the pathways that render PDAC sensitive to GEM/PTX therapy.

RESULTS

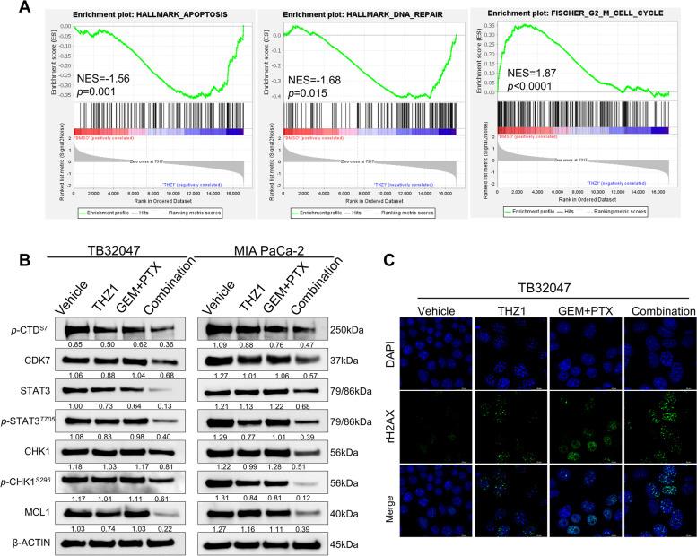
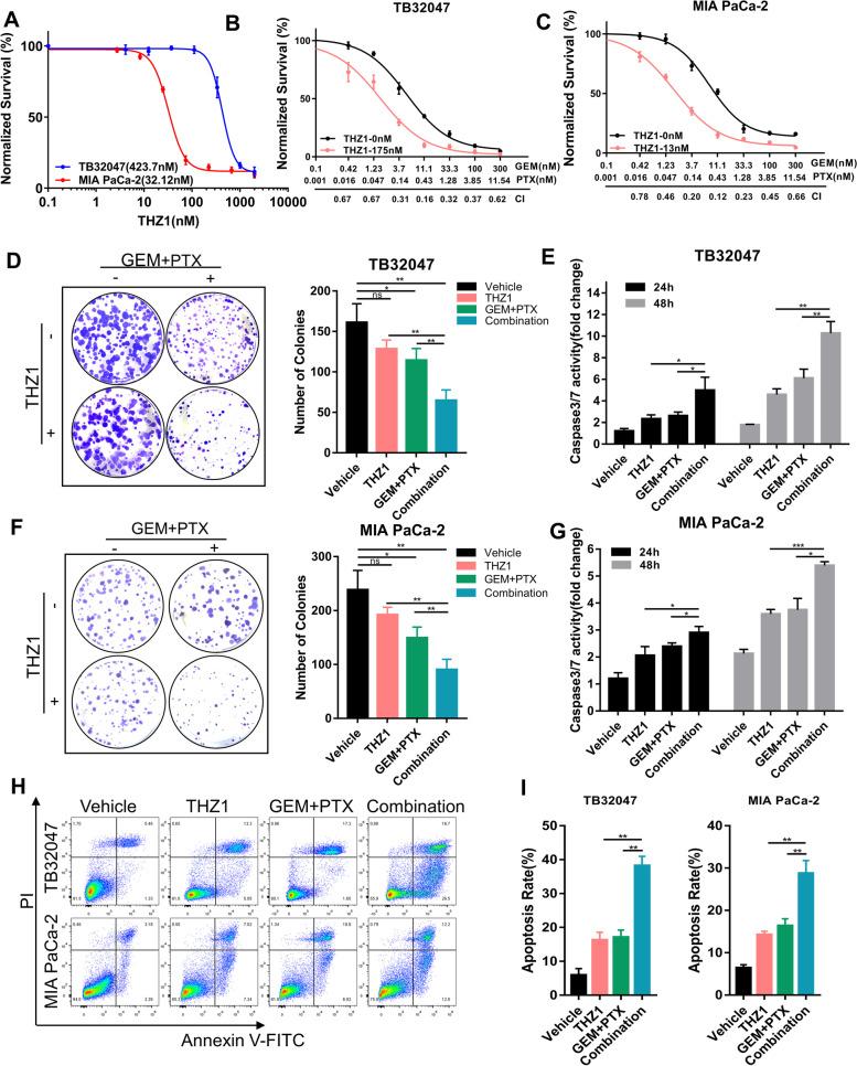
We identified several cell cycle checkpoint kinases and DNA damage-related kinases as targets for overcoming chemoresistance. Among them, CDK7 ranked highly in both screenings. We demonstrated that both gene knockout and pharmacological inhibition of CDK7 by THZ1 result in cell cycle arrest, apoptosis induction, and DNA damage at least predominantly through the STAT3-MCL1-CHK1 axis. Furthermore, THZ1 synergized with GEM and PTX in vitro and in vivo, resulting in enhanced antitumor effects.

CONCLUSIONS

Our findings support the application of CRISPR-Cas9 screening in identifying novel therapeutic targets and suggest new strategies for overcoming chemoresistance in pancreatic cancer.

摘要

背景

胰腺导管腺癌(PDAC)是一种侵袭性癌症,预后极差。虽然吉西他滨联合白蛋白结合紫杉醇的治疗改善了 PDAC 的预后,但内在和获得性化疗耐药性仍然是改善预后的严重障碍。因此,迫切需要新的治疗靶点和创新策略。

方法

在这项研究中,我们使用 KPC 小鼠模型衍生的 PDAC 细胞系 TB32047 进行了激酶组全基因组 CRISPR-Cas9 功能丧失筛选。接下来进行了下一代测序和 MAGeCK-VISPR 分析,以鉴定候选基因。然后我们进行了细胞活力、集落形成和细胞凋亡测定,并在小鼠原位胰腺癌模型中评估了 CDK7 耗竭或抑制与吉西他滨(GEM)和紫杉醇(PTX)联合治疗的协同治疗效果。为了进行机制研究,我们进行了基因组富集分析(GSEA)和 Western blot 分析,以鉴定和验证使 PDAC 对 GEM/PTX 治疗敏感的途径。

结果

我们确定了几种细胞周期检查点激酶和与 DNA 损伤相关的激酶作为克服化疗耐药性的靶标。其中,CDK7 在两次筛选中均排名靠前。我们证明,CDK7 的基因敲除和 THZ1 的药理学抑制都导致细胞周期停滞、凋亡诱导和 DNA 损伤,至少主要通过 STAT3-MCL1-CHK1 轴实现。此外,THZ1 在体外和体内与 GEM 和 PTX 协同作用,增强了抗肿瘤效果。

结论

我们的研究结果支持在鉴定新的治疗靶点方面应用 CRISPR-Cas9 筛选,并为克服胰腺癌的化疗耐药性提供了新的策略。

https://cdn.ncbi.nlm.nih.gov/pmc/blobs/90ca/9364549/7739338081a5/13046_2022_2443_Fig1_HTML.jpg

文献AI研究员

20分钟写一篇综述,助力文献阅读效率提升50倍。

立即体验

用中文搜PubMed

大模型驱动的PubMed中文搜索引擎

马上搜索

文档翻译

学术文献翻译模型,支持多种主流文档格式。

立即体验