Suppr超能文献

线粒体 ROS 驱动低氧非小细胞肺癌对化疗和免疫杀伤的抵抗。

Mitochondrial ROS drive resistance to chemotherapy and immune-killing in hypoxic non-small cell lung cancer.

机构信息

Department of Oncology, University of Torino, via Santena 5/bis, 10126, Torino, Italy.

Department of Molecular Genetics, the Weizmann Institute of Science, Rehovot, Israel.

出版信息

J Exp Clin Cancer Res. 2022 Aug 11;41(1):243. doi: 10.1186/s13046-022-02447-6.

Abstract

BACKGROUND

Solid tumors subjected to intermittent hypoxia are characterized by resistance to chemotherapy and immune-killing by effector T-lymphocytes, particularly tumor-infiltrating Vγ9Vδ2 T-lymphocytes. The molecular circuitries determining this double resistance are not known.

METHODS

We analyzed a panel of 28 human non-small cell lung cancer (NSCLC) lines, using an in vitro system simulating continuous and intermittent hypoxia. Chemosensitivity to cisplatin and docetaxel was evaluated by chemiluminescence, ex vivo Vγ9Vδ2 T-lymphocyte expansion and immune-killing by flow cytometry. Targeted transcriptomics identified efflux transporters and nuclear factors involved in this chemo-immuno-resistance. The molecular mechanism linking Hypoxia-inducible factor-1α (HIF-1α), CCAAT/Enhancer Binding Protein-β (C/EBP-β) isoforms LAP and LIP, ABCB1, ABCC1 and ABCA1 transporters were evaluated by immunoblotting, RT-PCR, RNA-IP, ChIP. Oxidative phosphorylation, mitochondrial ATP, ROS, depolarization, O consumption were monitored by spectrophotometer and electronic sensors. The role of ROS/HIF-1α/LAP axis was validated in knocked-out or overexpressing cells, and in humanized (Hu-CD34NSG) mice bearing LAP-overexpressing tumors. The clinical meaning of LAP was assessed in 60 NSCLC patients prospectively enrolled, treated with chemotherapy.

RESULTS

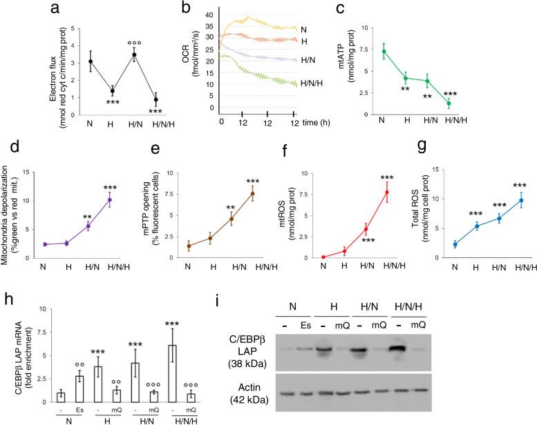
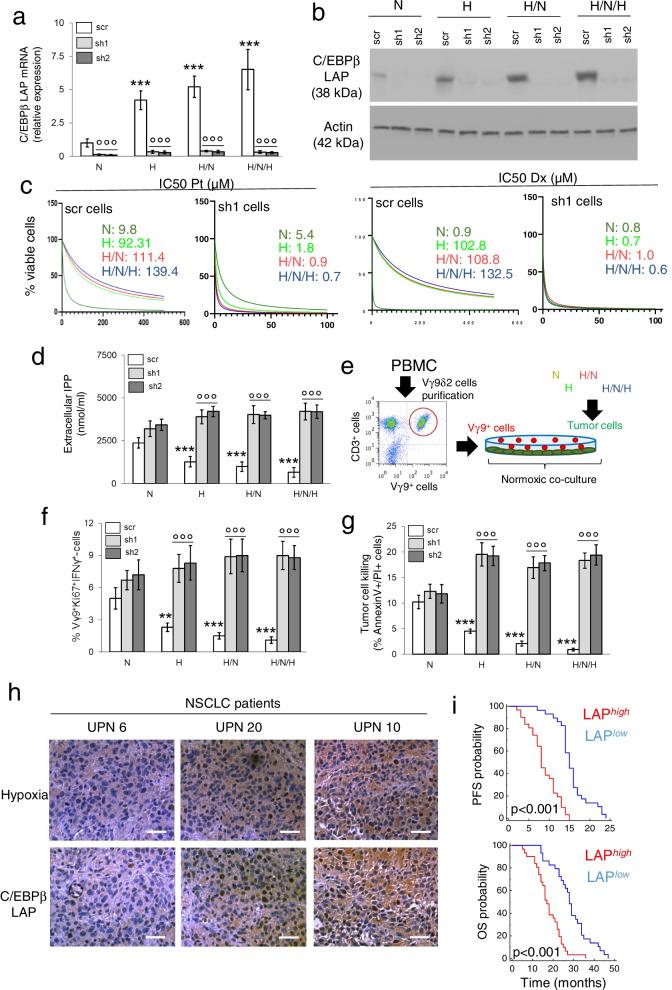
By up-regulating ABCB1 and ABCC1, and down-regulating ABCA1, intermittent hypoxia induced a stronger chemo-immuno-resistance than continuous hypoxia in NSCLC cells. Intermittent hypoxia impaired the electron transport chain and reduced O consumption, increasing mitochondrial ROS that favor the stabilization of C/EBP-β mRNA mediated by HIF-1α. HIF-1α/C/EBP-β mRNA binding increases the splicing of C/EBP-β toward the production of LAP isoform that transcriptionally induces ABCB1 and ABCC1, promoting the efflux of cisplatin and docetaxel. LAP also decreases ABCA1, limiting the efflux of isopentenyl pyrophosphate, i.e. the endogenous activator of Vγ9Vδ2 T-cells, and reducing the immune-killing. In NSCLC patients subjected to cisplatin-based chemotherapy, C/EBP-β LAP was abundant in hypoxic tumors and was associated with lower response to treatment and survival. LAP-overexpressing tumors in Hu-CD34NSG mice recapitulated the patients' chemo-immuno-resistant phenotype. Interestingly, the ROS scavenger mitoquinol chemo-immuno-sensitized immuno-xenografts, by disrupting the ROS/HIF-1α/LAP cascade.

CONCLUSIONS

The impairment of mitochondrial metabolism induced by intermittent hypoxia increases the ROS-dependent stabilization of HIF-1α/LAP complex in NSCLC, producing chemo-immuno-resistance. Clinically used mitochondrial ROS scavengers may counteract such double resistance. Moreover, we suggest C/EBP-β LAP as a new predictive and prognostic factor in NSCLC patients.

摘要

背景

受间歇性缺氧影响的实体瘤表现出对化疗和效应 T 淋巴细胞免疫杀伤的耐药性,尤其是肿瘤浸润性 Vγ9Vδ2 T 淋巴细胞。决定这种双重耐药性的分子电路尚不清楚。

方法

我们使用模拟连续和间歇性缺氧的体外系统分析了 28 个人非小细胞肺癌 (NSCLC) 细胞系。通过化学发光法、体外 Vγ9Vδ2 T 淋巴细胞扩增和流式细胞术免疫杀伤评估顺铂和多西他赛的化疗敏感性。靶向转录组学确定了参与这种化疗免疫耐药性的外排转运蛋白和核因子。通过免疫印迹、RT-PCR、RNA-IP、ChIP 评估了缺氧诱导因子-1α (HIF-1α)、CCAAT/增强子结合蛋白-β (C/EBP-β) 异构体 LAP 和 LIP、ABCB1、ABCC1 和 ABCA1 转运蛋白之间的分子机制。通过分光光度计和电子传感器监测氧化磷酸化、线粒体 ATP、ROS、去极化、O 消耗。在敲除或过表达细胞以及过表达 LAP 的人源化 (Hu-CD34NSG) 小鼠中验证了 ROS/HIF-1α/LAP 轴的作用。前瞻性纳入 60 名 NSCLC 患者进行化疗,并评估了 LAP 的临床意义。

结果

通过上调 ABCB1 和 ABCC1,下调 ABCA1,间歇性缺氧在 NSCLC 细胞中比连续缺氧引起更强的化疗免疫耐药性。间歇性缺氧会损害电子传递链并减少 O 消耗,增加促进 HIF-1α 介导的 C/EBP-β mRNA 稳定的线粒体 ROS。HIF-1α/C/EBP-β mRNA 结合增加了 C/EBP-β 向 LAP 异构体的剪接,从而转录诱导 ABCB1 和 ABCC1,促进顺铂和多西他赛的外排。LAP 还降低了 ABCA1,限制了异戊烯焦磷酸的外排,即 Vγ9Vδ2 T 细胞的内源性激活剂,并减少了免疫杀伤。在接受顺铂为基础的化疗的 NSCLC 患者中,缺氧肿瘤中 C/EBP-β LAP 丰富,并与较低的治疗反应和生存相关。Hu-CD34NSG 小鼠中过表达 LAP 的肿瘤重现了患者的化疗免疫耐药表型。有趣的是,ROS 清除剂 mitoquinol 通过破坏 ROS/HIF-1α/LAP 级联反应,使免疫异种移植物产生化疗免疫敏感性。

结论

间歇性缺氧诱导的线粒体代谢受损会增加 NSCLC 中 ROS 依赖性 HIF-1α/LAP 复合物的稳定,从而产生化疗免疫耐药性。临床上使用的线粒体 ROS 清除剂可能会对抗这种双重耐药性。此外,我们建议 C/EBP-β LAP 作为 NSCLC 患者的新的预测和预后因素。

https://cdn.ncbi.nlm.nih.gov/pmc/blobs/5541/9373288/971fc01ec444/13046_2022_2447_Fig1_HTML.jpg

文献AI研究员

20分钟写一篇综述,助力文献阅读效率提升50倍。

立即体验

用中文搜PubMed

大模型驱动的PubMed中文搜索引擎

马上搜索

文档翻译

学术文献翻译模型,支持多种主流文档格式。

立即体验