Suppr超能文献

青春期高脂肪饮食摄入可导致情绪行为改变和海马神经发生缺陷,同时伴有小胶质细胞过度激活。

High-Fat Diet Consumption in Adolescence Induces Emotional Behavior Alterations and Hippocampal Neurogenesis Deficits Accompanied by Excessive Microglial Activation.

机构信息

Department of Physiology, Medical College, Southeast University, Nanjing 210009, China.

School of Life Science and Technology, Southeast University, Nanjing 210096, China.

出版信息

Int J Mol Sci. 2022 Jul 27;23(15):8316. doi: 10.3390/ijms23158316.

Abstract

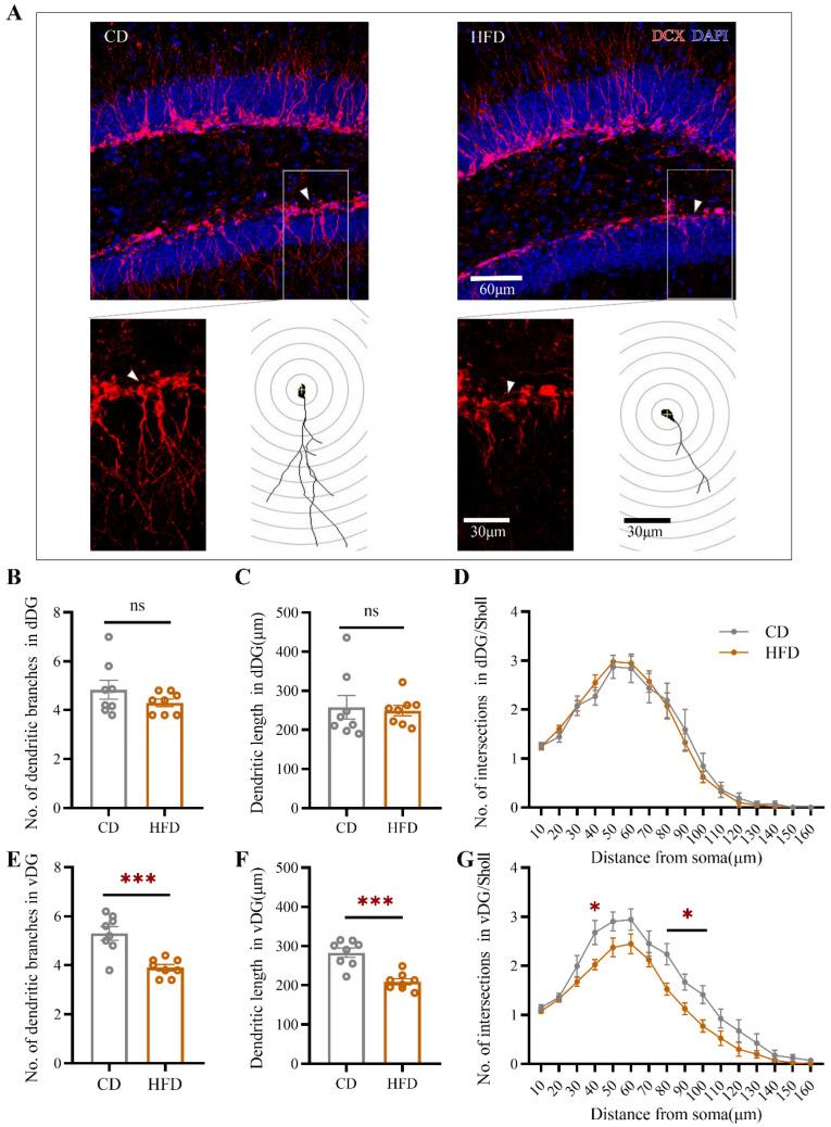
Adolescence is a developmental epoch characterized by massive neural circuit remodeling; thus, the brain is particularly vulnerable to environmental influences during this period. Excessive high-fat diet (HFD) consumption, which is very common among adolescents, has long been recognized as a potent risk factor for multiple mood disorders, including depression and anxiety. However, the precise mechanisms underlying the influences of HFD consumption in adolescence on emotional health are far from clear. In the present study, C57BL/6 mice were fed a control diet (CD) or HFD for about 4 weeks from postnatal day (P) 28 to P60, spanning most of the adolescence period, and then subjected to behavioral assessments and histological examinations. HFD mice exhibited elevated levels of depression and anxiety, decreased hippocampal neurogenesis, and excessive microglial activation in the ventral hippocampus. Furthermore, in HFD-fed mice, microglia showed increased DCX inclusions, suggesting aberrant microglial engulfment of newborn neurons in HFD-fed adolescents. To our knowledge, this is the first observation suggesting that the negative effects of HFD consumption in adolescence on emotion and neuroplasticity may be attributed at least in part to aberrant microglial engulfment of nascent neurons, extending our understanding of the mechanism underlying HFD-related affective disorders in young people.

摘要

青春期是一个神经回路大规模重塑的发展阶段;因此,大脑在这段时间特别容易受到环境影响。青春期人群中大量存在的高脂肪饮食(HFD)摄入,长期以来一直被认为是多种情绪障碍的一个强有力的风险因素,包括抑郁和焦虑。然而,HFD 摄入对青春期情绪健康影响的确切机制还远不清楚。在本研究中,C57BL/6 小鼠从出生后第 28 天到第 60 天接受对照饮食(CD)或 HFD 喂养约 4 周,这段时间跨越了青春期的大部分时间,然后进行行为评估和组织学检查。HFD 组小鼠表现出抑郁和焦虑水平升高、海马神经发生减少以及腹侧海马过度的小胶质细胞激活。此外,在 HFD 喂养的小鼠中,小胶质细胞中出现了更多的 DCX 包涵体,表明 HFD 喂养的青少年中小胶质细胞异常吞噬新生神经元。据我们所知,这是首次观察到青春期 HFD 摄入对情绪和神经可塑性的负面影响至少部分归因于新生神经元的异常小胶质细胞吞噬,这扩展了我们对 HFD 相关青少年情绪障碍的机制的理解。

https://cdn.ncbi.nlm.nih.gov/pmc/blobs/a81c/9368636/bbd6d59e40d4/ijms-23-08316-g001.jpg

文献AI研究员

20分钟写一篇综述,助力文献阅读效率提升50倍。

立即体验

用中文搜PubMed

大模型驱动的PubMed中文搜索引擎

马上搜索

文档翻译

学术文献翻译模型,支持多种主流文档格式。

立即体验