Suppr超能文献

长链非编码 RNA GAS5 敲低可减轻肝脂质蓄积 通过调节 miR-26a-5p/PDE4B 激活 cAMP/CREB 通路。

LncRNA GAS5 Knockdown Mitigates Hepatic Lipid Accumulation Regulating MiR-26a-5p/PDE4B to Activate cAMP/CREB Pathway.

机构信息

Department of Gastroenterology, Jinshan Hospital of Fudan University, Shanghai, China.

出版信息

Front Endocrinol (Lausanne). 2022 Jul 26;13:889858. doi: 10.3389/fendo.2022.889858. eCollection 2022.

Abstract

OBJECTIVE

Non-alcoholic fatty liver disease (NAFLD) can be attributed to the dysregulation of hepatic lipid metabolism; however, its cellular and molecular mechanisms remain unclear. This study aims to explore the effect of long non-coding RNA growth arrest specific 5 (GAS5) on hepatic lipid metabolism in fatty liver models.

METHODS

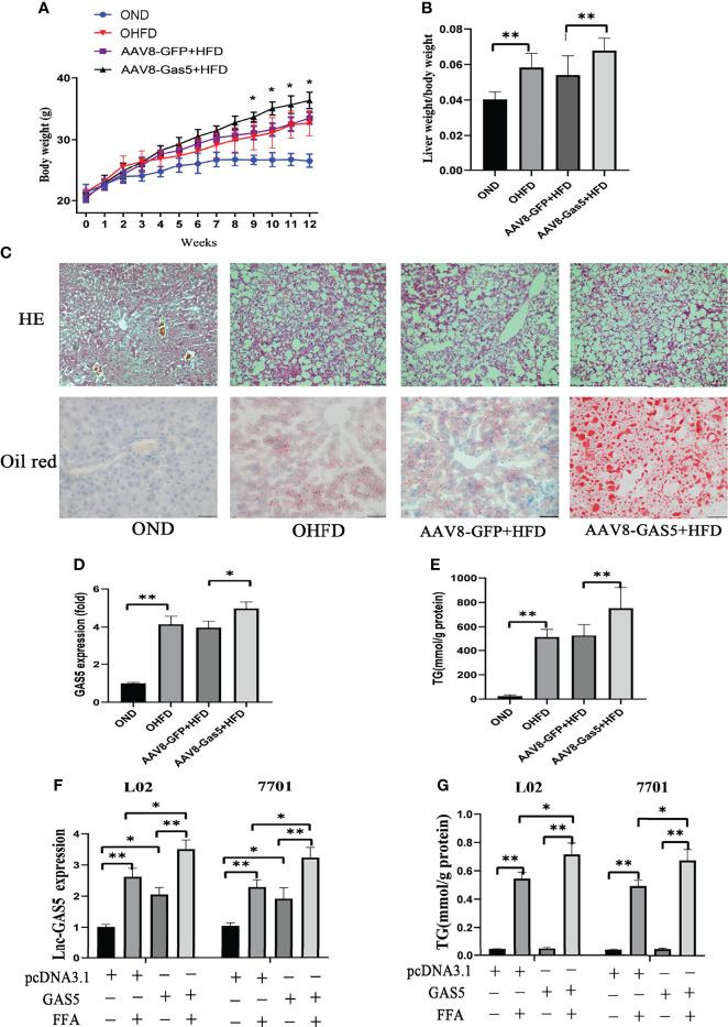
Obese mice, high fat diet-fed mice and free fatty acid-stimulated cells were used for GAS5 expression detection. GAS5 overexpression or knockdown models were established to elucidate the regulatory function of GAS5 in lipogenesis (DNL) and mitochondrial function. Bioinformatic analyses and dual luciferase assays were used to investigate the interaction between GAS5, miR-26a-5p and phosphodiesterase (PDE) 4B. The involvement of the cyclic adenosine monophosphate (cAMP)/cAMP-response element-binding protein (CREB) pathway was evaluated using H89 and forskolin treatment.

RESULTS

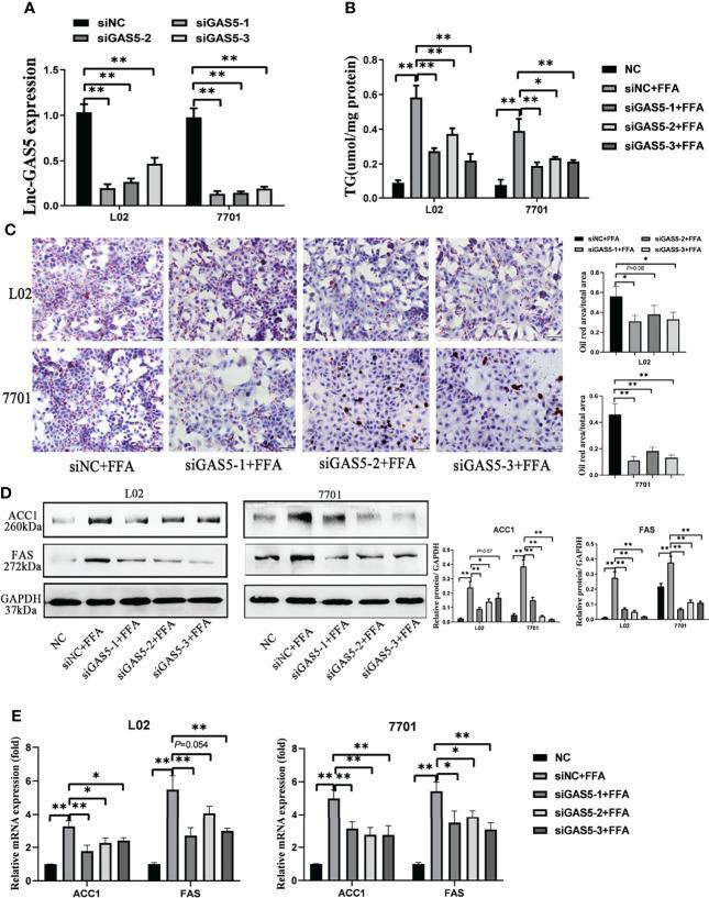
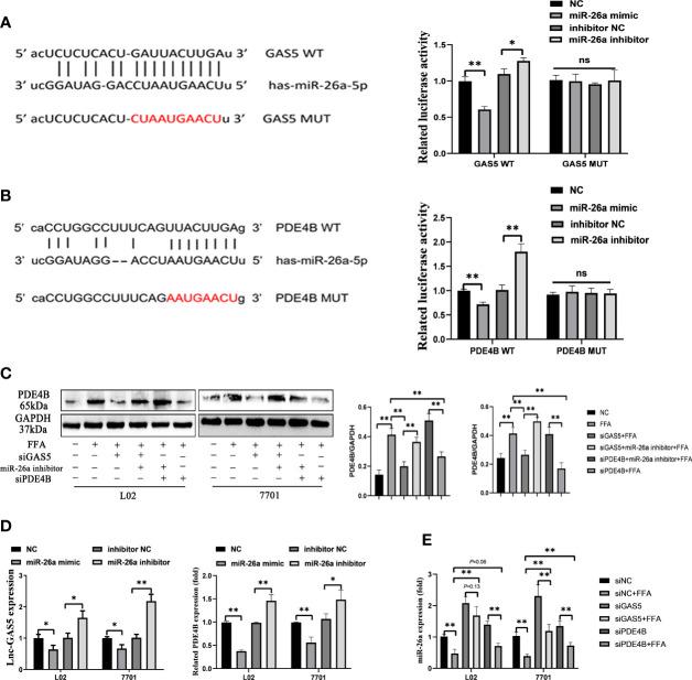
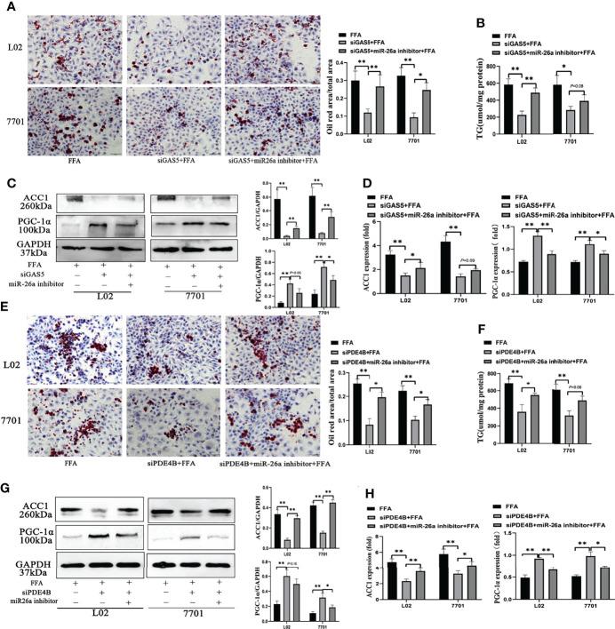
GAS5 was activated and fatty liver models. Knockdown of GAS5 reduced lipid droplet accumulation, DNL associated enzymes and preserved mitochondrial function, while GAS5 overexpression exacerbated hepatic lipid accumulation. Mechanistically, GAS5 sponged miR-26a-5p to increase PDE4B expression and subsequently modulated DNL and mitochondrial function the cAMP/CREB pathway.

CONCLUSION

Downregulation of GAS5 can activate the cAMP/CREB pathway through miR-26a-5p/PDE4B axis to mitigate hepatic lipid accumulation. This study provides evidence that downregulation of GAS5 may be a potential therapeutic option for the treatment of NAFLD.

摘要

目的

非酒精性脂肪性肝病(NAFLD)可归因于肝脂代谢失调;然而,其细胞和分子机制尚不清楚。本研究旨在探讨长非编码 RNA 生长停滞特异性 5(GAS5)对脂肪性肝病模型中肝脂代谢的影响。

方法

使用肥胖小鼠、高脂饮食喂养小鼠和游离脂肪酸刺激的细胞检测 GAS5 的表达。建立 GAS5 过表达或敲低模型,以阐明 GAS5 在脂肪生成(DNL)和线粒体功能中的调节作用。生物信息学分析和双荧光素酶测定用于研究 GAS5、miR-26a-5p 和磷酸二酯酶(PDE)4B 之间的相互作用。使用 H89 和 forskolin 处理评估环腺苷酸(cAMP)/cAMP 反应元件结合蛋白(CREB)途径的参与情况。

结果

GAS5 在激活和脂肪性肝病模型中被激活。敲低 GAS5 减少了脂滴积累、DNL 相关酶并维持了线粒体功能,而 GAS5 过表达则加剧了肝脂质积累。机制上,GAS5 海绵吸附 miR-26a-5p 以增加 PDE4B 表达,进而调节 DNL 和线粒体功能。

结论

下调 GAS5 可通过 miR-26a-5p/PDE4B 轴激活 cAMP/CREB 通路,减轻肝脂质积累。本研究为下调 GAS5 可能成为治疗 NAFLD 的潜在治疗选择提供了证据。

https://cdn.ncbi.nlm.nih.gov/pmc/blobs/8b62/9361042/b6cb4518f01c/fendo-13-889858-g001.jpg

文献AI研究员

20分钟写一篇综述,助力文献阅读效率提升50倍。

立即体验

用中文搜PubMed

大模型驱动的PubMed中文搜索引擎

马上搜索

文档翻译

学术文献翻译模型,支持多种主流文档格式。

立即体验