Suppr超能文献

微小RNA-27a通过靶向叉头框蛋白O1对新生大鼠缺氧缺血性脑病的保护作用

The protective effect of MiR-27a on the neonatal hypoxic-ischemic encephalopathy by targeting FOXO1 in rats.

作者信息

Cai Qun, Zhang Xiaoqun, Shen Liyuan, Song Honghua, Wang Ting

机构信息

Department of Pediatrics, Affiliated Hospital of Nantong University, Nantong, China.

Department of Emergency, Affiliated Hospital of Nantong University, Nantong, China.

出版信息

Transl Pediatr. 2022 Jul;11(7):1199-1208. doi: 10.21037/tp-22-259.

Abstract

BACKGROUND

Neonatal hypoxic-ischemic encephalopathy (HIE), a kind of hypoxic-ischemic brain damage caused by perinatal asphyxia, is the most crucial cause of neonatal death and long-term neurological dysfunction in children. We aimed to investigate the protective effects of micro (mi)R-27a on HIE in neonatal rats.

METHODS

A rat model of neonatal HIE was constructed by modification of the Rice-Vannucci model. Real-time quantitative polymerase chain reaction (RT-qPCR) was used to test the expressions of miR-27a, FOXO1 messenger RNA (mRNA), interleukin-1β (IL-1β) mRNA, and tumor necrosis factor-α (TNF-α) mRNA, and western blot was applied to test the expression of FOXO1. In order to overexpress miR-27a, an intracerebroventricular injection (i.c.v) of miR-27a mimic was administered. We adopted 2,3,5-triphenytetrazolium chloride (TTC) staining and brain water content measurement to test the effects of miR-27a on the infarcted volume and edema in brain after HIE. Flow cytometry (FCM) analysis was applied to test the effects of miR-27a on the infiltrated peripheral immune cells in the rat brains after HIE.

RESULTS

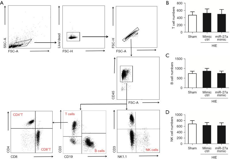
We successfully established a rat model of neonatal HIE. It was revealed that the expressions of miR-27a decreased gradually after HIE, however, the expressions of FOXO1 mRNA increased. After injection of the miR-27a mimic, the expression of miR-27a in the rat HIE model brains was significantly upregulated, however, the expression of FOXO1 was robustly downregulated. Both TTC staining and brain water content showed that the infarcted volume and brain edema was markedly increased after HIE. Interestingly, the overexpression of miR-27a reduced the infarcted volume and edema induced by HIE. Additionally, RT-qPCR and FCM analysis showed that HIE lead to increases of IL-1β, TNF-α, and infiltrated immune cells. Overexpression of miR-27a could reduce the expressions of IL-1β mRNA and TNF-α mRNA, and the cell numbers of infiltrated peripheral macrophages and neutrophils in the brain.

CONCLUSIONS

MiR-27a plays protective roles by reducing infarct volume and brain edema, and inhibiting inflammatory factors and infiltrated peripheral immune cells by targeting FOXO1 in neonatal HIE rats.

摘要

背景

新生儿缺氧缺血性脑病(HIE)是一种由围产期窒息引起的缺氧缺血性脑损伤,是新生儿死亡和儿童长期神经功能障碍的最关键原因。我们旨在研究微小RNA(mi)R-27a对新生大鼠HIE的保护作用。

方法

通过改良Rice-Vannucci模型构建新生大鼠HIE模型。采用实时定量聚合酶链反应(RT-qPCR)检测miR-27a、叉头框蛋白O1(FOXO1)信使核糖核酸(mRNA)、白细胞介素-1β(IL-1β)mRNA和肿瘤坏死因子-α(TNF-α)mRNA的表达,并应用蛋白质印迹法检测FOXO1的表达。为了过表达miR-27a,进行脑室内注射(i.c.v)miR-27a模拟物。我们采用2,3,5-氯化三苯基四氮唑(TTC)染色和脑含水量测量来检测miR-27a对HIE后脑梗死体积和脑水肿的影响。应用流式细胞术(FCM)分析检测miR-27a对HIE后大鼠脑内浸润的外周免疫细胞的影响。

结果

我们成功建立了新生大鼠HIE模型。结果显示HIE后miR-27a的表达逐渐降低,然而,FOXO1 mRNA的表达增加。注射miR-27a模拟物后,大鼠HIE模型脑内miR-27a的表达显著上调,然而,FOXO1的表达显著下调。TTC染色和脑含水量均显示HIE后脑梗死体积和脑水肿明显增加。有趣的是,miR-27a的过表达减少了HIE诱导的梗死体积和水肿。此外,RT-qPCR和FCM分析显示HIE导致IL-1β、TNF-α和浸润免疫细胞增加。miR-27a的过表达可降低IL-1β mRNA和TNF-α mRNA的表达,以及脑内浸润的外周巨噬细胞和中性粒细胞的细胞数量。

结论

在新生HIE大鼠中,miR-27a通过减少梗死体积和脑水肿,并通过靶向FOXO1抑制炎性因子和浸润的外周免疫细胞,发挥保护作用。

https://cdn.ncbi.nlm.nih.gov/pmc/blobs/e9c9/9360825/491f17ceb414/tp-11-07-1199-f1.jpg

文献AI研究员

20分钟写一篇综述,助力文献阅读效率提升50倍。

立即体验

用中文搜PubMed

大模型驱动的PubMed中文搜索引擎

马上搜索

文档翻译

学术文献翻译模型,支持多种主流文档格式。

立即体验