Suppr超能文献

环状 RNA 表达谱及 hsa_circ_0040039 在椎间盘退变中的潜在作用。

CircRNA expression profile and potential role of hsa_circ_0040039 in intervertebral disc degeneration.

机构信息

Department of Orthopaedics, the First Affiliated Hospital of Nanchang University, Nanchang, China.

Department of Spine Surgery, People's Hospital of Longhua, Shenzhen, China.

出版信息

Medicine (Baltimore). 2022 Aug 12;101(32):e30035. doi: 10.1097/MD.0000000000030035.

Abstract

PURPOSE

Circular RNAs (circRNAs) play an critical role in the pathological processes associated with IDD. However, the potential roles of circRNAs in IDD remain largely unclear. Here, we identify the circRNAs expression profiles and elucidate the potential role of candidate circRNAs in the pathogenesis of intervertebral disc degeneration (IDD) through microarray data and bioinformatics analyses.

METHODS

We obtained the datasets of microarrays (GSE67566 and GSE116726) from the Gene Expression Omnibus database. The differentially expressed circRNAs and miRNAs were identified using the Limma R package. The target miRNAs and target genes of the candidate circRNAs were predicted using an online tool. Functional enrichment analyses of the target genes were performed using the clusterProfiler R package. A protein-protein interaction (PPI) network was constructed using STRING.

RESULTS

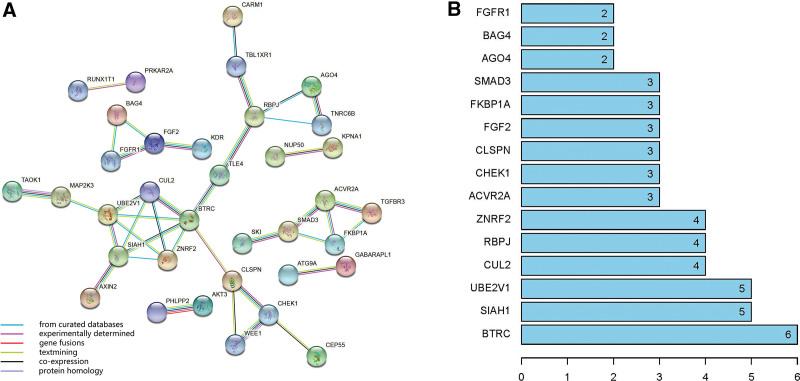
A total of 104 differentially expressed circRNAs were identified between the IDD and the control groups, including 41 upregulated circRNAs and 63 downregulated circRNAs (cutoff criteria (|log2 fold change| > 2, P < .05)). Hsa_circ_0040039, which was the most upregulated circRNA (log2 fold change = 2.95), was selected for further analysis. The regulatory circRNA-miRNA-mRNA network comprised hsa_circ_0040039, 2 target miRNAs (hsa-miR-424-5p and hsa-miR-15b-5p), and 77 target genes. Functional enrichment analysis showed that the 77 promising target genes are mainly enriched in the ubiquitin proteasome system and Wnt signaling pathway. Further, the PPI network showed that the top 3 hub genes are BRTC, SIAH1, and UBE2V1.

CONCLUSIONS

A total of 104 differentially expressed circRNAs were identified between the IDD and control groups. Hsa_circ_0040039 may serve as a sponge of hsa-miR-424-5p and hsa-miR-15b-5p, to regulate the expression of downstream genes (such as BRTC, SIAH1, and UBE2V1); thus, it may be involved in IDD-associated pathological processes via the Wnt/β-catenin signaling pathway. Further studies are required to confirm the potential roles of hsa_circ_0040039 in IDD.

摘要

目的

环状 RNA(circRNAs)在与 IDD 相关的病理过程中发挥着关键作用。然而,circRNAs 在 IDD 中的潜在作用在很大程度上仍不清楚。在这里,我们通过微阵列数据和生物信息学分析,确定了 circRNAs 的表达谱,并阐明了候选 circRNAs 在椎间盘退变(IDD)发病机制中的潜在作用。

方法

我们从基因表达综合数据库中获得了微阵列数据集(GSE67566 和 GSE116726)。使用 Limma R 包鉴定差异表达的 circRNAs 和 miRNAs。使用在线工具预测候选 circRNAs 的靶 miRNAs 和靶基因。使用 clusterProfiler R 包对靶基因进行功能富集分析。使用 STRING 构建蛋白质-蛋白质相互作用(PPI)网络。

结果

在 IDD 组和对照组之间共鉴定出 104 个差异表达的 circRNAs,其中包括 41 个上调的 circRNAs 和 63 个下调的 circRNAs(临界值标准为(|log2 倍变化|>2,P<.05))。hsa_circ_0040039 是上调最明显的 circRNA(log2 倍变化=2.95),因此被选择进行进一步分析。调控 circRNA-miRNA-mRNA 网络包括 hsa_circ_0040039、2 个靶 miRNAs(hsa-miR-424-5p 和 hsa-miR-15b-5p)和 77 个靶基因。功能富集分析表明,77 个有希望的靶基因主要富集在泛素蛋白酶体系统和 Wnt 信号通路中。此外,PPI 网络显示,前 3 个枢纽基因是 BRTC、SIAH1 和 UBE2V1。

结论

在 IDD 组和对照组之间共鉴定出 104 个差异表达的 circRNAs。hsa_circ_0040039 可能作为 hsa-miR-424-5p 和 hsa-miR-15b-5p 的海绵,调节下游基因(如 BRTC、SIAH1 和 UBE2V1)的表达;因此,它可能通过 Wnt/β-catenin 信号通路参与 IDD 相关的病理过程。需要进一步的研究来证实 hsa_circ_0040039 在 IDD 中的潜在作用。

https://cdn.ncbi.nlm.nih.gov/pmc/blobs/dd36/9371492/69723acd0ede/medi-101-e30035-g001.jpg

文献AI研究员

20分钟写一篇综述,助力文献阅读效率提升50倍。

立即体验

用中文搜PubMed

大模型驱动的PubMed中文搜索引擎

马上搜索

文档翻译

学术文献翻译模型,支持多种主流文档格式。

立即体验