Suppr超能文献

移植APP/PS1小鼠和阿尔茨海默病患者的粪便微生物群会增强野生型小鼠大脑皮质中的内质网应激。

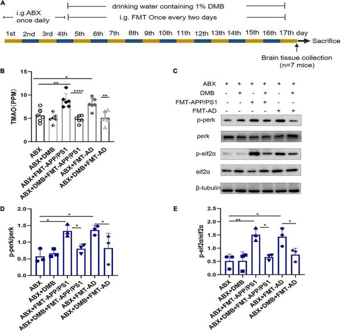
Transplantation of fecal microbiota from APP/PS1 mice and Alzheimer's disease patients enhanced endoplasmic reticulum stress in the cerebral cortex of wild-type mice.

作者信息

Wang Fang, Gu Yongzhe, Xu Chenhaoyi, Du Kangshuai, Zhao Chence, Zhao Yanxin, Liu Xueyuan

机构信息

School of Clinical Medicine, Weifang Medical University, Weifang, China.

Department of Neurology, Shanghai Tenth People's Hospital, Tongji University School of Medicine, Shanghai, China.

出版信息

Front Aging Neurosci. 2022 Jul 28;14:858130. doi: 10.3389/fnagi.2022.858130. eCollection 2022.

Abstract

BACKGROUND AND PURPOSE

The gut-brain axis is bidirectional and the imbalance of the gut microbiota usually coexists with brain diseases, including Alzheimer's disease (AD). Accumulating evidence indicates that endoplasmic reticulum (ER) stress is a core lesion in AD and persistent ER stress promotes AD pathology and impairs cognition. However, whether the imbalance of the gut microbiota is involved in triggering the ER stress in the brain remains unknown.

MATERIALS AND METHODS

In the present study, fecal microbiota transplantation (FMT) was performed with gut microbiota from AD patients and APP/PS1 mice, respectively, resulting in two mouse models with dysregulated gut microbiota. The ER stress marker protein levels in the cerebral cortex were assessed using western blotting. The composition of the gut microbiota was assessed using 16S rRNA sequencing.

RESULTS

Excessive ER stress was induced in the cerebral cortex of mice after FMT. Elevated ER stress marker proteins (p-perk/perk, p-eIF2α/eIF2α) were observed, which were rescued by 3,3-dimethyl-1-butanol (DMB). Notably, DMB is a compound that significantly attenuates serum trimethylamine-N-oxide (TMAO), a metabolite of the gut microbiota widely reported to affect cognition.

CONCLUSION

The findings indicate that imbalance of the gut microbiota induces ER stress in the cerebral cortex, which may be mediated by TMAO.

摘要

背景与目的

肠-脑轴是双向的,肠道微生物群失衡通常与包括阿尔茨海默病(AD)在内的脑部疾病共存。越来越多的证据表明,内质网(ER)应激是AD的核心病变,持续的ER应激会促进AD病理发展并损害认知。然而,肠道微生物群失衡是否参与引发大脑中的ER应激仍不清楚。

材料与方法

在本研究中,分别用AD患者和APP/PS1小鼠的肠道微生物群进行粪便微生物群移植(FMT),从而建立了两种肠道微生物群失调的小鼠模型。使用蛋白质免疫印迹法评估大脑皮质中ER应激标记蛋白水平。使用16S rRNA测序评估肠道微生物群的组成。

结果

FMT后小鼠大脑皮质诱导了过度的ER应激。观察到ER应激标记蛋白(p-perk/perk、p-eIF2α/eIF2α)升高,而3,3-二甲基-1-丁醇(DMB)可使其恢复。值得注意的是,DMB是一种能显著降低血清三甲胺-N-氧化物(TMAO)的化合物,TMAO是一种广泛报道会影响认知的肠道微生物群代谢产物。

结论

研究结果表明,肠道微生物群失衡会诱导大脑皮质中的ER应激,这可能由TMAO介导。

https://cdn.ncbi.nlm.nih.gov/pmc/blobs/2c38/9367971/1860a39ce3cc/fnagi-14-858130-g001.jpg

文献AI研究员

20分钟写一篇综述,助力文献阅读效率提升50倍。

立即体验

用中文搜PubMed

大模型驱动的PubMed中文搜索引擎

马上搜索

文档翻译

学术文献翻译模型,支持多种主流文档格式。

立即体验