Suppr超能文献

周细胞衍生趋化因子扩增中性粒细胞穿过脑血管内皮屏障的募集。

Pericyte derived chemokines amplify neutrophil recruitment across the cerebrovascular endothelial barrier.

机构信息

Division of Infection and Immunity, University College London, London, United Kingdom.

Infection, Immunity and Inflammation Department, Institute for Child Health, University College London, London, United Kingdom.

出版信息

Front Immunol. 2022 Jul 28;13:935798. doi: 10.3389/fimmu.2022.935798. eCollection 2022.

Abstract

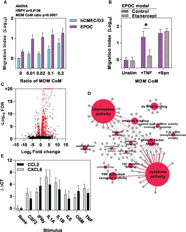
Excessive neutrophil extravasation can drive immunopathology, exemplified in pyogenic meningitis caused by infection. Insufficient knowledge of the mechanisms that amplify neutrophil extravasation has limited innovation in therapeutic targeting of neutrophil mediated pathology. Attention has focussed on neutrophil interactions with endothelia, but data from mouse models also point to a role for the underlying pericyte layer, as well as perivascular macrophages, the only other cell type found within the perivascular space in the cerebral microvasculature. We tested the hypothesis that human brain vascular pericytes (HBVP) contribute to neutrophil extravasation in a transwell model of the cerebral post-capillary venule. We show that pericytes augment endothelial barrier formation. In response to inflammatory cues, they significantly enhance neutrophil transmigration across the endothelial barrier, without increasing the permeability to small molecules. In our model, neither pericytes nor endothelia responded directly to bacterial stimulation. Instead, we show that paracrine signalling by multiple cytokines from monocyte derived macrophages drives transcriptional upregulation of multiple neutrophil chemokines by pericytes. Pericyte mediated amplification of neutrophil transmigration was independent of transcriptional responses by endothelia, but could be mediated by direct chemokine translocation across the endothelial barrier. Our data support a model in which microbial sensing by perivascular macrophages generates an inflammatory cascade where pericytes serve to amplify production of neutrophil chemokines that are translocated across the endothelial barrier to act directly on circulating neutrophils. In view of the striking redundancy in inflammatory cytokines that stimulate pericytes and in the neutrophil chemokines they produce, we propose that the mechanism of chemokine translocation may offer the most effective therapeutic target to reduce neutrophil mediated pathology in pyogenic meningitis.

摘要

中性粒细胞过度渗出可导致免疫病理学,化脓性脑膜炎就是由 感染引起的一个例证。由于对促进中性粒细胞渗出的机制缺乏足够的了解,限制了针对中性粒细胞介导的病理的治疗靶向创新。人们关注的焦点是中性粒细胞与内皮细胞的相互作用,但来自小鼠模型的数据也表明,基底膜下周细胞层以及血管周巨噬细胞(脑微血管血管周腔中唯一的另一种细胞类型)也发挥作用。我们检验了这样一个假设,即人脑血管周细胞(HBVP)在脑毛细血管后微静脉的 Transwell 模型中有助于中性粒细胞渗出。我们发现周细胞增强了内皮屏障的形成。在炎症信号的刺激下,它们显著增强了中性粒细胞穿过内皮屏障的迁移能力,而对小分子的通透性没有增加。在我们的模型中,周细胞和内皮细胞都不会直接对细菌刺激做出反应。相反,我们发现单核细胞衍生的巨噬细胞产生的多种细胞因子的旁分泌信号,驱动周细胞中转录上调多种中性粒细胞趋化因子。周细胞介导的中性粒细胞迁移增强不依赖于内皮细胞的转录反应,但可通过趋化因子直接穿过内皮屏障的易位来介导。我们的数据支持这样一种模型,即血管周巨噬细胞对微生物的感知产生了炎症级联反应,其中周细胞的作用是放大中性粒细胞趋化因子的产生,这些趋化因子穿过内皮屏障直接作用于循环中的中性粒细胞。鉴于刺激周细胞和它们产生的中性粒细胞趋化因子的炎症细胞因子具有惊人的冗余性,我们提出趋化因子易位的机制可能是减少化脓性脑膜炎中性粒细胞介导的病理的最有效治疗靶点。

https://cdn.ncbi.nlm.nih.gov/pmc/blobs/52ec/9371542/115693708b5c/fimmu-13-935798-g001.jpg

文献AI研究员

20分钟写一篇综述,助力文献阅读效率提升50倍。

立即体验

用中文搜PubMed

大模型驱动的PubMed中文搜索引擎

马上搜索

文档翻译

学术文献翻译模型,支持多种主流文档格式。

立即体验