Suppr超能文献

经口给予花青素可促进小鼠肠道 IgA 的产生。

Promoting intestinal IgA production in mice by oral administration with anthocyanins.

机构信息

Key Lab of Industrial Biocatalysis Ministry of Education, Tsinghua University, Beijing, China.

Department of Chemical Engineering, Tsinghua University, Beijing, China.

出版信息

Front Immunol. 2022 Jul 27;13:826597. doi: 10.3389/fimmu.2022.826597. eCollection 2022.

Abstract

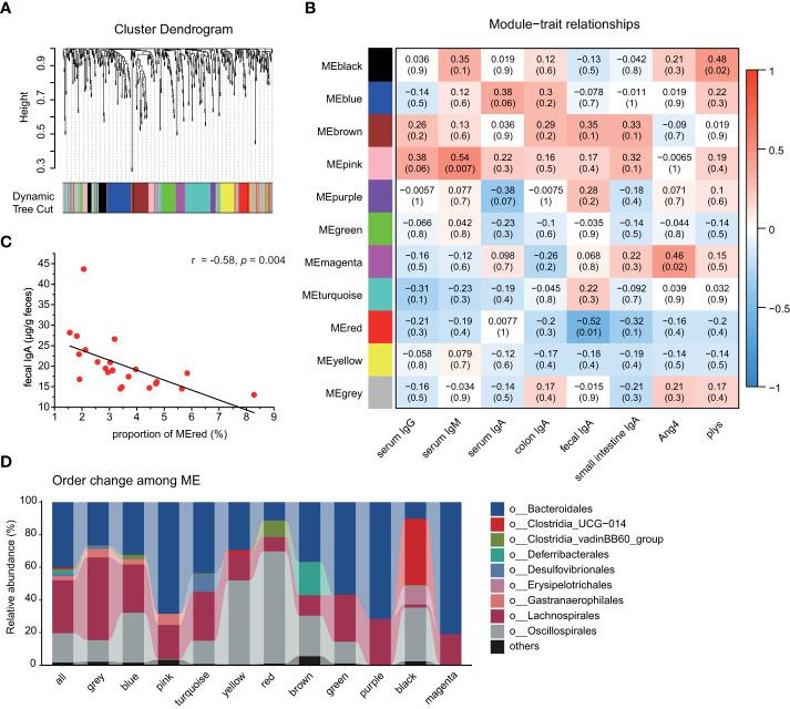
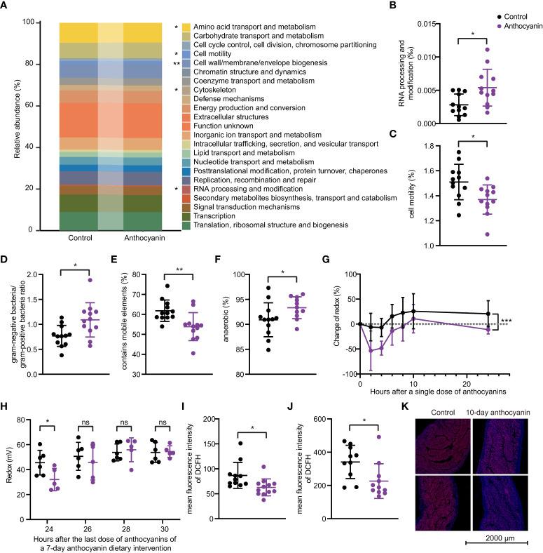
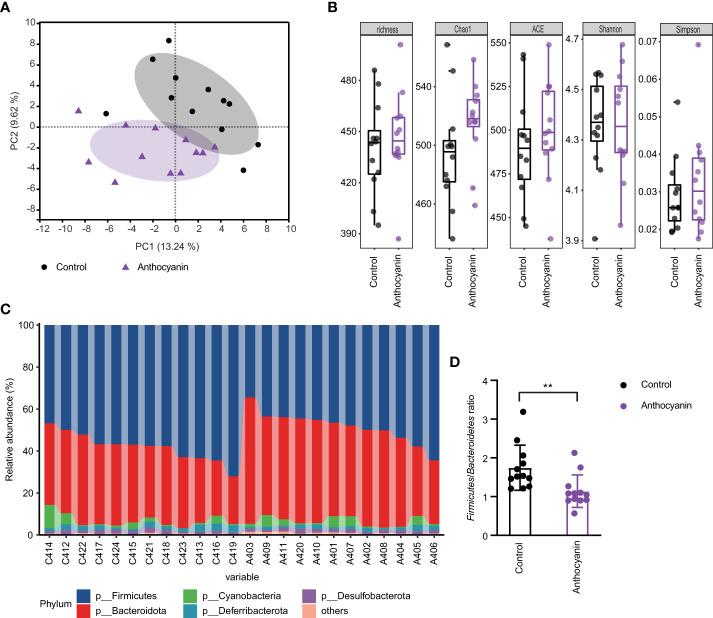
While recent years have witnessed ever-growing evidence on the prebiotic attributes of anthocyanins for treatment of microbiota-associated diseases, the complex interplay between anthocyanin uptake, the gut microbiota, and the intestinal mucosal immune system remains poorly understood. Here, we investigate the effects of bilberry anthocyanins on the gut microbiota composition and metabolism, and the intestinal mucosal immune system of mice. We observed an increased proportion of IgA-producing plasma cells in the mesenteric lymph nodes (MLNs) and an enhanced secretion of secretory immunoglobulin A (sIgA) and antimicrobial peptides in the small intestine. Small intestine transcriptome analysis further suggested that anthocyanins influenced IgA production. We found that oral administration of anthocyanins altered the gut microbiota through maintaining the anaerobic intestinal environment, promoting the secretion of sIgA and antimicrobial peptides, and downregulating cell motility and mobile genetic elements of commensal bacteria. These observations suggest that the oral administration of anthocyanins helps in maintaining intestinal homeostasis and thus it may find applications in immunotherapy and related fields.

摘要

近年来,越来越多的证据表明花色苷具有治疗与微生物组相关疾病的益生元特性,但花色苷的摄取、肠道微生物群和肠道黏膜免疫系统之间的复杂相互作用仍知之甚少。在这里,我们研究了越橘花色苷对小鼠肠道微生物群组成和代谢以及肠道黏膜免疫系统的影响。我们观察到肠系膜淋巴结 (MLN) 中产生 IgA 的浆细胞比例增加,小肠中分泌型免疫球蛋白 A (sIgA) 和抗菌肽的分泌增强。小肠转录组分析进一步表明,花色苷影响 IgA 的产生。我们发现,花色苷的口服给药通过维持厌氧肠道环境、促进 sIgA 和抗菌肽的分泌以及下调共生菌的细胞迁移和移动遗传元件来改变肠道微生物群。这些观察结果表明,花色苷的口服给药有助于维持肠道内稳态,因此它可能在免疫治疗和相关领域得到应用。

https://cdn.ncbi.nlm.nih.gov/pmc/blobs/e449/9364608/ed980bd1ffb7/fimmu-13-826597-g001.jpg

文献AI研究员

20分钟写一篇综述,助力文献阅读效率提升50倍。

立即体验

用中文搜PubMed

大模型驱动的PubMed中文搜索引擎

马上搜索

文档翻译

学术文献翻译模型,支持多种主流文档格式。

立即体验