Suppr超能文献

靶向 SIRT1 可挽救体外人血管中衰老和肥胖引起的微血管功能障碍。

Targeting SIRT1 Rescues Age- and Obesity-Induced Microvascular Dysfunction in Ex Vivo Human Vessels.

机构信息

Department of Clinical and Experimental Medicine (A.M., E.D., M.N., I.P., L.A., M.F., C.I., N.B., N.R.P., S.T., A.V., S.M.), University of Pisa, Italy.

Scuola Superiore Sant'Anna, Pisa, Italy (A.M., V.L.R., N.B.).

出版信息

Circ Res. 2022 Sep 2;131(6):476-491. doi: 10.1161/CIRCRESAHA.122.320888. Epub 2022 Aug 15.

Abstract

BACKGROUND

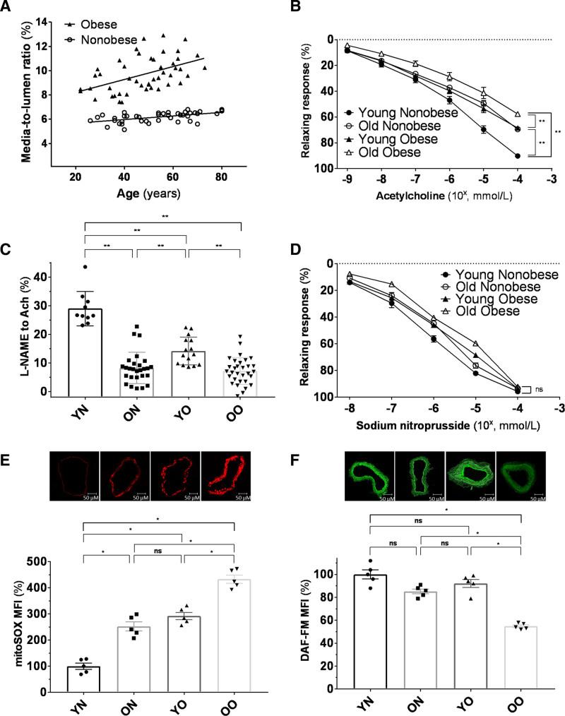
Experimental evidence suggests a key role of SIRT1 (silent information regulator 1) in age- and metabolic-related vascular dysfunction. Whether these effects hold true in the human microvasculature is unknown. We aimed to investigate the SIRT1 role in very early stages of age- and obesity-related microvascular dysfunction in humans.

METHODS

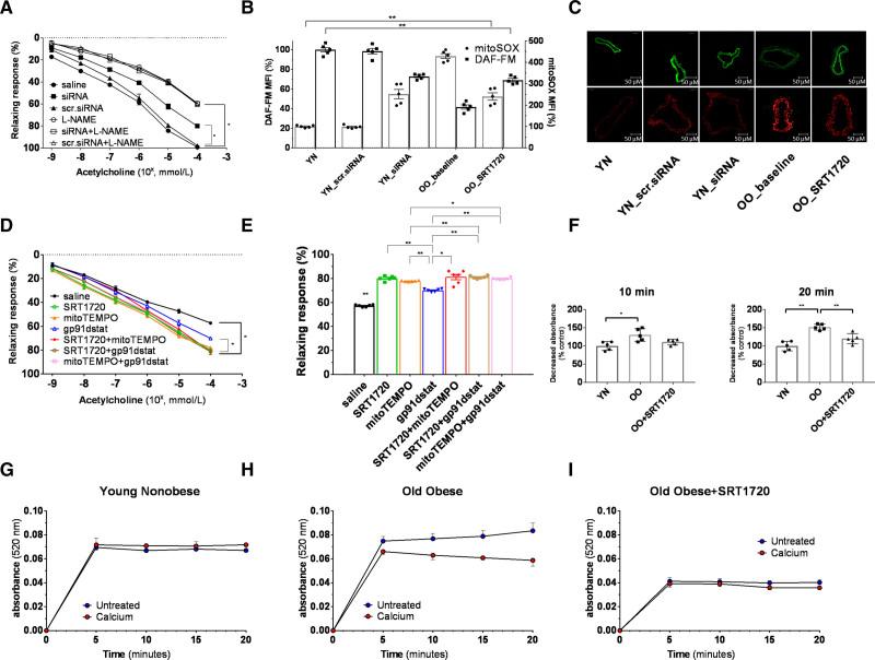
Ninety-five subjects undergoing elective laparoscopic surgery were recruited and stratified based on their body mass index status (above or below 30 kg/m) and age (above or below 40 years) in 4 groups: Young Nonobese, Young Obese, Old Nonobese, and Old Obese. We measured small resistance arteries' endothelial function by pressurized micromyography before and after incubation with a SIRT1 agonist (SRT1720) and a mitochondria reactive oxygen species (mtROS) scavenger (MitoTEMPO). We assessed vascular levels of mtROS and nitric oxide availability by confocal microscopy and vascular gene expression of SIRT1 and mitochondrial proteins by qPCR. Chromatin immunoprecipitation assay was employed to investigate SIRT1-dependent epigenetic regulation of mitochondrial proteins.

RESULTS

Compared with Young Nonobese, obese and older patients showed lower vascular expression of SIRT1 and antioxidant proteins (FOXO3 [forkhead box protein O3] and SOD2) and higher expression of pro-oxidant and aging mitochondria proteins p66 and Arginase II. Old Obese, Young Obese and Old Nonobese groups endothelial dysfunction was rescued by SRT1720. The restoration was comparable to the one obtained with mitoTEMPO. These effects were explained by SIRT1-dependent chromatin changes leading to reduced p66 expression and upregulation of proteins involved in mitochondria respiratory chain.

CONCLUSIONS

SIRT1 is a novel central modulator of the earliest microvascular damage induced by age and obesity. Through a complex epigenetic control mainly involving p66 and Arginase II, it influences mtROS levels, NO availability, and the expression of proteins of the mitochondria respiratory chain. Therapeutic modulation of SIRT1 restores obesity- and age-related endothelial dysfunction. Early targeting of SIRT1 might represent a crucial strategy to prevent age- and obesity-related microvascular dysfunction.

摘要

背景

实验证据表明 SIRT1(沉默信息调节因子 1)在与年龄和代谢相关的血管功能障碍中起着关键作用。这些影响是否在人类微血管中成立尚不清楚。我们旨在研究 SIRT1 在与年龄和肥胖相关的人类微血管功能障碍的早期阶段中的作用。

方法

招募了 95 名接受择期腹腔镜手术的患者,并根据他们的体重指数状况(高于或低于 30 kg/m)和年龄(高于或低于 40 岁)分为 4 组:年轻非肥胖组、年轻肥胖组、老年非肥胖组和老年肥胖组。我们通过加压微血管镜测量小阻力动脉的内皮功能,然后在孵育 SIRT1 激动剂(SRT1720)和线粒体活性氧(mtROS)清除剂(MitoTEMPO)前后进行测量。通过共聚焦显微镜评估血管内 mtROS 和一氧化氮供应,通过 qPCR 评估血管 SIRT1 和线粒体蛋白的基因表达。采用染色质免疫沉淀分析检测 SIRT1 对线粒体蛋白的依赖于表观遗传调控。

结果

与年轻非肥胖者相比,肥胖者和老年人的血管 SIRT1 和抗氧化蛋白(FOXO3[叉头框蛋白 O3]和 SOD2)表达降低,促氧化剂和衰老线粒体蛋白 p66 和精氨酸酶 II 表达升高。老年肥胖组、年轻肥胖组和老年非肥胖组的内皮功能障碍通过 SRT1720 得到恢复。这种恢复与 mitoTEMPO 获得的恢复相当。这些作用是通过 SIRT1 依赖的染色质变化来解释的,导致 p66 表达降低和参与线粒体呼吸链的蛋白质上调。

结论

SIRT1 是一种新型的年龄和肥胖引起的微血管损伤的早期主要调节因子。通过一种主要涉及 p66 和精氨酸酶 II 的复杂表观遗传控制,它影响 mtROS 水平、NO 可用性以及线粒体呼吸链的蛋白质表达。SIRT1 的治疗性调节恢复了肥胖和年龄相关的内皮功能障碍。早期靶向 SIRT1 可能是预防年龄和肥胖相关微血管功能障碍的关键策略。

https://cdn.ncbi.nlm.nih.gov/pmc/blobs/f409/9426744/901cb68039b1/res-131-476-g002.jpg

文献AI研究员

20分钟写一篇综述,助力文献阅读效率提升50倍。

立即体验

用中文搜PubMed

大模型驱动的PubMed中文搜索引擎

马上搜索

文档翻译

学术文献翻译模型,支持多种主流文档格式。

立即体验