Suppr超能文献

PH 结构域介导的 Akt 自身抑制和致癌激活。

PH domain-mediated autoinhibition and oncogenic activation of Akt.

机构信息

Department of Biological Chemistry and Molecular Pharmacology, Harvard Medical School, Boston, United States.

Division of Genetics, Department of Medicine, Brigham and Women's Hospital,, Boston, United States.

出版信息

Elife. 2022 Aug 15;11:e80148. doi: 10.7554/eLife.80148.

Abstract

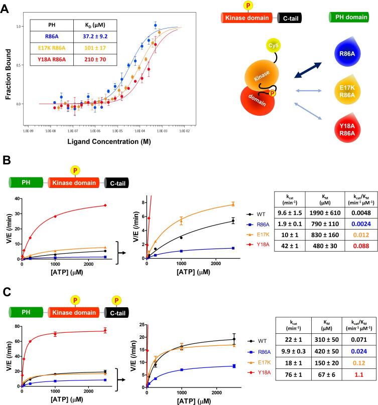
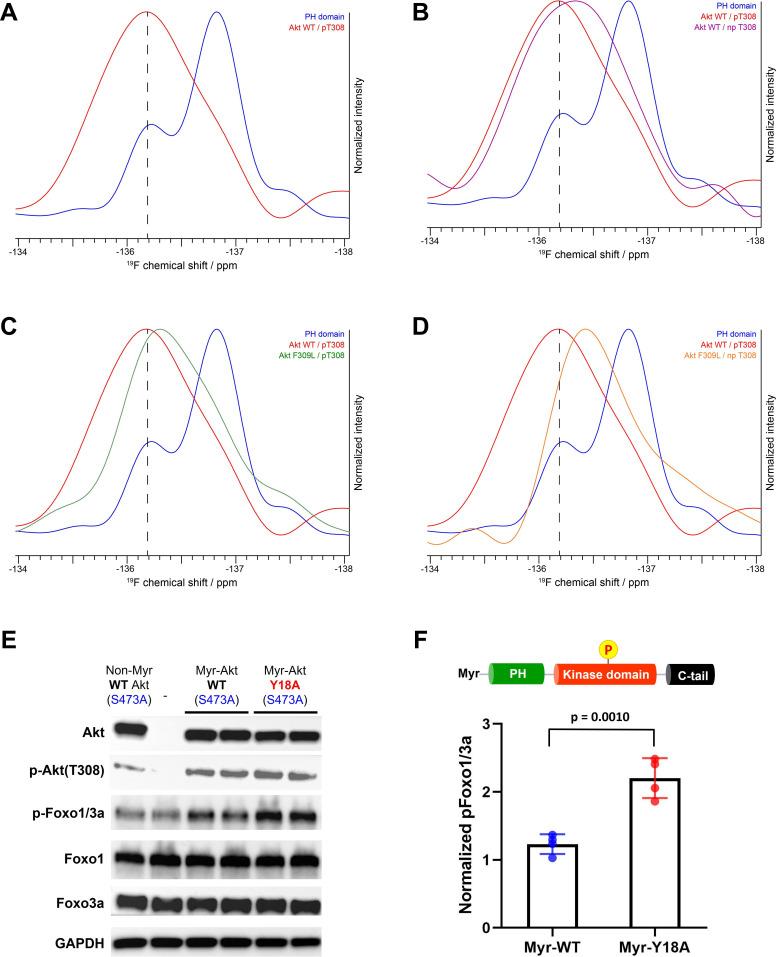
Akt is a Ser/Thr protein kinase that plays a central role in metabolism and cancer. Regulation of Akt's activity involves an autoinhibitory intramolecular interaction between its pleckstrin homology (PH) domain and its kinase domain that can be relieved by C-tail phosphorylation. PH domain mutant E17K Akt is a well-established oncogene. Previously, we reported that the conformation of autoinhibited Akt may be shifted by small molecule allosteric inhibitors limiting the mechanistic insights from existing X-ray structures that have relied on such compounds (Chu et al., 2020). Here, we discover unexpectedly that a single mutation R86A Akt exhibits intensified autoinhibitory features with enhanced PH domain-kinase domain affinity. Structural and biochemical analysis uncovers the importance of a key interaction network involving Arg86, Glu17, and Tyr18 that controls Akt conformation and activity. Our studies also shed light on the molecular basis for E17K Akt activation as an oncogenic driver.

摘要

Akt 是一种丝氨酸/苏氨酸蛋白激酶,在代谢和癌症中发挥核心作用。Akt 活性的调节涉及其pleckstrin 同源(PH)结构域和激酶结构域之间的自动抑制的分子内相互作用,该相互作用可通过 C 末端磷酸化来缓解。PH 结构域突变体 E17K Akt 是一种成熟的癌基因。先前,我们报道了自动抑制的 Akt 的构象可能通过小分子变构抑制剂发生改变,这限制了依赖于此类化合物的现有 X 射线结构的机制见解(Chu 等人,2020 年)。在这里,我们出乎意料地发现,单个突变 R86A Akt 表现出增强的自动抑制特征,具有增强的 PH 结构域-激酶结构域亲和力。结构和生化分析揭示了涉及 Arg86、Glu17 和 Tyr18 的关键相互作用网络的重要性,该网络控制 Akt 的构象和活性。我们的研究还阐明了 E17K Akt 作为致癌驱动因素激活的分子基础。

https://cdn.ncbi.nlm.nih.gov/pmc/blobs/9e28/9417420/9e95b1863808/elife-80148-fig1.jpg

文献AI研究员

20分钟写一篇综述,助力文献阅读效率提升50倍。

立即体验

用中文搜PubMed

大模型驱动的PubMed中文搜索引擎

马上搜索

文档翻译

学术文献翻译模型,支持多种主流文档格式。

立即体验