Suppr超能文献

Mis6 内着丝粒亚复合物在有丝分裂过程中维持着着丝粒非编码转录对 CENP-A 核小体的作用。

The Mis6 inner kinetochore subcomplex maintains CENP-A nucleosomes against centromeric non-coding transcription during mitosis.

机构信息

Laboratory of Cytoskeletal Logistics, Department of Life Science and Medical Bioscience, Graduate School of Advanced Science and Engineering, Waseda University, TWIns, 2-2 Wakamatsucho, Shinjuku-ku, Tokyo, 162-8480, Japan.

Department of Life Sciences, Graduate School of Arts and Sciences, The University of Tokyo, Komaba 3-8-1, Tokyo, 153-8902, Japan.

出版信息

Commun Biol. 2022 Aug 15;5(1):818. doi: 10.1038/s42003-022-03786-y.

Abstract

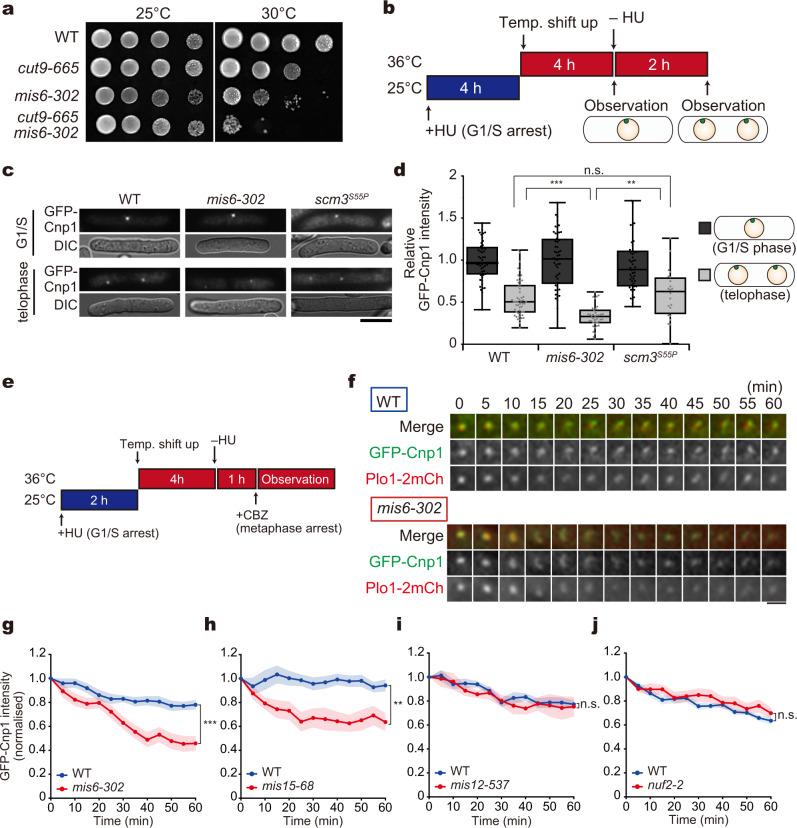
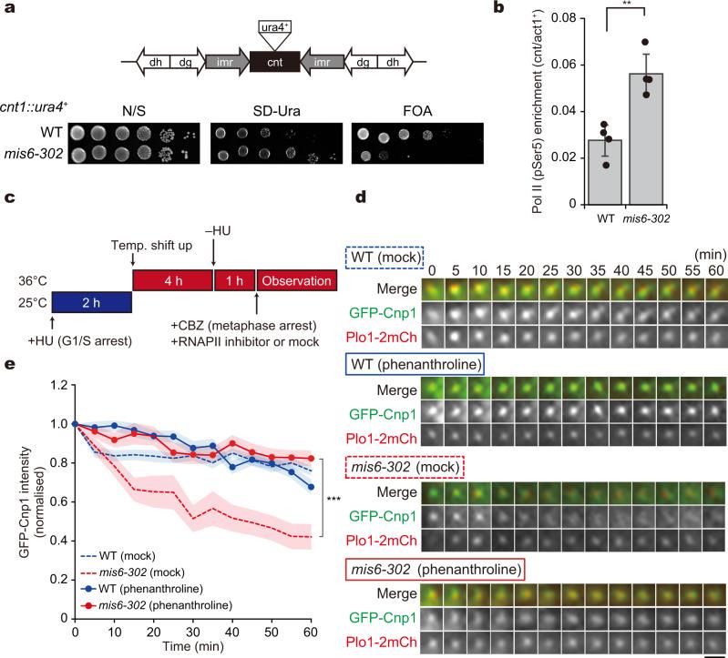
Centromeres are established by nucleosomes containing the histone H3 variant CENP-A. CENP-A is recruited to centromeres by the Mis18-HJURP machinery. During mitosis, CENP-A recruitment ceases, implying the necessity of CENP-A maintenance at centromeres, although the exact underlying mechanism remains elusive. Herein, we show that the inner kinetochore protein Mis6 (CENP-I) and Mis15 (CENP-N) retain CENP-A during mitosis in fission yeast. Eliminating Mis6 or Mis15 during mitosis caused immediate loss of pre-existing CENP-A at centromeres. CENP-A loss occurred due to the transcriptional upregulation of non-coding RNAs at the central core region of centromeres, as confirmed by the observation RNA polymerase II inhibition preventing CENP-A loss from centromeres in the mis6 mutant. Thus, we concluded that the inner kinetochore complex containing Mis6-Mis15 blocks the indiscriminate transcription of non-coding RNAs at the core centromere, thereby retaining the epigenetic inheritance of CENP-A during mitosis.

摘要

着丝粒是由含有组蛋白 H3 变体 CENP-A 的核小体建立的。Mis18-HJURP 机制将 CENP-A 募集到着丝粒。在有丝分裂期间,CENP-A 的募集停止,这意味着着丝粒处需要 CENP-A 的维持,尽管确切的潜在机制仍不清楚。本文中,我们表明在裂殖酵母中,着丝粒的内着丝粒蛋白 Mis6(CENP-I)和 Mis15(CENP-N)在有丝分裂期间保留 CENP-A。在有丝分裂期间消除 Mis6 或 Mis15 会立即导致中心粒区域预先存在的 CENP-A 从着丝粒丢失。CENP-A 的丢失是由于中心粒核心区域非编码 RNA 的转录上调所致,这一点通过观察到 RNA 聚合酶 II 抑制可防止在 mis6 突变体中 CENP-A 从着丝粒丢失得到证实。因此,我们得出结论,含有 Mis6-Mis15 的内着丝粒复合物阻止了核心着丝粒中非编码 RNA 的无差别转录,从而在有丝分裂期间保留了 CENP-A 的表观遗传遗传。

https://cdn.ncbi.nlm.nih.gov/pmc/blobs/c0a8/9378642/bc8763552038/42003_2022_3786_Fig1_HTML.jpg

文献AI研究员

20分钟写一篇综述,助力文献阅读效率提升50倍。

立即体验

用中文搜PubMed

大模型驱动的PubMed中文搜索引擎

马上搜索

文档翻译

学术文献翻译模型,支持多种主流文档格式。

立即体验