Suppr超能文献

活细胞测序能够对单细胞进行时间转录组记录。

Live-seq enables temporal transcriptomic recording of single cells.

作者信息

Chen Wanze, Guillaume-Gentil Orane, Rainer Pernille Yde, Gäbelein Christoph G, Saelens Wouter, Gardeux Vincent, Klaeger Amanda, Dainese Riccardo, Zachara Magda, Zambelli Tomaso, Vorholt Julia A, Deplancke Bart

机构信息

Laboratory of Systems Biology and Genetics, Institute of Bio-engineering and Global Health Institute, School of Life Sciences, Swiss Federal Institute of Technology (EPFL), Lausanne, Switzerland.

Swiss Institute of Bioinformatics, Lausanne, Switzerland.

出版信息

Nature. 2022 Aug;608(7924):733-740. doi: 10.1038/s41586-022-05046-9. Epub 2022 Aug 17.

Abstract

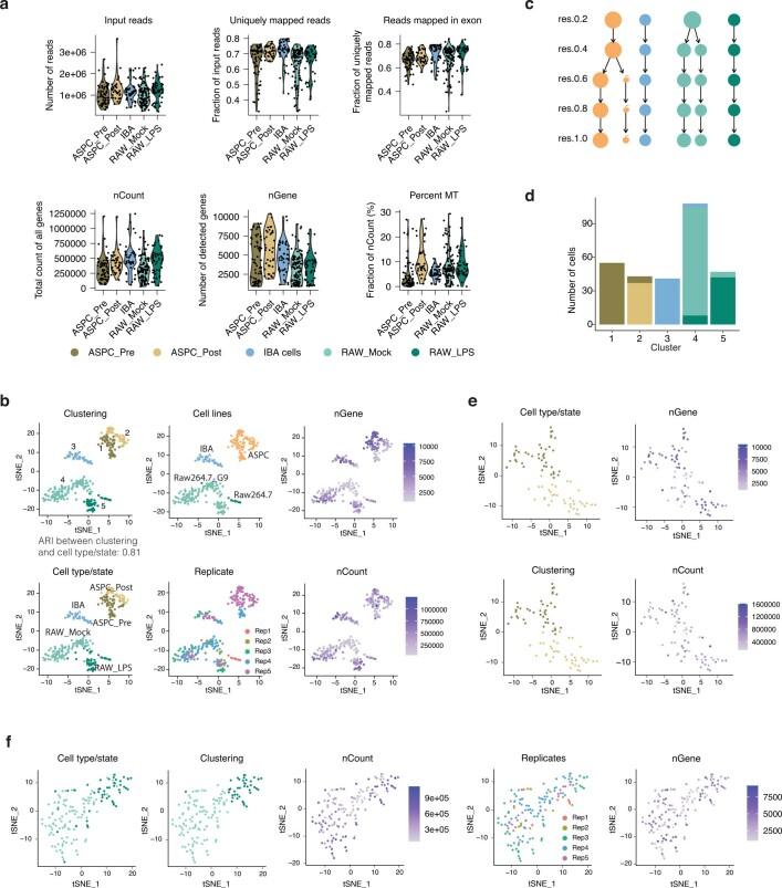
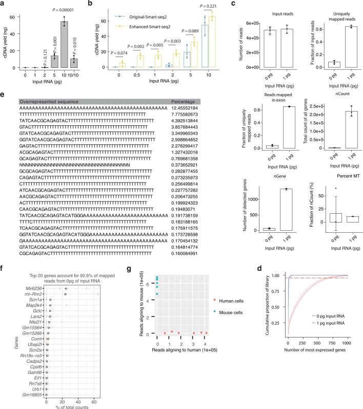
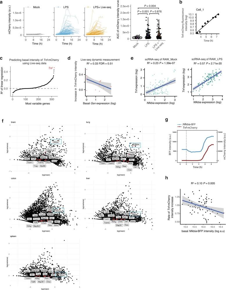
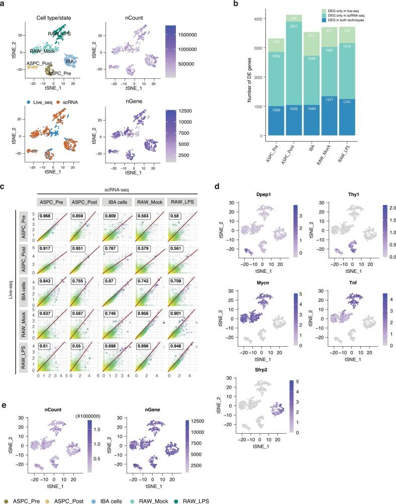
Single-cell transcriptomics (scRNA-seq) has greatly advanced our ability to characterize cellular heterogeneity. However, scRNA-seq requires lysing cells, which impedes further molecular or functional analyses on the same cells. Here, we established Live-seq, a single-cell transcriptome profiling approach that preserves cell viability during RNA extraction using fluidic force microscopy, thus allowing to couple a cell's ground-state transcriptome to its downstream molecular or phenotypic behaviour. To benchmark Live-seq, we used cell growth, functional responses and whole-cell transcriptome read-outs to demonstrate that Live-seq can accurately stratify diverse cell types and states without inducing major cellular perturbations. As a proof of concept, we show that Live-seq can be used to directly map a cell's trajectory by sequentially profiling the transcriptomes of individual macrophages before and after lipopolysaccharide (LPS) stimulation, and of adipose stromal cells pre- and post-differentiation. In addition, we demonstrate that Live-seq can function as a transcriptomic recorder by preregistering the transcriptomes of individual macrophages that were subsequently monitored by time-lapse imaging after LPS exposure. This enabled the unsupervised, genome-wide ranking of genes on the basis of their ability to affect macrophage LPS response heterogeneity, revealing basal Nfkbia expression level and cell cycle state as important phenotypic determinants, which we experimentally validated. Thus, Live-seq can address a broad range of biological questions by transforming scRNA-seq from an end-point to a temporal analysis approach.

摘要

单细胞转录组学(scRNA-seq)极大地提升了我们表征细胞异质性的能力。然而,scRNA-seq需要裂解细胞,这阻碍了对同一细胞进行进一步的分子或功能分析。在此,我们建立了Live-seq,这是一种单细胞转录组分析方法,它利用流体动力学显微镜在RNA提取过程中保持细胞活力,从而能够将细胞的基态转录组与其下游的分子或表型行为联系起来。为了对Live-seq进行基准测试,我们使用细胞生长、功能反应和全细胞转录组读数来证明Live-seq能够准确地对不同细胞类型和状态进行分层,而不会引起主要的细胞扰动。作为概念验证,我们表明Live-seq可用于通过顺序分析脂多糖(LPS)刺激前后单个巨噬细胞的转录组,以及脂肪基质细胞分化前后的转录组,来直接绘制细胞轨迹。此外,我们证明Live-seq可以作为转录组记录仪,通过预先记录单个巨噬细胞的转录组,随后在LPS暴露后通过延时成像进行监测。这使得能够基于基因影响巨噬细胞LPS反应异质性的能力,对基因进行无监督的全基因组排名,并揭示基础Nfkbia表达水平和细胞周期状态是重要的表型决定因素,我们通过实验对其进行了验证。因此,Live-seq可以通过将scRNA-seq从终点分析方法转变为时间分析方法,来解决广泛的生物学问题。

https://cdn.ncbi.nlm.nih.gov/pmc/blobs/b162/9402441/306c360086df/41586_2022_5046_Fig1_HTML.jpg

文献AI研究员

20分钟写一篇综述,助力文献阅读效率提升50倍。

立即体验

用中文搜PubMed

大模型驱动的PubMed中文搜索引擎

马上搜索

文档翻译

学术文献翻译模型,支持多种主流文档格式。

立即体验