Suppr超能文献

microRNA-22 通过靶向人牙髓成纤维细胞中的 HIF-1α 和 NLRP3 抑制 NLRP3/CASP1 炎性小体通路介导的促炎细胞因子产生。

MicroRNA-22 suppresses NLRP3/CASP1 inflammasome pathway-mediated proinflammatory cytokine production by targeting the HIF-1α and NLRP3 in human dental pulp fibroblasts.

机构信息

Department of Operative Dentistry & Endodontics, School of Stomatology, State Key Laboratory of Military Stomatology & National Clinical Research Center for Oral Diseases & Shaanxi Key Laboratory of Stomatology, Fourth Military Medical University, Xi'an, China.

School of Dentistry, College of Biomedical and Life Sciences, Cardiff University, Cardiff, UK.

出版信息

Int Endod J. 2022 Nov;55(11):1225-1240. doi: 10.1111/iej.13814. Epub 2022 Aug 25.

Abstract

AIM

To investigate the synergetic regulatory effect of miR-22 on HIF-1α and NLRP3, subsequently regulating the production of the NLRP3/CASP1 inflammasome pathway-mediated proinflammatory cytokines IL-1β and IL-18 in human dental pulp fibroblasts (HDPFs) during the progression of pulpitis.

METHODOLOGY

Fluorescence in situ hybridization (FISH) and immunofluorescence (IF) were performed to determine the localization of miR-22-3p, NLRP3 and HIF-1α in human dental pulp tissues (HDPTs). The miR-22 mimics and inhibitor or plasmid of NLRP3 or HIF-1α were used to upregulate or downregulate miR-22 or NLRP3 or HIF-1α in HDPFs, respectively. Computational prediction via TargetScan 5.1 and a luciferase reporter assay were conducted to confirm target association. The mRNA and protein expression of HIF-1α, NLRP3, caspase-1, IL-1β and IL-18 were determined by qRT-PCR and western blotting, respectively. The release of IL-1β and IL-18 was analysed by ELISA. The significance of the differences between the experimental and control groups was determined by one-way analysis of variance, p < .05 indicated statistical significance.

RESULTS

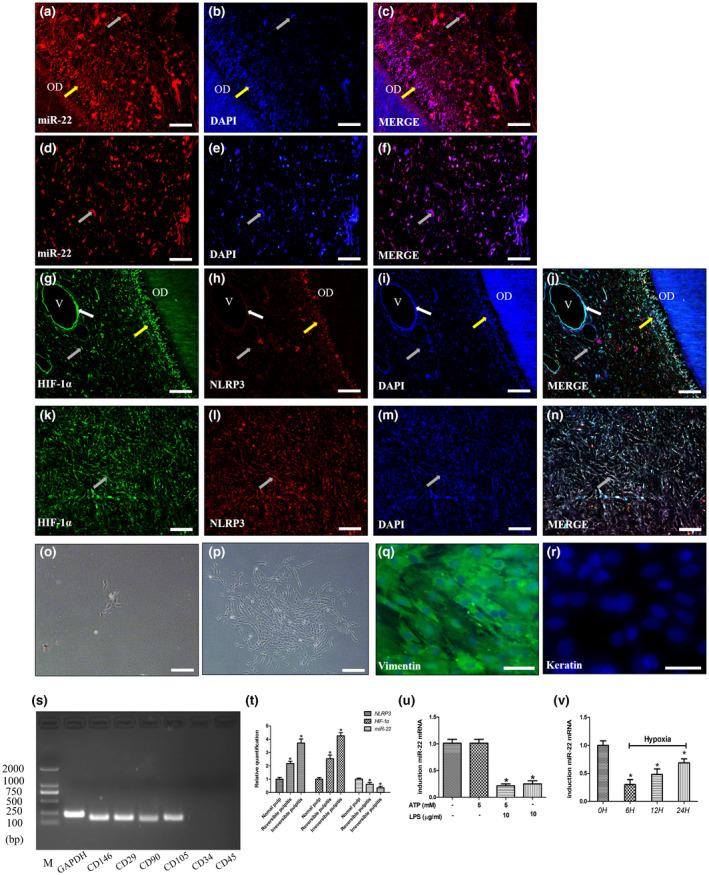
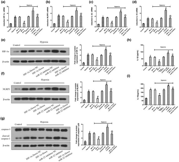
A decrease in miR-22 and an increase in HIF-1α and NLRP3 in HDPTs occurred during the transformation of reversible pulpitis into irreversible pulpitis compared with that in the healthy pulp tissues (p < .05). In the normal HDPTs, miR-22-3p was extensively expressed in dental pulp cells. HIF-1α and NLRP3 were mainly expressed in the odontoblasts and vascular endothelial cells. Whereas in the inflamed HDPTs, the odontoblast layers were disrupted. HDPFs were positive for miR-22-3p, HIF-1α and NLRP3. Computational prediction via TargetScan 5.1 and luciferase reporter assays confirmed that both NLRP3 and HIF-1α were direct targets of miR-22 in HDPFs. The miR-22 inhibitor further promoted the activation of NLRP3/CASP1 inflammasome pathway induced by ATP plus LPS and hypoxia (p < .05). In contrast, the miR-22 mimic significantly inhibited the NLRP3/CASP1 inflammasome pathway activation induced by ATP plus LPS and hypoxia (p < .05).

CONCLUSION

MiR-22, as a synergetic negative regulator, is involved in controlling the secretion of proinflammatory cytokines mediated by the NLRP3/CASP1 inflammasome pathway by targeting NLRP3 and HIF-1α. These results provide a novel function and mechanism of miR-22-HIF-1α-NLRP3 signalling in the control of proinflammatory cytokine secretion, thus indicating a potential therapeutic strategy for future endodontic treatment.

摘要

目的

研究 miR-22 对 HIF-1α 和 NLRP3 的协同调控作用,进而调节人牙髓成纤维细胞(HDPFs)中 NLRP3/CASP1 炎性小体通路介导的促炎细胞因子 IL-1β 和 IL-18 的产生,从而探讨其在牙髓炎进展过程中的作用。

方法

采用荧光原位杂交(FISH)和免疫荧光(IF)检测人牙髓组织(HDPT)中 miR-22-3p、NLRP3 和 HIF-1α 的定位。用 miR-22 模拟物和抑制剂或 NLRP3 或 HIF-1α 的质粒分别上调或下调 HDPFs 中的 miR-22 或 NLRP3 或 HIF-1α。通过 TargetScan 5.1 进行计算预测和荧光素酶报告基因检测来确认靶标关联。通过 qRT-PCR 和 Western blot 分别测定 HIF-1α、NLRP3、caspase-1、IL-1β 和 IL-18 的 mRNA 和蛋白表达。通过 ELISA 分析 IL-1β 和 IL-18 的释放。采用单因素方差分析比较实验组和对照组之间的差异,p<.05 表示有统计学意义。

结果

与健康牙髓组织相比,可逆性牙髓炎转化为不可逆性牙髓炎时,HDPT 中 miR-22 减少,HIF-1α 和 NLRP3 增加(p<.05)。在正常 HDPT 中,miR-22-3p 在牙髓细胞中广泛表达。HIF-1α 和 NLRP3 主要在成牙本质细胞和血管内皮细胞中表达。而在炎症 HDPT 中,成牙本质细胞层被破坏。HDPFs 呈 miR-22-3p、HIF-1α 和 NLRP3 阳性。TargetScan 5.1 计算预测和荧光素酶报告基因检测证实,NLRP3 和 HIF-1α 均为 HDPFs 中 miR-22 的直接靶标。miR-22 抑制剂进一步促进了 ATP 加 LPS 和缺氧诱导的 NLRP3/CASP1 炎性小体通路的激活(p<.05)。相反,miR-22 模拟物显著抑制了由 ATP 加 LPS 和缺氧诱导的 NLRP3/CASP1 炎性小体通路的激活(p<.05)。

结论

miR-22 作为协同负调控因子,通过靶向 NLRP3 和 HIF-1α,参与调控 NLRP3/CASP1 炎性小体通路介导的促炎细胞因子的分泌。这些结果为 miR-22-HIF-1α-NLRP3 信号在控制促炎细胞因子分泌中的新功能和机制提供了依据,为未来牙髓病的治疗提供了一种潜在的治疗策略。

https://cdn.ncbi.nlm.nih.gov/pmc/blobs/b116/9805103/21e823a47582/IEJ-55-1225-g002.jpg

文献AI研究员

20分钟写一篇综述,助力文献阅读效率提升50倍。

立即体验

用中文搜PubMed

大模型驱动的PubMed中文搜索引擎

马上搜索

文档翻译

学术文献翻译模型,支持多种主流文档格式。

立即体验