Suppr超能文献

静脉注射一种针对β-淀粉样蛋白毒性的分子伴侣治疗可改善小鼠模型的阿尔茨海默病病理。

Intravenous treatment with a molecular chaperone designed against β-amyloid toxicity improves Alzheimer's disease pathology in mouse models.

机构信息

Department of Biosciences and Nutrition, Karolinska Institutet, Neo, 141 83 Huddinge, Sweden; Department of Neurobiology, Care Sciences and Society, Division of Neurogeriatrics, Karolinska Institutet, 171 64 Stockholm, Sweden.

Department of Neurobiology, Care Sciences and Society, Division of Neurogeriatrics, Karolinska Institutet, 171 64 Stockholm, Sweden.

出版信息

Mol Ther. 2023 Feb 1;31(2):487-502. doi: 10.1016/j.ymthe.2022.08.010. Epub 2022 Aug 17.

Abstract

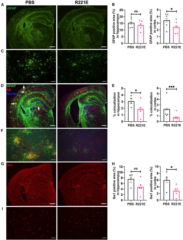
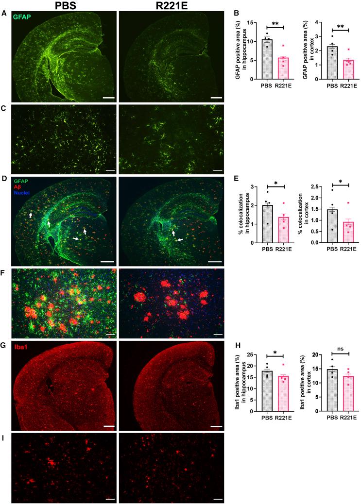
Attempts to treat Alzheimer's disease with immunotherapy against the β-amyloid (Aβ) peptide or with enzyme inhibitors to reduce Aβ production have not yet resulted in effective treatment, suggesting that alternative strategies may be useful. Here we explore the possibility of targeting the toxicity associated with Aβ aggregation by using the recombinant human (rh) Bri2 BRICHOS chaperone domain, mutated to act selectively against Aβ42 oligomer generation and neurotoxicity in vitro. We find that treatment of Aβ precursor protein (App) knockin mice with repeated intravenous injections of rh Bri2 BRICHOS R221E, from an age close to the start of development of Alzheimer's disease-like pathology, improves recognition and working memory, as assessed using novel object recognition and Y maze tests, and reduces Aβ plaque deposition and activation of astrocytes and microglia. When treatment was started about 4 months after Alzheimer's disease-like pathology was already established, memory improvement was not detected, but Aβ plaque deposition and gliosis were reduced, and substantially reduced astrocyte accumulation in the vicinity of Aβ plaques was observed. The degrees of treatment effects observed in the App knockin mouse models apparently correlate with the amounts of Bri2 BRICHOS detected in brain sections after the end of the treatment period.

摘要

尝试使用针对β-淀粉样蛋白(Aβ)肽的免疫疗法或使用酶抑制剂来减少 Aβ 的产生来治疗阿尔茨海默病,但尚未产生有效的治疗方法,这表明替代策略可能是有用的。在这里,我们通过使用重组人(rh)Bri2 BRICHOS 伴侣域来探索针对与 Aβ 聚集相关的毒性的可能性,该伴侣域已被突变以选择性地针对 Aβ42 寡聚体的产生和体外神经毒性。我们发现,用 rh Bri2 BRICHOS R221E 反复静脉注射治疗 APP 基因敲入小鼠,从接近阿尔茨海默病样病理发生开始的年龄开始,可改善识别和工作记忆,如使用新物体识别和 Y 迷宫测试评估的那样,并且减少 Aβ 斑块沉积和星形胶质细胞和小胶质细胞的激活。当在已经建立阿尔茨海默病样病理之后大约 4 个月开始治疗时,未检测到记忆改善,但观察到 Aβ 斑块沉积和神经胶质增生减少,并且在 Aβ 斑块附近观察到星形胶质细胞的积累明显减少。在 APP 基因敲入小鼠模型中观察到的治疗效果的程度显然与治疗期结束后在脑切片中检测到的 Bri2 BRICHOS 的量相关。

https://cdn.ncbi.nlm.nih.gov/pmc/blobs/f70d/9931549/5c6b4d837f57/fx1.jpg

文献AI研究员

20分钟写一篇综述,助力文献阅读效率提升50倍。

立即体验

用中文搜PubMed

大模型驱动的PubMed中文搜索引擎

马上搜索

文档翻译

学术文献翻译模型,支持多种主流文档格式。

立即体验