Suppr超能文献

一种新型趋化因子标志物,用于预测脑胶质瘤的预后和治疗反应。

A novel chemokine-based signature for prediction of prognosis and therapeutic response in glioma.

机构信息

Department of Neurosurgery, Beijing Tiantan Hospital, Capital Medical University, Beijing, China.

Department Molecular Neuropathology, Beijing Neurosurgical Institute, Capital Medical University, Beijing, China.

出版信息

CNS Neurosci Ther. 2022 Dec;28(12):2090-2103. doi: 10.1111/cns.13944. Epub 2022 Aug 19.

Abstract

AIMS

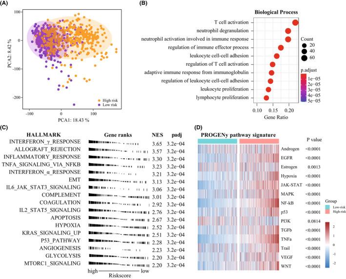
Gliomas are the primary malignant brain tumor and characterized as the striking cellular heterogeneity and intricate tumor microenvironment (TME), where chemokines regulate immune cell trafficking by shaping local networks. This study aimed to construct a chemokine-based gene signature to evaluate the prognosis and therapeutic response in glioma.

METHODS

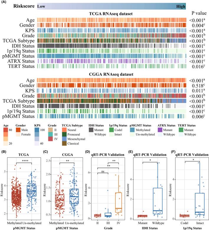
In this study, 1024 patients (699 from TCGA and 325 from CGGA database) with clinicopathological information and mRNA sequencing data were enrolled. A chemokine gene signature was constructed by combining LASSO and SVM-RFE algorithm. GO, KEGG, and GSVA analyses were performed for function annotations of the chemokine signature. Candidate mRNAs were subsequently verified through qRT-PCR in an independent cohort including 28 glioma samples. Then, through immunohistochemical staining (IHC), we detected the expression of immunosuppressive markers and explore the role of this gene signature in immunotherapy for glioma. Lastly, the Genomics of Drug Sensitivity in Cancer (GDSC) were leveraged to predict the potential drug related to the gene signature in glioma.

RESULTS

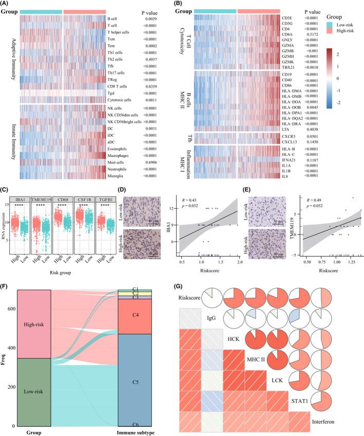
A constructed chemokine gene signature was significantly associated with poorer survival, especially in glioblastoma, IDH wildtype. It also played an independent prognostic factor in both datasets. Moreover, biological function annotations of the predictive signature indicated the gene signature was positively associated with immune-relevant pathways, and the immunosuppressive protein expressions (PD-L1, IBA1, TMEM119, CD68, CSF1R, and TGFB1) were enriched in the high-risk group. In an immunotherapy of glioblastoma cohort, we confirmed the chemokine signature showed a good predictor for patients' response. Lastly, we predicted twelve potential agents for glioma patients with higher riskscore.

CONCLUSION

In all, our results highlighted a potential 4-chemokine signature for predicting prognosis in glioma and reflected the intricate immune landscape in glioma. It also threw light on integrating tailored risk stratification with precision therapy for glioblastoma.

摘要

目的

神经胶质瘤是原发性恶性脑肿瘤,其特征为显著的细胞异质性和复杂的肿瘤微环境(TME),趋化因子通过塑造局部网络来调节免疫细胞的迁移。本研究旨在构建基于趋化因子的基因特征,以评估神经胶质瘤的预后和治疗反应。

方法

本研究纳入了 1024 名具有临床病理信息和 mRNA 测序数据的患者(TCGA 数据库 699 例,CGGA 数据库 325 例)。通过 LASSO 和 SVM-RFE 算法构建趋化因子基因特征。对趋化因子特征进行 GO、KEGG 和 GSVA 分析,以进行功能注释。通过 qRT-PCR 在包括 28 例神经胶质瘤样本的独立队列中验证候选 mRNA。然后,通过免疫组织化学染色(IHC)检测免疫抑制性标志物的表达,并探讨该基因特征在神经胶质瘤免疫治疗中的作用。最后,利用癌症药物基因组学敏感性(GDSC)预测与基因特征相关的潜在药物。

结果

构建的趋化因子基因特征与较差的生存显著相关,尤其是在 IDH 野生型的胶质母细胞瘤中。该特征在两个数据集均为独立的预后因素。此外,预测特征的生物学功能注释表明,该基因特征与免疫相关途径呈正相关,且在高危组中富集了免疫抑制性蛋白表达(PD-L1、IBA1、TMEM119、CD68、CSF1R 和 TGFB1)。在胶质母细胞瘤的免疫治疗队列中,我们证实趋化因子特征是预测患者反应的良好指标。最后,我们预测了 12 种潜在的药物用于高风险评分的神经胶质瘤患者。

结论

总之,我们的结果强调了一种潜在的 4 趋化因子基因特征,可用于预测神经胶质瘤的预后,并反映了神经胶质瘤中复杂的免疫景观。这也为胶质母细胞瘤的精准治疗与个体化分层提供了思路。

https://cdn.ncbi.nlm.nih.gov/pmc/blobs/bbeb/9627384/e0d26178f05e/CNS-28-2090-g002.jpg

文献AI研究员

20分钟写一篇综述,助力文献阅读效率提升50倍。

立即体验

用中文搜PubMed

大模型驱动的PubMed中文搜索引擎

马上搜索

文档翻译

学术文献翻译模型,支持多种主流文档格式。

立即体验