Suppr超能文献

PDS5A 和 PDS5B 可在不改变全基因组黏连蛋白定位的情况下,差异影响基因表达。

PDS5A and PDS5B differentially affect gene expression without altering cohesin localization across the genome.

机构信息

Curriculum in Genetics and Molecular Biology, University of North Carolina at Chapel Hill, Chapel Hill, NC, 27599, USA.

Integrative Program for Biological and Genome Sciences, University of North Carolina at Chapel Hill, Chapel Hill, NC, 27599, USA.

出版信息

Epigenetics Chromatin. 2022 Aug 19;15(1):30. doi: 10.1186/s13072-022-00463-6.

Abstract

BACKGROUND

Cohesin is an important structural regulator of the genome, regulating both three-dimensional genome organization and gene expression. The core cohesin trimer interacts with various HEAT repeat accessory subunits, yielding cohesin complexes of distinct compositions and potentially distinct functions. The roles of the two mutually exclusive HEAT repeat subunits PDS5A and PDS5B are not well understood.

RESULTS

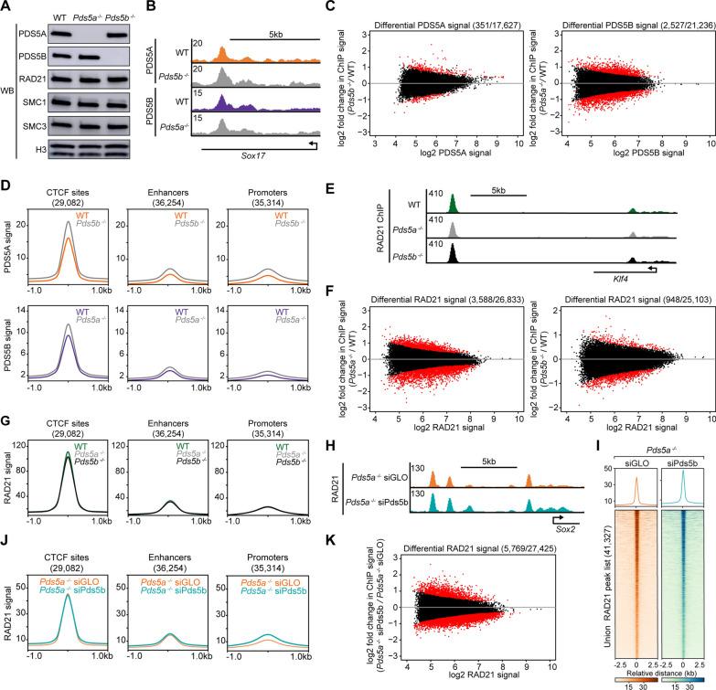
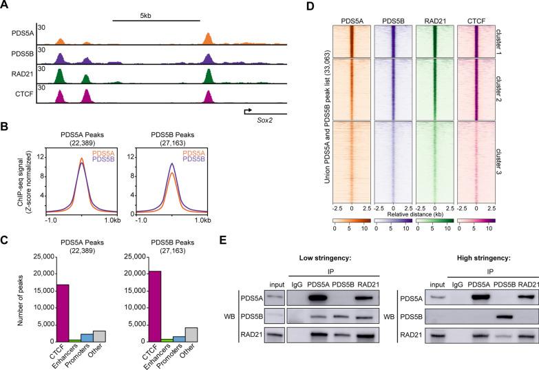
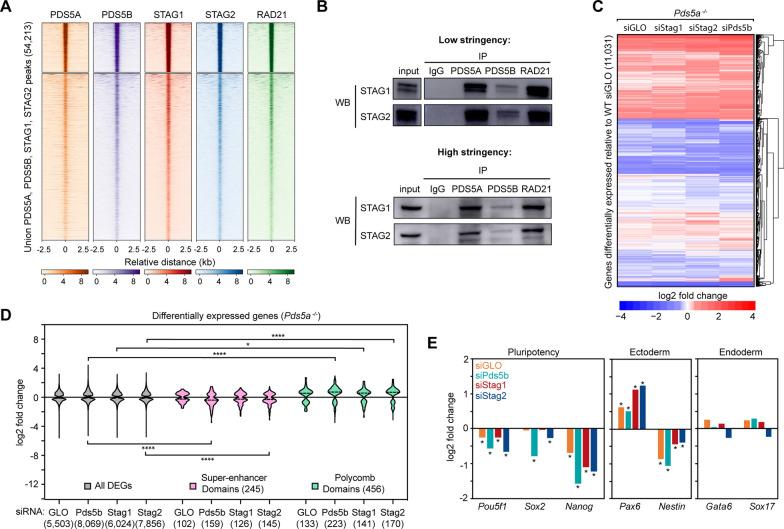
Here, we determine that PDS5A and PDS5B have highly similar localization patterns across the mouse embryonic stem cell (mESC) genome and they show a strong overlap with other cohesin HEAT repeat accessory subunits, STAG1 and STAG2. Using CRISPR/Cas9 genome editing to generate individual stable knockout lines for PDS5A and PDS5B, we find that loss of one PDS5 subunit does not alter the distribution of the other PDS5 subunit, nor the core cohesin complex. Both PDS5A and PDS5B are required for proper gene expression, yet they display only partially overlapping effects on gene targets. Remarkably, gene expression following dual depletion of the PDS5 HEAT repeat proteins does not completely overlap the gene expression changes caused by dual depletion of the STAG HEAT repeat proteins, despite the overlapping genomic distribution of all four proteins. Furthermore, dual loss of PDS5A and PDS5B decreases cohesin association with NIPBL and WAPL, reduces SMC3 acetylation, and does not alter overall levels of cohesin on the genome.

CONCLUSIONS

This work reveals the importance of PDS5A and PDS5B for proper cohesin function. Loss of either subunit has little effect on cohesin localization across the genome yet PDS5A and PDS5B are differentially required for gene expression.

摘要

背景

黏连蛋白是基因组的重要结构调节剂,调节三维基因组组织和基因表达。核心黏连蛋白三聚体与各种 HEAT 重复辅助亚基相互作用,产生组成和潜在功能不同的黏连蛋白复合物。两个相互排斥的 HEAT 重复亚基 PDS5A 和 PDS5B 的作用尚未得到很好的理解。

结果

在这里,我们确定 PDS5A 和 PDS5B 在整个小鼠胚胎干细胞(mESC)基因组中的定位模式非常相似,并且它们与其他黏连蛋白 HEAT 重复辅助亚基 STAG1 和 STAG2 有很强的重叠。使用 CRISPR/Cas9 基因组编辑生成 PDS5A 和 PDS5B 的单个稳定敲除系,我们发现失去一个 PDS5 亚基不会改变另一个 PDS5 亚基的分布,也不会改变核心黏连蛋白复合物。PDS5A 和 PDS5B 都需要正确的基因表达,但它们对基因靶标显示出只有部分重叠的影响。值得注意的是,PDS5HEAT 重复蛋白双缺失后基因表达的变化并不完全与 STAGHEAT 重复蛋白双缺失后基因表达的变化重叠,尽管所有四种蛋白的基因组分布都有重叠。此外,PDS5A 和 PDS5B 的双重缺失会降低黏连蛋白与 NIPBL 和 WAPL 的结合,降低 SMC3 的乙酰化,并且不会改变基因组上黏连蛋白的整体水平。

结论

这项工作揭示了 PDS5A 和 PDS5B 对黏连蛋白功能的重要性。失去任一亚基对基因组上黏连蛋白的定位几乎没有影响,但 PDS5A 和 PDS5B 对基因表达的要求不同。

https://cdn.ncbi.nlm.nih.gov/pmc/blobs/d1d6/9392266/2718eb3e7f7b/13072_2022_463_Fig1_HTML.jpg

文献AI研究员

20分钟写一篇综述,助力文献阅读效率提升50倍。

立即体验

用中文搜PubMed

大模型驱动的PubMed中文搜索引擎

马上搜索

文档翻译

学术文献翻译模型,支持多种主流文档格式。

立即体验