Suppr超能文献

TIM-4 在巨噬细胞中通过 TGF-β1 介导的鼻上皮细胞上皮间质转化促进鼻息肉形成。

TIM-4 in macrophages contributes to nasal polyp formation through the TGF-β1-mediated epithelial to mesenchymal transition in nasal epithelial cells.

机构信息

Department of Otolaryngology-Head and Neck Surgery, Renmin Hospital of Wuhan University, Wuhan, China.

Research Institute of Otolaryngology-Head and Neck Surgery, Renmin Hospital of Wuhan University, Wuhan, China.

出版信息

Front Immunol. 2022 Aug 5;13:941608. doi: 10.3389/fimmu.2022.941608. eCollection 2022.

Abstract

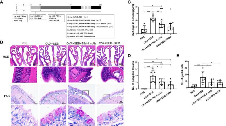
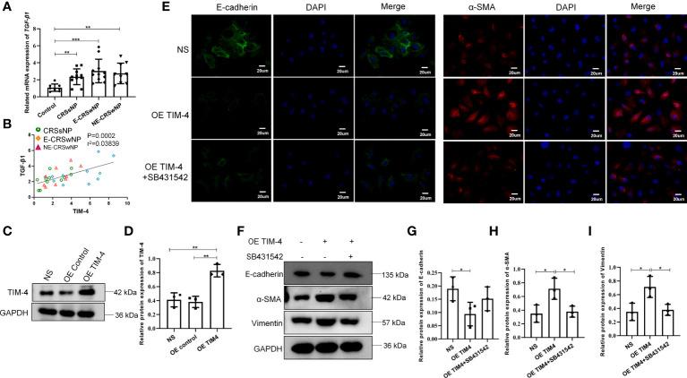
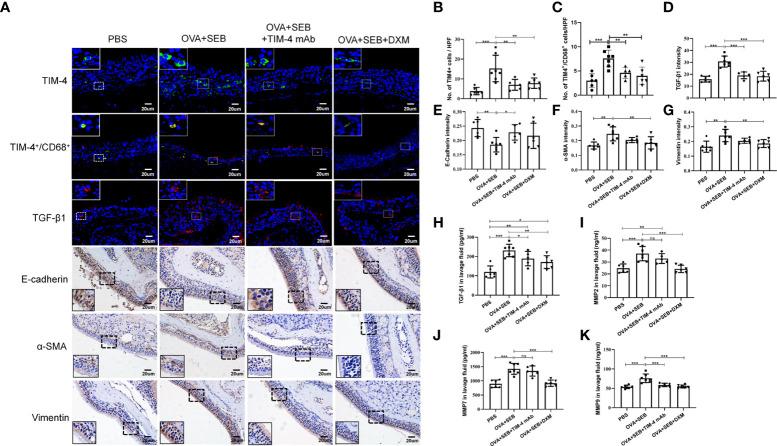
Chronic rhinosinusitis with nasal polyps (CRSwNP) is caused by prolonged inflammation of the paranasal sinus mucosa. The epithelial to mesenchymal transition (EMT) is involved in the occurrence and development of CRSwNP. The T-cell immunoglobulin domain and the mucin domain 4 (TIM-4) is closely related to chronic inflammation, but its mechanism in CRSwNP is poorly understood. In our study, we found that TIM-4 was increased in the sinonasal mucosa of CRSwNP patients and, especially, in macrophages. TIM-4 was positively correlated with α-SMA but negatively correlated with E-cadherin in CRS. Moreover, we confirmed that TIM-4 was positively correlated with the clinical parameters of the Lund-Mackay and Lund-Kennedy scores. In the NP mouse model, administration of TIM-4 neutralizing antibody significantly reduced the polypoid lesions and inhibited the EMT process. TIM-4 activation by stimulating with tissue extracts of CRSwNP led to a significant increase of TGF-β1 expression in macrophages . Furthermore, coculture of macrophages and human nasal epithelial cells (hNECs) results suggested that the overexpression of TIM-4 in macrophages made a contribution to the EMT process in hNECs. Mechanistically, TIM-4 upregulated TGF-β1 expression in macrophages the ROS/p38 MAPK/Egr-1 pathway. In conclusion, TIM-4 contributes to the EMT process and aggravates the development of CRSwNP by facilitating the production of TGF-β1 in macrophages. Inhibition of TIM-4 expression suppresses nasal polyp formation, which might provide a new therapeutic approach for CRSwNP.

摘要

慢性鼻-鼻窦炎伴鼻息肉(CRSwNP)是由副鼻窦黏膜的长期炎症引起的。上皮-间充质转化(EMT)参与了 CRSwNP 的发生和发展。T 细胞免疫球蛋白结构域和粘蛋白结构域 4(TIM-4)与慢性炎症密切相关,但它在 CRSwNP 中的机制尚不清楚。在我们的研究中,我们发现 TIM-4 在 CRSwNP 患者的鼻黏膜中增加,尤其是在巨噬细胞中增加。TIM-4 与 CRS 中的α-SMA 呈正相关,但与 E-钙黏蛋白呈负相关。此外,我们证实 TIM-4 与 Lund-Mackay 和 Lund-Kennedy 评分的临床参数呈正相关。在 NP 小鼠模型中,给予 TIM-4 中和抗体可显著减少息肉样病变并抑制 EMT 过程。通过刺激 CRSwNP 的组织提取物激活 TIM-4 可导致巨噬细胞中 TGF-β1 表达显著增加。此外,巨噬细胞和人鼻上皮细胞(hNEC)的共培养结果表明,巨噬细胞中 TIM-4 的过表达有助于 hNEC 中的 EMT 过程。在机制上,TIM-4 通过 ROS/p38 MAPK/Egr-1 途径上调巨噬细胞中 TGF-β1 的表达。总之,TIM-4 通过促进巨噬细胞中 TGF-β1 的产生,促进 EMT 过程并加重 CRSwNP 的发展。抑制 TIM-4 表达可抑制鼻息肉形成,为 CRSwNP 提供了一种新的治疗方法。

https://cdn.ncbi.nlm.nih.gov/pmc/blobs/7af7/9389014/a6ee0f67dabc/fimmu-13-941608-g001.jpg

文献AI研究员

20分钟写一篇综述,助力文献阅读效率提升50倍。

立即体验

用中文搜PubMed

大模型驱动的PubMed中文搜索引擎

马上搜索

文档翻译

学术文献翻译模型,支持多种主流文档格式。

立即体验