Suppr超能文献

佐剂对骨髓中浆细胞生存龛及体液免疫应答持久性影响的比较研究。

A comparative study of adjuvants effects on neonatal plasma cell survival niche in bone marrow and persistence of humoral immune responses.

机构信息

Department of Immunology, Landspitali, The National University Hospital of Iceland, Reykjavik, Iceland.

Faculty of Medicine, School of Health Sciences, University of Iceland, Reykjavik, Iceland.

出版信息

Front Immunol. 2022 Aug 3;13:904415. doi: 10.3389/fimmu.2022.904415. eCollection 2022.

Abstract

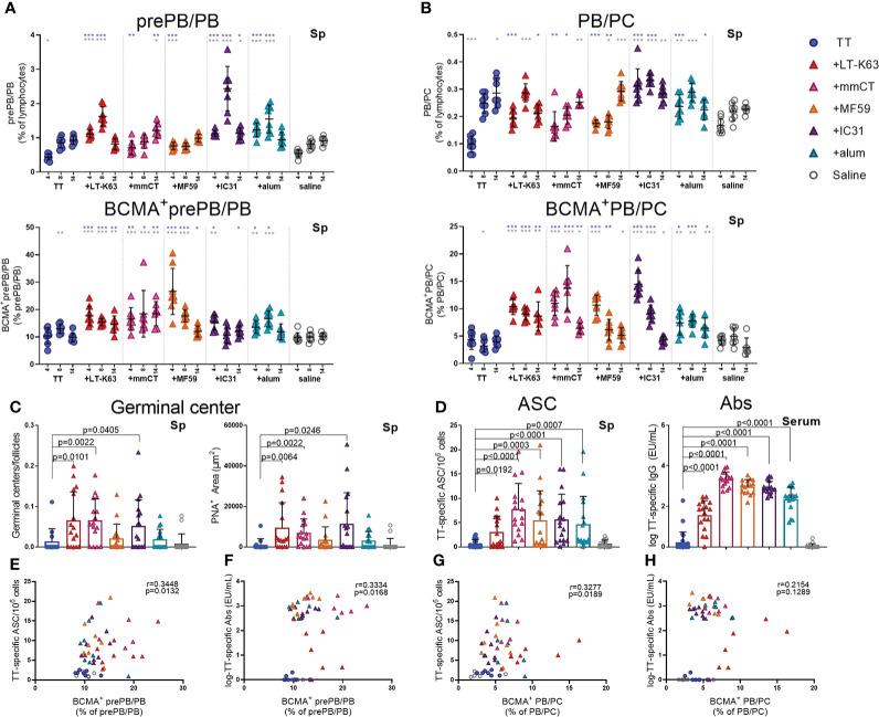
The neonatal immune system is distinct from the immune system of older individuals rendering neonates vulnerable to infections and poor responders to vaccination. Adjuvants can be used as tools to enhance immune responses to co-administered antigens. Antibody (Ab) persistence is mediated by long-lived plasma cells that reside in specialized survival niches in the bone marrow, and transient Ab responses in early life have been associated with decreased survival of plasma cells, possibly due to lack of survival factors. Various cells can secrete these factors and which cells are the main producers is still up for debate, especially in early life where this has not been fully addressed. The receptor BCMA and its ligand APRIL have been shown to be important in the maintenance of plasma cells and Abs. Herein, we assessed age-dependent maturation of a broad range of bone marrow accessory cells and their expression of the survival factors APRIL and IL-6. Furthermore, we performed a comparative analysis of the potential of 5 different adjuvants; LT-K63, mmCT, MF59, IC31 and alum, to enhance expression of survival factors and BCMA following immunization of neonatal mice with tetanus toxoid (TT) vaccine. We found that APRIL expression was reduced in the bone marrow of young mice whereas IL-6 expression was higher. Eosinophils, macrophages, megakaryocytes, monocytes and lymphocytes were important secretors of survival factors in early life but undefined cells also constituted a large fraction of secretors. Immunization and adjuvants enhanced APRIL expression but decreased IL-6 expression in bone marrow cells early after immunization. Furthermore, neonatal immunization with adjuvants enhanced the proportion of plasmablasts and plasma cells that expressed BCMA both in spleen and bone marrow. Enhanced BCMA expression correlated with enhanced vaccine-specific humoral responses, even though the effect of alum on BCMA was less pronounced than those of the other adjuvants at later time points. We propose that low APRIL expression in bone marrow as well as low BCMA expression of plasmablasts/plasma cells in early life together cause transient Ab responses and could represent targets to be triggered by vaccine adjuvants to induce persistent humoral immune responses in this age group.

摘要

新生儿的免疫系统与年龄较大的个体的免疫系统不同,这使得新生儿易受感染,对疫苗的反应也较差。佐剂可用作增强对共同给予的抗原的免疫反应的工具。抗体(Ab)的持久性是由存在于骨髓中专门的存活龛中的长寿浆细胞介导的,并且早期生命中的短暂 Ab 反应与浆细胞存活减少有关,这可能是由于缺乏存活因子。各种细胞都可以分泌这些因子,而哪些细胞是主要的产生者仍存在争议,尤其是在尚未完全解决的早期生命中。受体 BCMA 和其配体 APRIL 已被证明在浆细胞和 Abs 的维持中很重要。在此,我们评估了广泛的骨髓辅助细胞的年龄依赖性成熟及其对存活因子 APRIL 和 IL-6 的表达。此外,我们对 5 种不同佐剂;LT-K63、mmCT、MF59、IC31 和 alum 在破伤风类毒素(TT)疫苗免疫新生小鼠后增强存活因子和 BCMA 表达的潜力进行了比较分析。我们发现,年轻小鼠骨髓中的 APRIL 表达减少,而 IL-6 表达增加。嗜酸性粒细胞、巨噬细胞、巨核细胞、单核细胞和淋巴细胞是早期生命中存活因子的重要分泌细胞,但未定义的细胞也构成了很大一部分分泌细胞。免疫接种和佐剂在免疫后早期增强了骨髓细胞中 APRIL 的表达,但降低了 IL-6 的表达。此外,佐剂增强了新生小鼠免疫后脾和骨髓中表达 BCMA 的浆母细胞和浆细胞的比例。增强的 BCMA 表达与增强的疫苗特异性体液免疫反应相关,尽管与其他佐剂相比,铝佐剂对 BCMA 的作用在稍后的时间点不太明显。我们提出,骨髓中 APRIL 表达降低以及早期生命中浆母细胞/浆细胞中 BCMA 表达降低共同导致短暂的 Ab 反应,并且可以成为疫苗佐剂触发的靶点,以在该年龄组中诱导持久的体液免疫反应。

https://cdn.ncbi.nlm.nih.gov/pmc/blobs/9801/9381929/c3a000ed646a/fimmu-13-904415-g001.jpg

文献AI研究员

20分钟写一篇综述,助力文献阅读效率提升50倍。

立即体验

用中文搜PubMed

大模型驱动的PubMed中文搜索引擎

马上搜索

文档翻译

学术文献翻译模型,支持多种主流文档格式。

立即体验